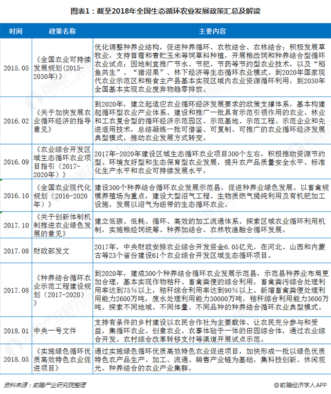
截至2018年全国生态循环农业发展政策汇总及解读
生态循环农业是指将种植业、畜牧业、渔业等与加工业有机联系的综合经营方式,利用物种多样化微生物科技的核心技术在农林牧副渔多模块间形成整体生态链的良性循环,力求解决环境污染问题,优化产业结构,节约农业资源,提高产出效果,打造了新型的多层次循环农业生态系统,成就出一种良性的生态循环环境。
近年来,我国现代农业建设加快推进,取得了巨大成就,但农业保供给、保收入、保安全、保生态的压力越来越大,农业发展已经到了必须加快转变发展方式,更加注重合理利用资源、更加注重保护生态环境、更加注重推进可持续发展的历史新阶段,发展生态循环农业意义重大、势在必行。
为了生态循环农业的发展,让我国早日从农业大国向农业强国迈进。2015年5月,《全国农业可持续发展规划(2015-2030年)》提出,优化调整种养业结构,促进种养循环、农牧结合、农林结合;积极开展粮改饲和种养结合型循环农业试点;因地制宜推广节水、节肥、节药等节约型农业技术,以及“稻鱼共生”、“猪沼果”、林下经济等生态循环农业模式。到2020年国家现代农业示范区和粮食主产县基本实现区域内农业资源循环利用,到2030年全国基本实现农业废弃物趋零排放。
2016年9月,农业部印发《农业综合开发区域生态循环农业项目指引(2017-2020年)》,生态循环农业发展正式上升至国家战略,《指引》提出:2017年-2020年建设区域生态循环农业项目300个左右,积极推动资源节约型、环境友好型和生态保育型农业发展,提升农产品质量安全水平、标准化生产水平和农业可持续发展水平。
根据前瞻产业研究院发布的《2018-2023年中国田园综合体发展模式与投资战略规划分析报告》整理,近年来国家相关部门发布了加快生态循环农业建设的政策如下:

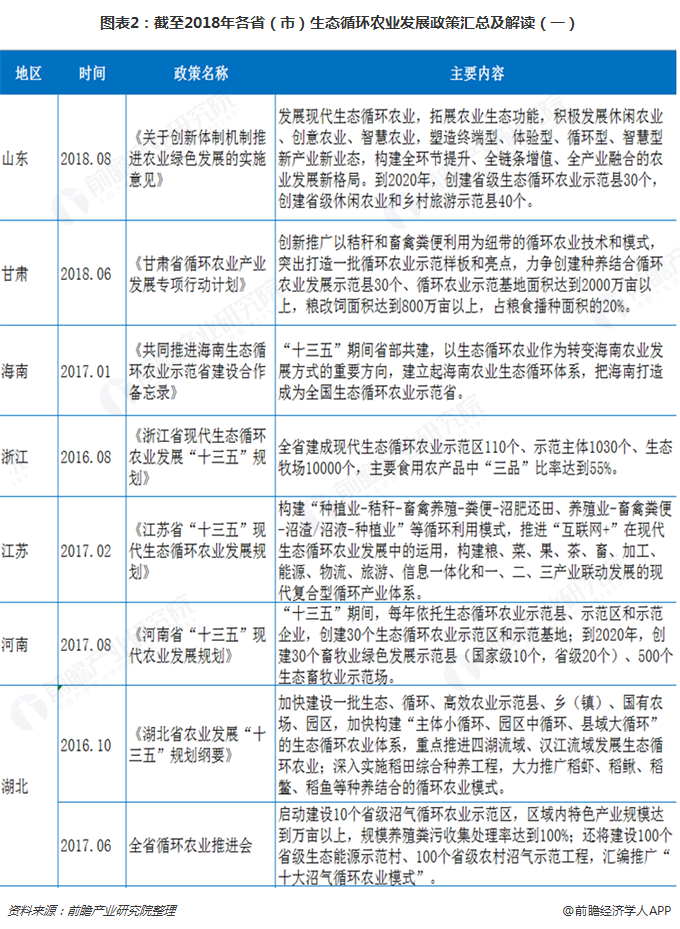
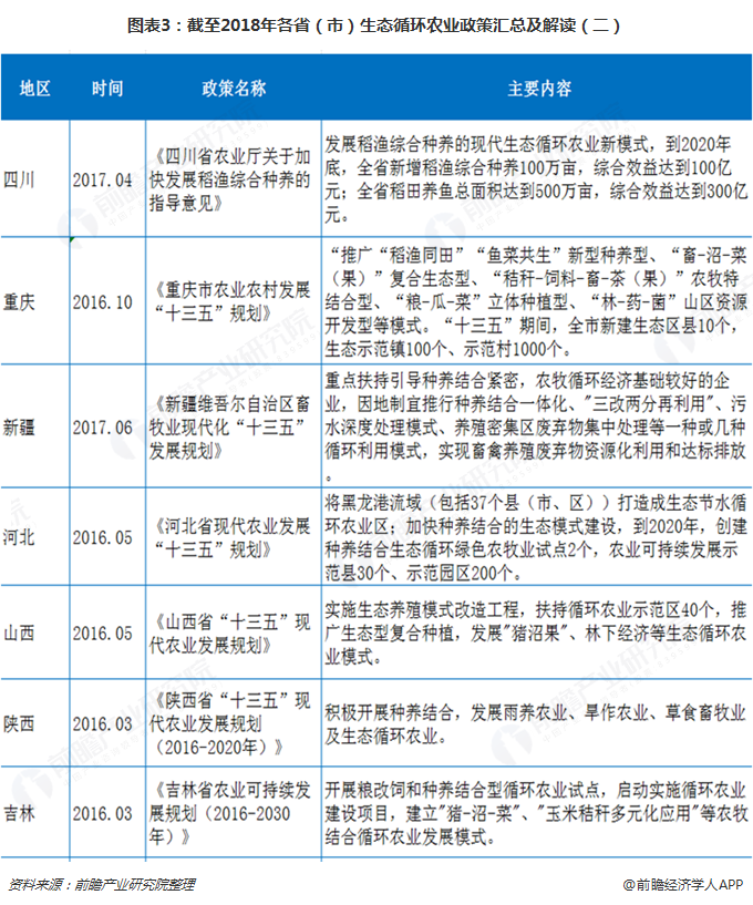
截至2018年各省(市)生态循环农业政策汇总及解读
随着国家政策循环农业政策的出台以及国家财政对生态循环农业试点省份项目的大力支持。为了积极响应国家政策,加快推进区域内农业供给侧改革、调整优化农业产业结构、转变农业发展方式、改善农业生态环境、提升农产品品质,各省尤其是农业大省也纷纷发布了生态循环农业发展政策。
如:《浙江省现代生态循环农业发展“十三五”规划》提出,到2020年,全省建成现代生态循环农业示范区110个、示范主体1030个、生态牧场10000个,主要食用农产品中“三品”比率达到55%。
《河南省“十三五”现代农业发展规划》提出,“十三五”期间,每年依托生态循环农业示范县、示范区和示范企业,创建30个生态循环农业示范区和示范基地;到2020年,创建30个畜牧业绿色发展示范县(国家级10个,省级20个)、500个生态畜牧业示范场。
山东省《关于创新体制机制推进农业绿色发展的实施意见》提出,发展现代生态循环农业,拓展农业生态功能,积极发展休闲农业、创意农业、智慧农业,塑造终端型、体验型、循环型、智慧型新产业新业态,构建全环节提升、全链条增值、全产业融合的农业发展新格局。到2020年,创建省级生态循环农业示范县30个,创建省级休闲农业和乡村旅游示范县40个。
截至目前,全国各省(市)生态循环农业发展政策汇总如下:

资料来源:前瞻产业研究整理


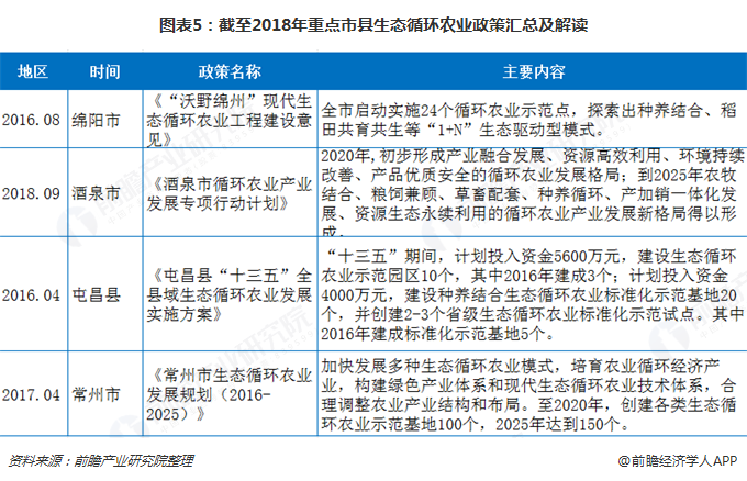
截至2018年重点市县生态循环农业政策汇总及解读
在国家和各省的生态循环农业政策的指导下,全国市县纷纷展开了生态循环农业项目的建设,形成了国家——省(包括直辖市、自治区等)——市——县的从上之下传导机制,尽管目前国内市县范围内生态循环农业发布的支持政策文件较少,但也已有部分突出的市县对区域内生态循环农业发展有了具体的规划目标,具体的如下:

以上数据来源于前瞻产业研究院发布的《2018-2023年中国田园综合体发展模式与投资战略规划分析报告》。


雷达卡



京公网安备 11010802022788号







