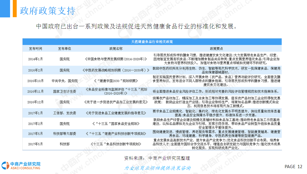
天然健康食品是指利用天然成分制成的包装食品,不含任何人造或合成食品添加剂,并且含有有益的营养成分,可帮助消费者维持或恢复健康的生活方式和均衡饮食。近几年国民健康意识提升,消费全面升级,预计2018年天然健康食品市场规模将逼近1200亿。











































|
楼主: 中商产业研究院
|
698
0
[咨询行业分析报告] 2018年中国天然健康食品行业市场前景研究报告 |
|
副教授 92%
-
|
|
|
|
扫码京ICP备16021002号-2 京B2-20170662号
京公网安备 11010802022788号
论坛法律顾问:王进律师
知识产权保护声明
免责及隐私声明


