
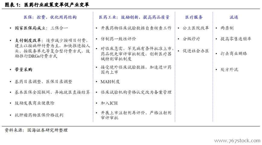
覆盖品种持续增加,重视临床需求,尝试纳入创新药。与 2012 版基药目录相比,2018 版基药目录调入化学药品和生物制品 120 种、中成药 67 种,调出化学药品和生物制品 20 种、中成药 2 种,合计调入 187 种,调出 22 种,净增 165 种。本次基药目录调整过程中,非医保品种增加,但医保对接仍是关键,只有落实配套才能更好推动上量。

创新药全生命周期政策导向不断完善。2017 年 10 月初,中共中央办公厅、国务院办公厅印发了《关于深化审评审批制度改革鼓励药品医疗器械创新的意见》(创新意见 36 条),标志着对接国际先进水平的药械创新环境已经有了完善的宏观政策基础,医药行业鼓励创新上升到国家战略层面。

【备用下载】
2019年医药生物专题-产业变局、拥抱创新.pdf
(3.25 MB, 需要: 5 个论坛币)
乐晴智库搜集整理
百度 乐晴智库,更多深度行业研究资料


雷达卡



京公网安备 11010802022788号







