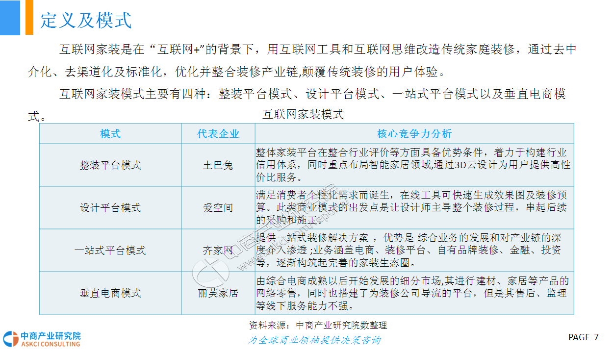
互联网家装是在“互联网+”的背景下,用互联网工具和互联网思维改造传统家庭装修,通过去中介化、去渠道化及标准化,优化并整合装修产业链,颠覆传统装修的用户体验。近年来,互联网家装行业快速发展,市场规模增速保持在25%以上。据数据显示:2017年互联网家装行业整体市场规模达2461亿元,同比增长25.69%,市场发展前景十分广阔。





























|
楼主: 中商产业研究院
|
397
0
[咨询行业分析报告] 2018年中国互联网家装行业市场前景研究报告 |
扫码京ICP备16021002号-2 京B2-20170662号
京公网安备 11010802022788号
论坛法律顾问:王进律师
知识产权保护声明
免责及隐私声明


