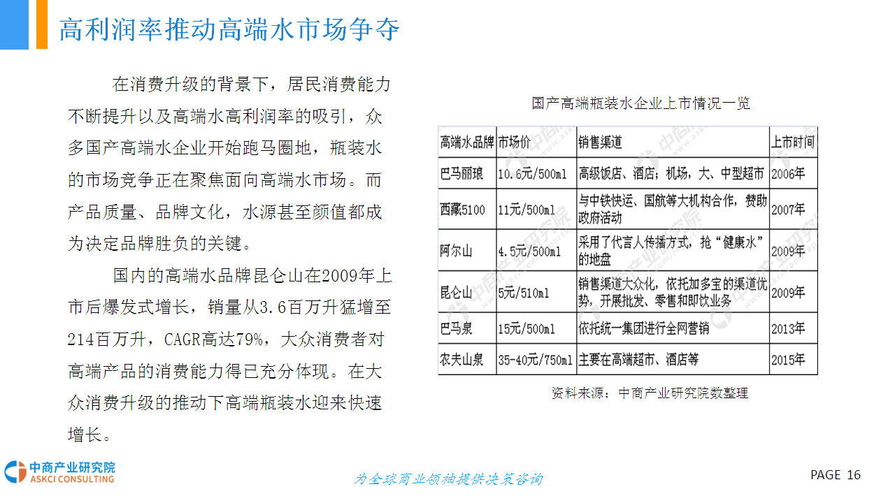
随着我国经济的发展,人民生活水平的提高,瓶装水市场需求随之高速增长。据数据统计:我国瓶装水消费量由2002年858.8万吨高速增长至2016年的4536.6万吨,销售规模由234亿元跃至1600多亿元,年均复合增长率达到14.8%,是全球平均增速的2倍以上,预计2018年销售规模突破1900亿元。






























|
楼主: 中商产业研究院
|
483
0
[咨询行业分析报告] 2018年中国瓶装水行业市场前景研究报告 |
扫码京ICP备16021002号-2 京B2-20170662号
京公网安备 11010802022788号
论坛法律顾问:王进律师
知识产权保护声明
免责及隐私声明


