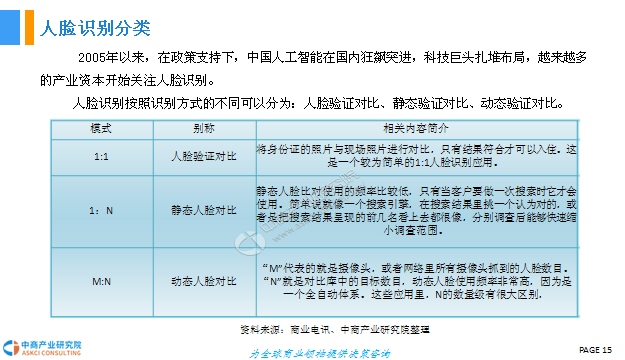
随着人脸识别技术的不断成熟,人脸识别技术逐渐被人们所熟知,同时,计算机、光学成像等相关技术的高速发展,人脸识别在各领域的应用不断拓展,人脸识别行业市场持续增长。数据显示,2017年中国人脸识别行业市场规模达到21.91亿元,随着人脸识别技术在各行业应用渗透的不断深入,预计2018年中国人脸识别市场规模将达到27.6亿元。



[FS:Page]






[FS:Page]




[FS:Page]







[FS:Page]







[FS:Page]



|
楼主: 中商产业研究院
|
624
2
[咨询行业分析报告] 2018年中国人脸识别行业前景研究报告 |
|
副教授 92%
-
|
| ||
|
|
| ||
扫码京ICP备16021002号-2 京B2-20170662号
京公网安备 11010802022788号
论坛法律顾问:王进律师
知识产权保护声明
免责及隐私声明


