在国内快递市场,EMS一直占主导地位。直到20世纪90年代上半期,EMS几乎是国内快递业务的唯一经营者。随着中国经济的迅速发展,民营经济不断壮大,企业对商务文件、样品、目录等传递的时效性、方便性、安全性产生更高的需求。在这种背景下,中国民营快递行业应运而生。中国正式加入世界贸易组织,对外开放。邮政体制改革,快递行业信息化发展加速。到21世纪10年代,战略资本进入快递行业,快递企业也加快了上市步伐。
预计2018年中国快递业务收入将突破5400亿元
近几年我国快递业务量逐年上升。据前瞻产业研究院发布的《中国快递行业市场前瞻与投资战略规划分析报告》统计数据显示,截止至2017年我国快递业务量突破了400亿件,达到400.6亿件,同比增长28.2%,连续4年稳居世界第一,快递年业务量占全球45%以上,对世界快递增长贡献率超过一半。快递业务收入完成4957亿元,同比增长24.7%。2018年1-11月,全国快递服务企业业务量累计完成452.9亿件,同比增长26.3%。预计2018年中国快递业务收入累计完成5429亿元,同比增长22.3%。
2010-2018年中国快递业务收入统计及增长情况预测

数据来源:前瞻产业研究院整理
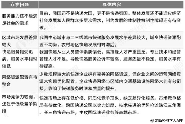
中国快递行业发展中存在问题分析
随着快递行业的蓬勃发展,行业在最旺盛的时期也涌现了一些待改善的问题,这些缺点严重影响行业的运行效率。例如,目前我国还不是快递大国,更不是快递强国。整体发展还不能适应经济社会发展和人民群众多层次需求,制约发展的体制性机制性障碍还有待突破。另外,我国少数规模较大的快递企业拥有完善的网络资源,但企业之间的运营网络资源未实现最优化配置影响了快递服务时限和质量的提升。
中国快递行业发展中存在问题分析情况

资料来源:前瞻产业研究院整理
大力发展智慧物流解决发展中问题
其实从发展方向来看,智慧物流的发展在一定程度上改善了上述问题。智慧物流是传统物流与互联网结合,达到更高效的目的。传统物流结合智慧物流加上第三方物流的协调发展,会使整个物流行业真正的实现突破。2011-2017年,中国智慧物流行业市场规模不断上升,且增速都保持在20%以上。截止至2017年中国智慧物流行业市场规模达到3495亿元,较上年同比增长21.35%。预计2018年将中国智慧物流行业市场规模将突破4000亿元。
2011-2018年中国智慧物流行业市场规模统计及增长情况预测

数据来源:前瞻产业研究院整理
中国快递行业未来发展趋势分析
未来快递行业将服务转型,同时最后一公里的配送形态会呈现出越来越多元化的趋势,包括快递员直接送货上门、快递柜、合作代收点、以及未来通过无人机配送等。其中,快递柜作为末端一公里的重要补充,方便了消费者,也使得快递公司末端成本更低。根据国家邮政局数据,2017 年全国累计建成智能快件箱20.6 万组,箱递率提升到7%。
行业加速国际化也是形势所迫,经济全球化以及跨境电商的崛起使国际化成为发展的必然趋势,企业会不断创新,技术升级来促进国家间快递业务的工作效率。同时,快递业务国家化的发展突破将会是企业竞争力快速提升,未来谁能实现真正的突破,抢占先机,关键与此。
中国快递行业未来发展趋势分析情况

数据来源:前瞻产业研究院整理


雷达卡






京公网安备 11010802022788号







