中商情报网讯:目前,中国经济的总体基调由“高速增长阶段”转向“高质量发展阶段”,由以数量扩张为主的阶段,转向以质量提升为主的新阶段。
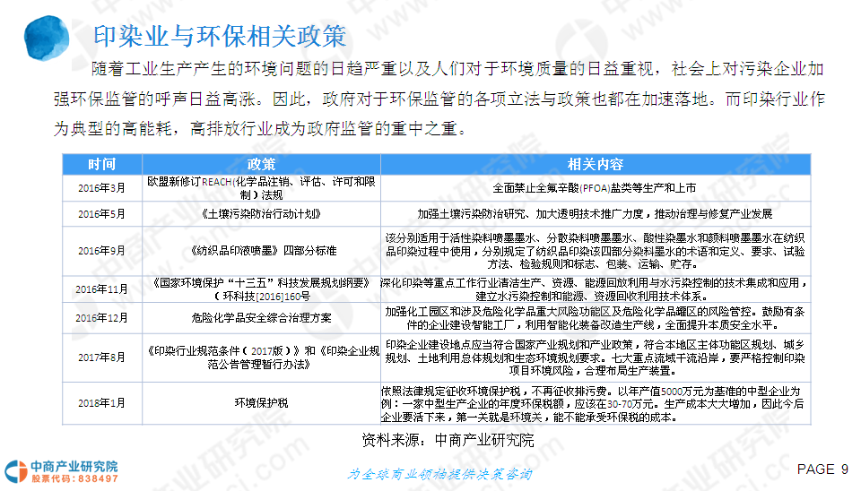
2018年上半年,印染行业在产量增速大幅回落情况下,运行质量保持相对稳定,其中规模以上印染企业印染布产量224.99亿米,同比减少17.2%,增速较2017年同期回落23.3%。在国家产业政策引导、环保趋严、行业转型升级、市场需求等多重因素的作用和影响下,印染布产量及其增速均为“十二五”以来最低点。“绿色突围”成印染企业亟待解决问题之一。































|
楼主: 中商产业研究院
|
1015
1
[咨询行业分析报告] 2019年中国印染行业市场现状与发展趋势研究报告 |
|
副教授 92%
-
|
| ||
|
|
扫码京ICP备16021002号-2 京B2-20170662号
京公网安备 11010802022788号
论坛法律顾问:王进律师
知识产权保护声明
免责及隐私声明


