1、汽车维修行业上游:零配件行业供过于求——汽车维修行业上游主要包括两类,其一是汽车维修设备及工具行业,其二是汽车零配件供应商。而汽车零配件供应商可以分成两类,一类是原厂配件供应商(即主机厂),其议价能力处于强势地位,但是政府正在试图通过反垄断措施打破窘境;另一类是非原厂配件供应商,其议价能力相对较弱,因为市场基本处于供大于求的状态,但是资本市场正在整合汽车配件供应系统,未来行业会出现几家独角兽企业。
汽车维修行业:4S店行业优势大
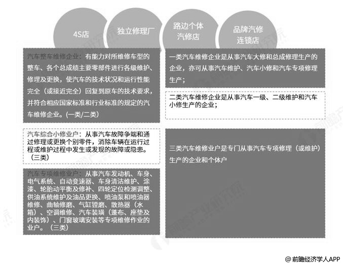
汽车维修企业是指从事汽车维护和修理生产的经济实体,是汽车后市场的主力军。按照经营特点汽车维修企业可以分为汽车4S店、独立修理厂、路边个体汽修店、品牌汽修连锁店4个类型。按照国家标准《汽车维修业开业条件》(GB/T 16739.2-2014),分别针对汽车整车维修企业和汽车综合小修及汽车专项维修业户做出了开业条件规定,并将汽车维修企业分为3个类型。
行业中4S店企业占据着优势地位,在用户群、维修量、维修产值和维修利润几个方面,4S店都碾压综合修理厂。大部分的维修服务企业的管理水平和技术能力还没有达到欧美国家平均水平,服务质量也是如此。近几年通过兼并重组,大型的汽车销售和服务集团正在形成,整个汽车流通市场的格局逐渐成形,小企业的生存空间越来越小。政府自2014年起就在做反垄断经营管理工作,但是目前4S店的垄断局面还没有被完全打破。
汽车维修企业分类统计情况

资料来源:前瞻产业研究院整理
2、汽车维修行业下游:终端客户
汽车维修企业的下游就是终端客户,目前我国汽车维修企业处于饱和状态,车主可选择余地非常大,汽车维修企业下游的议价能力较强。但是受限于汽车技术能力的不对称,在车辆技术问题方面,维修企业有绝对发言权。
就汽车维修行业本身来看,随着消费者观念、生活方式的改变、信息技术的发展,汽车维修服务的模式将面临较大的挑战。那么,未来,汽车维修服务模式的发展趋势是什么?
汽车维修服务模式对比,共享模式成为未来发展趋势
汽车维修服务电商模式——汽车维修保养服务电商,是指将线下的维修保养服务与互联网平台相结合,一般基于LBS为消费者提供汽车维修保养服务,分为维修保养自营型平台、导流型平台、上门服务型平台三类。
汽车维修服务共享模式
汽车维修服务项目的构成比例,一般修理占比较多,故障诊断占比较小。当前汽车维修企业主要矛盾是,服务项目的频次和企业资源合理分配的问题。稀缺资源的利用率普遍较低,例如高级维修设备、高级维修技师、专业管理人员,只有在处理偶尔出现的“疑难杂症”上一显身手,在频次非常高的常规车辆维护和保养中只要那些普通资源就够了。车辆故障诊断能力是汽车维修服务的重要核心竞争力,它是企业维修质量的坚强后盾,如果企业不储备这些稀缺资源,企业就会失去竞争力。
汽车维修企业可以考虑去分享这些稀缺资源。以往技师跨区域完成车辆故障诊断工作的成本非常高,时效性也比较差。随着智能网联汽车的发展和普及,远程诊断必将在行业内迅速发展,因此车辆故障诊断资源的分享将会成为现实。物联网的快速发展也为企业管理资源共享提供了基础。
汽车维修服务共享模式分析情况

资料来源:前瞻产业研究院整理
电商模式与共享模式对比
汇总前面的信息,通过SWOT分析比较电商和共享在汽车维修服务市场的应用。目前,车辆诊断和维修分离的生态圈还没有形成,全面实行资源共享的商业模式还为时过早,但这是汽车维修市场未来的发展趋势。此外,连锁经营模式属于广义范围的共享经济模式,在实现共享模式之前连锁经营模式可以起到承上启下的作用。
以上数据来源参考前瞻产业研究院发布的《中国汽车维修行业市场运行状况与投资预测分析报告》。


雷达卡




京公网安备 11010802022788号







