根据芯片的生产过程,一般产业链分为上游设计、中游制造、下游封装和测试三个主要环节,除此之外还包括各个环节配套的设备制造、材料生产等相关产业。
此外,按形式可分为IDM和垂直分工两种模式。早期半导体厂商主要以IDM模式为主,即企业拥有自己的晶圆厂,业务涵盖设计、制造、封测等全产业链并最终销售芯片。现存的IDM厂商实力雄厚,资金规模巨大,往往采用最为先进的制程工艺。美国的英特尔和韩国的三星是IDM模式的绝对领头羊。
半导体产业风险高、投资大的特点以及加工技术的进一步成熟使得很多环节被分立出来,最终形成各个独立的IC设计、IC制造和IC封装测试环节。相比IDM模式,这些企业资金投入相对减少,经营策略更加灵活。
芯片设计:依照客户的需求设计出电路图,其中包括电路设计、逻辑设计、图形设计等子环节。
芯片制造:把IC设计公司设计好的电路图移植到晶圆上,从而形成完整的物理电路,其中包括掩模制作、切片、扩散、光刻、刻蚀、离子注入等子环节。
芯片封装测试:封装与测试环节通常结合在一起,是将生产出来的晶圆进行切割、焊线、塑封等处理,使IC与外部器件实现连接,然后利用IC设计企业提供的测试工具对封装完成的芯片进行性能测试。
半导体设备:IC制造和封测环节需用到的设备较多,包括化学气相沉积法设备、光刻机、刻蚀机、离子注入机、切割减薄设备等。其中晶圆制造设备制造难度和技术含量远高于封测设备。
半导体材料:主要应用于IC制造和封测环节,包括硅片、光刻胶、掩膜版、封装基板、靶材等。
2018年全球与中国芯片行业销售规模统计分析
据前瞻产业研究院发布的《中国芯片行业市场需求与投资规划分析报告》统计数据显示,截止至2017年全球芯片行业销售额突破4000亿美元,同比增长21.6%。中国芯片行业销售额达到2073.5亿元,约800亿美元,同比增长24.8%。2018年上半年,中国芯片行业销售额达2726.5亿元,约400亿美元,同比增长23.9%。初步测算2018年全球芯片行业销售额达到4779亿美元左右,预计中国芯片行业销售额将接近千亿美元。近年来中国芯片产业销售额增速高于全球且处于不断上涨且保持较高活力,这其中离不开政策的大力扶持。
2013-2018年全球与中国芯片行业销售规模统计及增长情况


数据来源:前瞻产业研究院整理
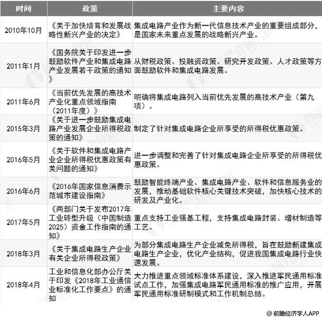
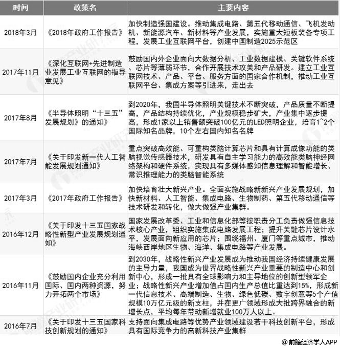
国家芯片相关政策
芯片产业是整个信息产业的核心部件和基石,也是国家信息安全的最后一道屏障,芯片高度依赖进口使得整个国家安全受到严重威胁。因此,近年来国家出台了一系列鼓励扶持政策,为芯片行业建立了优良的政策环境,促进芯片行业自主创新,改善摆脱依赖别国的窘境。
例如,2018年4月2日,工业和信息化部办公厅关于印发《2018年工业通信业标准化工作要点》的通知,提出大力推进重点领域标准体系建设。聚焦两化融合、智能制造、绿色制造、人工智能、工业互联网、车联网、大数据、云计算、信息技术服务等重点领域。进一步提升标准体系对产业生态系统的整体支撑和引领作用。深入推进军民通用标准试点工作,加强集成电路军民通用标准的推广应用,开展军民通用标准研制模式和工作机制总结。
中国芯片行业相关政策国家政策汇总情况


资料来源:前瞻产业研究院整理
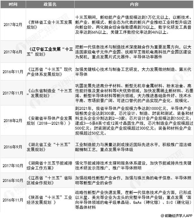
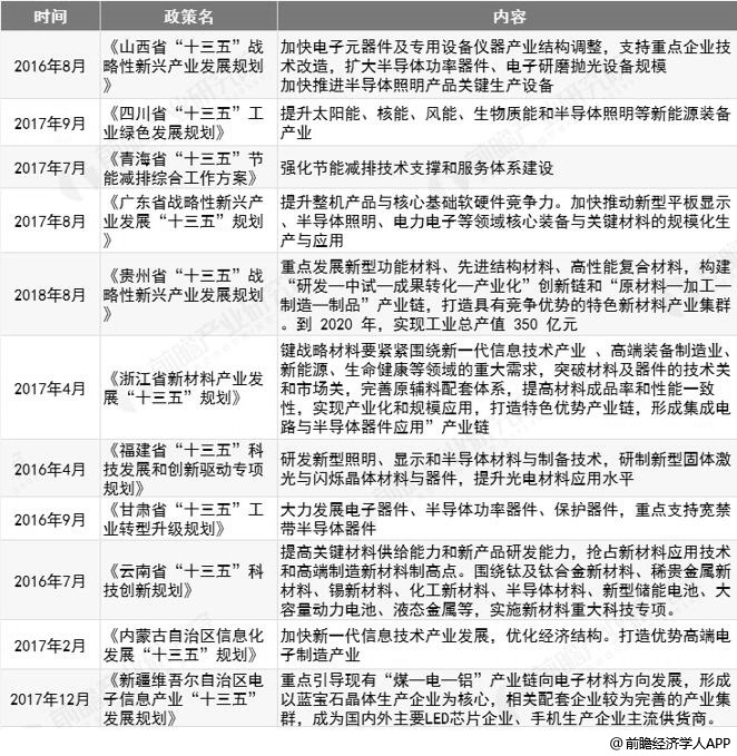
省份芯片相关政策
在国家整体相关政策的带动下,各个省市出台了适合本地经济、地理环境的芯片产业相关政策,为各省市的芯片产业发展指明方向。十三五期间,各省出台了在此期间发展芯片行业的具体政策,政策中明确指出了各省到2020年的重点发展目标。
安徽省作为全国芯片产业发展的重要区域,提出到2021年,全省芯片产业规模力争达到1000亿元,芯片产业链相关企业达到300家,芯片设计、制造、封装和测试、装备和材料龙头企业分别达到2—3家;芯片设计业产业规模达到150亿元;建成3—5条8英寸或12英寸晶圆生产线,芯片制造业产业规模超过500亿元;封装测试业产业规模超过300亿元;装备和材料业产业规模超过50亿元等具体发展目标。
另外,浙江省于2017年4月,发布了《浙江省新材料产业发展“十三五”规划》,规划中明确指出浙江省在芯片篇产业发展中要提高材料成品率和性能一致性,实现产业化和规模应用,打造特色优势产业链,形成集成电路与半导体器件应用产业链等具体要求。
中国各省份十三五芯片行业规划政策汇总情况


资料来源:前瞻产业研究院整理
城市芯片相关政策
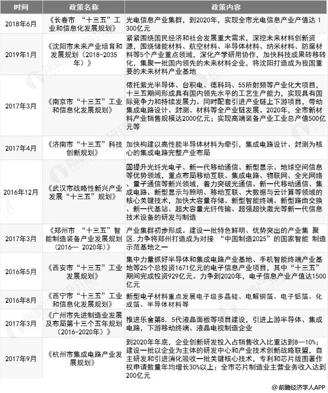
除了各省十三五的相关规划,部分城市为了更全面、更加协调的促进当地芯片行业发展,也配套出台芯片产业政策,真正落实到市县级,基于芯片产业最大的政策支持。例如,2018年6月,长春市出台了《长春市 “十三五”工业和信息化发展规划》,该项政策具体到光电信息产业集群,提出到2020年,实现全市光电信息产业产值达1300亿元的目标。
另外,早在2016年,西安市就已发布了《“十三五”工业发展规划》,规划中就芯片产业提出要抓好半导体和集成电路产业基地、手机智能终端产业基地等25个总投资1671亿元的电子信息产业项目,其中“十三五”期间完成投资929亿元。到2020年,电子信息产业产值达1500亿元等具体目标。综合来看,近年来,特别是十三五发展期间,从国家层面到省级在到市级,芯片产业将作为我国重要扶持对象,可以享受较多优惠,发展前景较好。
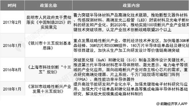
中国各市十三五芯片行业规划政策汇总情况




雷达卡




京公网安备 11010802022788号







