经过多年发展,中国干细胞医疗行业具备了一定的产业基础。由于前几年美国限制干细胞研究给中国干细胞市场带来了机会,我国干细胞整体上已排名世界前十。
在我国,从上游的干细胞存储,中游的药物研发到下游的临床治疗,目前已形成了相对完整的干细胞产业链。
干细胞医疗行业产业链分析
目前,我国已经形成完整的干细胞产业链,上游是最成熟的一环,中下游有待拓展。相关业务主要集中在上游,而中下游业务目前大多处于临床实验阶段或市场实验阶段。
在干细胞产业链中,处于上游的主要是干细胞采集与存储企业。细胞储存通过一定的方法将细胞中的APSC多能细胞保存一定的期限,保证细胞的功能和活性不受明显的影响。是干细胞医疗行业最基础、最前端的业务,也是资本聚集最多的地方。主要代表公司包括:中源协和的天津市脐带血造血干细胞库、金卫医疗的中国脐带血库、上海市干细胞技术公司的上海脐带血造血干细胞库、深圳市间充质干细胞库以及山东省人类脐带间充质干细胞库等。
干细胞产业链中游是干细胞增殖与药物研发企业,主要从事技术研发工作,囊括干细胞增殖、干细胞药物研发、实验室处理配套产品(如检测试剂)等。斯丹赛生物技术、赛贝生物、九州干细胞、中航生物、迈健生物等企业均有涉及此方面业务。
下游包括开展干细胞治疗临床研究及应用的医疗机构,以及一些医疗美容服务机构。前者前者以体系三甲医院为主,代表有中日友好医院、北京大学人民医院、上海交通大学医学院附属仁济医院等;后者代表有诺莱医学、中航生物、中科生物、莱馥生命科技等。
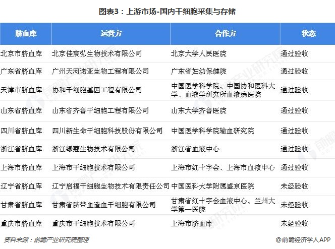
上游市场——南京新百坐拥四张脐血库牌照
目前,国内干细胞医疗产业成熟度较低,无明显龙头企业。相对于国外十余种干细胞医疗产品上市,国内产品相对较少。其中,上游干细胞采集与存储企业发展较好,中下游研发应用企业还在加速成长。
由于干细胞采集与存储商业模式与技术应用相对成熟,因此国内上市公司以上游产业相关业务为主。

目前我国仅有的7张脐带血库国家牌照中,南京新百拥有北京、广东、浙江、山东四张,其余三张分别在中源协和、铸信集团、聚康生物旗下。

中下游的企业还比较零散,产业链有待发展
随着技术的成熟,越来越多的企业加入干细胞医疗行业,国家对干细胞医疗行业的政策支持逐步深入,许多公司加速布局干细胞医疗行业。但由于技术壁垒原因,国内干细胞研发应用相关业务还不是很成熟。目前,临床级干细胞药物等大多处于在研状态,还未完成成果转化,因此干细胞医疗级应用还需要时间。
目前位于干细胞产业中下游的企业还比较零散,产业链有待发展。

在行业下游应用领域,主要是由开展干细胞治疗的机构组成,以体系三甲医院为主。国内比较成熟的干细胞医疗机构有解放军302医院、海军总医院、武警总医院和天坛普华医院。

干细胞医疗应用作为干细胞产业链中的实践部分,将会是未来的发展方向。干细胞所能治疗的疾病范围较为广泛,受限于现有技术,干细胞医疗应用发展较为缓慢。如果干细胞医疗应用研发得到突破,将会推动医学改革,产生巨大市场。

干细胞产业发展历程波折,但临床应用已开启
回溯我国干细胞产业发展,可谓“一波三折”。2007-2012年,我国将干细胞疗法作为“医疗手段”而非“药物”来监管,造成一片混乱局面;2012年1月10日卫生部叫停中国大陆境内所有的干细胞治疗活动;2004-2012年间药监局受理的10项干细胞新药注册申请全部被清零,干细胞药物开发回到原点。
正在干细胞产业“一筹莫展”的时候,2018年6月8日,国家药监局新受理了干细胞疗法的临床注册申请,预示着我国重启干细胞治疗在临床上的应用。

政策支持,国家不断加大资金投入
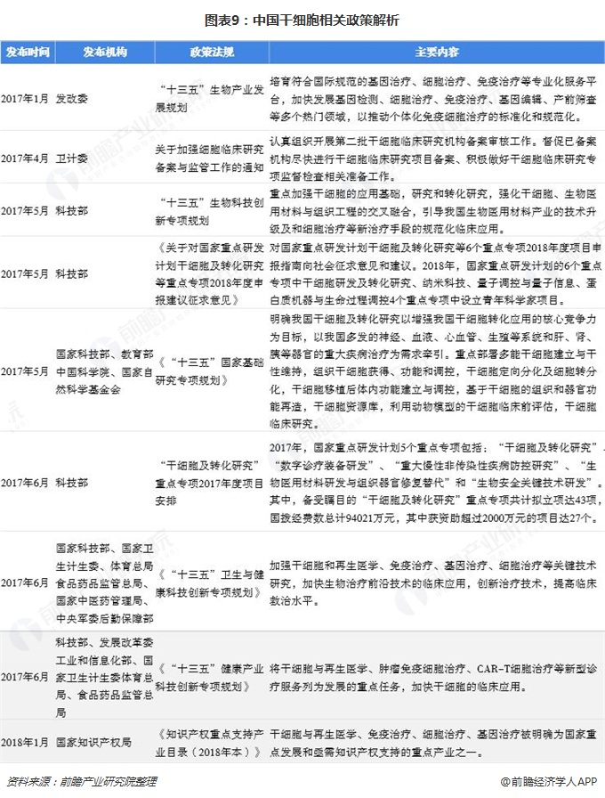
随着国家对我国干细胞临床研究规范性管理的深入,在政策的支持下,国家不断加大资金投入,保障对干细胞技术的研究,不断加大国家自然基金对干细胞研究的支持。
统计数据显示,自2015年第一批国家重点研发计划试点专项启动后,该重点专项至今已连续3年获得中央财政拨款扶持:2016年,25项,4.8亿;2017年,43项,9.4亿;2018年,30项,5.8亿,总计超过20亿元。充分体现了国家从科技创新体制的国家顶层设计中对干细胞与再生医学领域的高度重视。

随着我国干细胞在医学领域应用的贡献程度不断增加,国家各相关部门积极出台相关政策规范干细胞医疗行业的发展。“干细胞治疗研究”是国内首批启动的6个国家重点专项之一,说明了国家对干细胞发展面临的突出问题的重视和解决这一难题的决心。
国家卫计委和CFDA陆续出台的干细胞研究和临床转化政策以及日益完善、严格的监管措施,必将推动和促进中国细胞治疗领域的健康、快速发展。

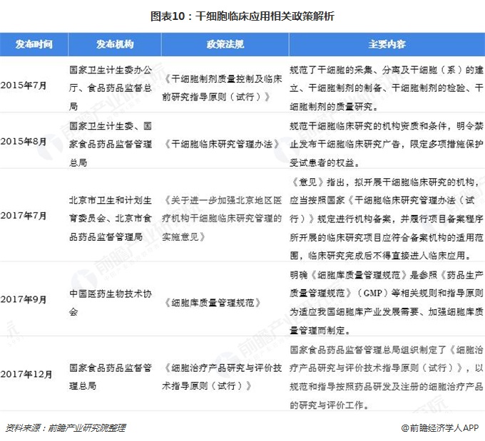
国内干细胞临床研究开展的头几年,开展了无序地开展了大量未经严格临床验证的干细胞临床治疗,甚至吸引了许多海外医疗游客到中国进行干细胞治疗。这在国内外造成非常负面的影响,也严重扰乱了中国干细胞产业的发展秩序。
为了干细胞治疗的重要性和临床应用前景,国内积极开展整治,先后颁布了《干细胞制剂质量控制及临床前研究指导原则(试行)》、《干细胞临床研究管理办法》、《细胞治疗产品研究与评价技术指导原则(试行)》等政策法规,促使行业良性发展。

我国对干细胞行业非常重视,并多次提出大力发展干细胞技术,2017年发改委发布了《战略性新兴产业重点产品和服务指导目录》,支持包括干细胞在内的细胞治疗产品等领域的生物产业发展。从行业政策趋势来看,国家积极推动干细胞技术的研发和推广,同时,干细胞的研究已经取得了一定的进步和技术突破,未来国家应逐步规范干细胞在医学领域的应用,出台相关政策,保障干细胞对生物医学发展的支持,同时也为促进干细胞技术的转化提供保障。
干细胞作为近年来生物界的最大热点,其发展将为医疗领域提供革命性的技术手段。虽然学术领域造假频出,应用领域乱象不断,但依然无法阻挡干细胞医疗在市场发展中的地位。
干细胞研究加速 赛莱拉一家独大
虽然目前干细胞医疗技术发展还不够成熟,但干细胞医疗领域依然拥有巨大的医学价值和市场前景,目前已成为各国政府、科技和企业界高度关注的战略竞争领域。
根据历史数据,美国国立卫生研究院收录全球5496项干细胞临床研究项目。从数量上看,美国在干细胞技术研究中处于领先地位,远超过其他国家,德国、法国等欧洲国家紧随其后,中国排名第四。其中成体干细胞临床试验是主体,涉及涉及血液病、肿瘤、神经系统疾病、心脏疾病、免疫系统疾病等领域。

从国内来看,截至2018年10月,以“干细胞”做关键词搜索,可以看到2009-2018年申请专利数量逐年递增。2009-2013年,干细胞申请专利数量平稳发展。从2014年开始逐渐迎来爆发。2017年达到1776项。2013-2017年五年间年复合增长24%。

具体从申请人来看,截至2018年10月,干细胞相关专利前十申请人共计申请1497项专利,其中,广州赛莱拉干细胞科技股份有限公司总计申请数量最多,达到865项,在前十中占比高达57.8%;浙江大学为例申请榜第二,共计申请干细胞相关专利145项,协和干细胞基因工程有限公司在申请数量上排名第三,共计申请78项。广州赛莱拉干细胞科技股份有限公司在干细胞技术研发方面一家独大,形成强大的产品竞争技术壁垒。

虽然我国干细胞基础研究领域快速发展,但依然存在一些不可忽视的问题。比如高水平原创性的核心专利不多,大部分研究依据国外成果开展。这些问题会导致创新乏力,产业化后劲不足。
干细胞医疗市场潜力巨大,2019年国内市场或超过780亿元
干细胞具有强大的复制分化特性,并具有有效的调控机制,被广泛应用于疾病治疗、器官移植、生物修复以及医学美容等领域,其市场规模巨大。
我国的干细胞产业与全球较为接近,同样包括干细胞治疗医疗服务业务、干细胞存储业务和干细胞制药业务。据前瞻产业研究院发布的《中国干细胞医疗行业发展前景预测与投资战略规划分析报告》统计数据显示,2012年我国干细胞医疗市场规模仅仅62亿元,截止至2017年我国干细胞医疗市场规模增长至554亿元。到了2018年底,我国干细胞医疗市场规模达到了657亿元,目前,中国有上亿级别的心血管病患、糖尿病患,以及千万级别的阿尔茨海默病患以及血液肿瘤病患正等待着更积极有效的治疗。前瞻产业研究院预测2019年,中国干细胞医疗产业市场规模达到785亿元;2024年,中国干细胞医疗产业市场规模将超过1300亿元。未来随着监管政策的明确以及相关药品的获批上市,我国干细胞产业的市场潜力巨大。

干细胞存储市场空间广阔
干细胞产业链上游的采集与存储业务相对来说技术要求较低,目前发展较好。由于我国人口基数大,在国际上已成为干细胞存储的主要国家,但与发达国家的干细胞存储新生儿渗透率相差较远。随着干细胞治疗适应症以及临床的不断发展,将不断加深对干细胞临床治疗和存储的重视程度,在2019年及未来,我国干细胞存储还有很大的成长空间。



雷达卡




京公网安备 11010802022788号







