
2013 年后,政策开始具体化、标准化、精确化。2013 年国务院发布《关于转发发展改革委、住房城乡建设部绿色建筑行动方案的通知》,指导住宅全装修推广工作的开展。2016 年住建部发布《住宅室内装饰装修工程质量验收规范》,通过建立国家行业标准,进一步完善全装修工程质量验收标准。同年,住建厅《关于推进住宅全装修工作的意见》提出了推进全装修的具体工作目标和内容。2017 年发布的《建筑业发展十三五规划》则明确提出了 2020 年全装修占比达到 30%的目标。

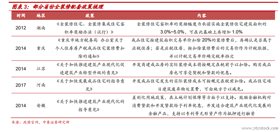
各地结合自身特点,陆续出台有针对性的全装修政策。自 2014 年开始,各省市陆续出台全装修政策,从 2016 年开始,政策出台速度明显加快,仅 2017 年就有 7 个省市发布精装修政策。截至 2018 年上半年,全国出台全装修政策的省市达到 19 个。

【备用下载】
精装房黄金时代,龙头家居迎浪而上.pdf
(2.67 MB)
乐晴智库搜集整理
百度 乐晴智库,更多深度行业研究资料


雷达卡



京公网安备 11010802022788号







