伴随着新零售到来的步伐以及社区团购迎来的新风口,电商巨头们亦纷纷布局生鲜电商。阿里有盒马鲜生,京东有7Fresh,苏宁有苏鲜生,步步高有鲜食演义,同一赛道角逐的还有,美团的小象生鲜、易果生鲜、天天果园、大润发优鲜等。生鲜电商的抢滩战未来将更加激烈。
国内生鲜销售渠道中农贸市场占73%,而超市渠道渗透率仅为22%,相比与发达国家70%以上的水平,仍有较大差距。随着新零售的风口刮到了社区生鲜领域,社区生鲜近年来仍密集开店,一是行业巨头降维打击,布局“社区生鲜”市场,二是生鲜传奇、钱大妈之类的小品牌井喷式爆发。
行业发展现状一:行业市场规模已增至2000亿
中国生鲜电商行业历经探索、高速发展、洗牌,进入后成长期转型升级阶段。中国生鲜电商市场发展迅速,平均每年保持40%以上的增长率,及至2018年,其市场规模已增至2000亿,是新零售中当之无愧的潜力股。

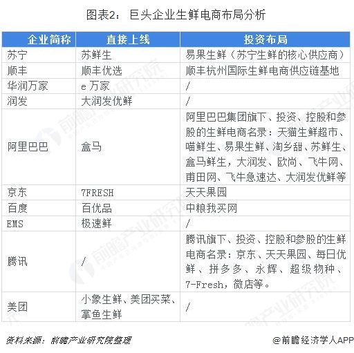
行业发展现状二:电商巨头纷纷布局生鲜电商
伴随着新零售到来的步伐以及社区团购迎来的新风口,电商巨头们亦纷纷布局生鲜电商。阿里有盒马鲜生,京东有7Fresh,苏宁有苏鲜生,步步高有鲜食演义,同一赛道角逐的还有美团的小象生鲜、易果生鲜、天天果园、大润发优鲜等。生鲜电商的抢滩战未来将更加激烈。

阿里系的“盒马生鲜”截至2018年12月底,已经开出了122家门店;在2019年春节前夕,经历了一小波“开店潮”后,京东旗下7FRESH目前开出了11家店。截至2018年末,苏鲜生全国门店数达到28家。

行业发展现状三:前置仓有望让生鲜电商走入寻常百姓家
生鲜电商的春天已然来临。而迎来春天的背后很重要的因素就是生鲜电商涌现了三股新势力进场:社区便利店、社区拼团、前置仓电商。一直以来,生鲜电商面临最大的困境就是冷链物流成本过高,这导致很多生鲜产品价格偏高,生鲜电商也大都围绕中高端产品做文章,并且配送时长过长,很难满足生鲜消费即时性的需求。而这三股新势力,尤其是前置仓电商模式,有望让生鲜电商走入更多寻常百姓家。
所谓前置仓,是指在企业内部仓储物流系统内,离门店最近,最前置的仓储物流。简单说就是社区3-5公里内的集仓储、分拣、配送于一体的便民服务站,可能是某个门店,可能是某个社区仓储点,在用户下单后尽快送货上门,缩短配送半径与时间,提升用户体验,改变社区用户消费习惯。前置仓的介入,让传统的物流配送格局从“电商平台+快递企业+消费者”进化为“电商平台+前置仓+即时物流(或消费者)”,或者“前置仓+消费者”,这种模式将三五公里生活圈内的即时消费需求充分挖掘出来,也改变了传统生鲜电商的消费模式。

截至目前,腾讯投资的“每日优鲜”经过四年的酝酿发展也已经拥有1000个前置仓;新秀叮咚买菜在上海设有200余个前置仓;朴朴超市在福州区域开出30座前置仓。盒马预计2019年在北京布局50个前置仓门店。

行业市场前景:多方利好,生鲜电商进入快车道
国家政策的支持,冷链物流、信息技术的发展、大品牌巨资的介入、新零售的布局及大数据的发展,都为生鲜电商注入了新的动力,生鲜电商发展已进入快车道。另外,网购生鲜的消费习惯逐渐形成,刚需高频商品特性及消费需求升级影响,直接拉动生鲜电商行业发展。

更多数据参考前瞻产业研究院发布的《中国生鲜电商行业解决方案与投资策略规划报告》。


雷达卡



京公网安备 11010802022788号







