信息流广告是移动互联网时代一次重要的广告形式创新,是指一种将广告融入信息内容之中的原生广告形式,首次出现于2006年的Facebook,随后传入国内,被新浪微博、今日头条、网易、百度等各大媒体迅速跟进并运用。
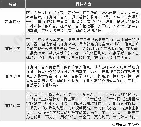
相比较传统网络广告形式,信息流广告具有精准投放、高嵌入度、高互动性、高转化率等特征,赢得了广泛的关注和广告主的青睐,成为仅次于搜索广告、电商广告、品牌图形广告的重要网络广告形式。
信息流广告行业特征分析情况

资料来源:前瞻产业研究院整理
二、2018年我国信息流广告行业市场规模已突破千亿
近年来,在腾讯、百度、今日头条、微博等大大小小的网络企业推动下,信息流广告行业发展愈加迅猛,市场规模节节攀升。根据Analysys数据,2018年,我国信息流广告市场规模已达到千亿元规模,约为1070亿元,同比增长73.1%。
2014-2018年中国信息流广告行业市场规模统计及增长情况

数据来源:前瞻产业研究院整理
三、中国信息流广告行业市场竞争格局分析:三大阵营竞争格局
与此同时,信息流广告行业形成三大阵营的竞争格局:第一阵营是以字节跳动、百度、腾讯为首的头部媒体,占据信息流广告市场70%的市场份额,竞争极其激烈;在目前信息流广告已经成为移动端主流变现形式背景下,预计将有更多厂商进入抢夺市场空间。
第二阵营以传统门户和微博为主。信息流广告已成为传统门户和微博的重要营收来源,如微博2017年广告营收66.82亿元,同比增长75%,而信息流广告收入已经占到了微博整体广告收入的50%以上。
第三阵营以新兴媒体、垂直类媒体、工具类为主,未来市场潜力大,如快手、万能钥匙、墨迹天气、知乎等。
四、信息流广告行业存在问题不容忽视
虽然在移动互联时代下,信息流广告以其特有的优势特点取得了快速发展,越来越成为广告主和品牌商青睐的广告投放方式,但面临的问题同样不容忽视。例如,信息流广告依托于媒体平台的内容,而平台内容的同质化会降低用户的忠诚度和使用粘性,继而影响到广告的投放效果。
再如,网络媒体为广告主所诟病的一点就是效果评估问题,欺诈造假、数据黑箱、机器人流量、透明度低等屡见不鲜。信息流广告同样不例外,其广告主的效果评估存在着巨大的挑战,且由于发展较晚存在问题更多。
因此,在未来的发展中,信息流广告应该不断丰富其表现形式、创新广告内容、解决评估问题,在法律与伦理允许范围内收集用户数据,实现用户体验与传播效果的共赢。
五、中国信息流广告行业发展前景广阔
目前,移动端广告已经成为互联网广告的主要方式。2018年,我国移动互联网广告市场规模约为3210.3亿元,同比增长29.9%。在各类移动互联网广告中,信息流广告追求更科学的精准投放,增加了媒体的广告库存,成为移动互联网广告市场重中之重。未来随着PC广告进一步向移动端倾斜,中国移动互联网广告市场规模将继续扩大,信息流广告行业也将受益。
2014-2018年中国移动互联网广告市场规模统计及增长情况

数据来源:前瞻产业研究院整理
另外,新媒体的视频化势不可挡,而以其为载体的信息流广告行业发展再添动力,未来前景广阔。视频化信息流广告以其高精准投放、高互动性、高信息承载量、高转化率等优势赢得了广泛的关注,甚至也被运用到一些政治宣传中。可以预见,在新媒体视频化的环境下,“广告视频化”也成为信息流广告的主流,移动视频信息流广告的时代已经来临。
以上数据来源及分析请参考于前瞻产业研究院发布的《中国互联网广告行业市场前瞻与投资战略规划分析报告》。


雷达卡




京公网安备 11010802022788号







