我国安全产业发展呈现出新态势,安全产业的迅猛发展为平安城市建设提供了良好的发展环境;随着我国社会主要矛盾转变为人民日益增长的美好生活需要和不平衡不充分的发展之间的矛盾,社会公共安全需求也呈现出新的特点,更高的需求促进平安城市建设产业发展。再加上政策频发推动,平安城市建设向更高质量转变。2018年。我国平安城市建设市场规模约为286.15亿元,未来将继续保持14%以上的增速快速增长。
安全产业发展迅猛,民众对公共安全提出更高需求
当今中国,社会公共安全呈现出的总体态势虽然是稳定的,但面临的风险和问题却在急剧增多:一方面要应对全球化带来的各种冲击以及融入世界时所面对的各种风险,另一方面要应对国内社会转型带来的不稳定性与脆弱性。而信息化的互动性、流动性,更加剧了社会问题政治化、现实问题网络化、国际问题国内化、国内问题国际化的趋势。社会公共安全态势正面临越来越严峻的挑战。
为应对严峻的公共安全态势,我国采取出台相关政策、形成产业基地、加大安全产业投资等措施来推动国内安全产业发展,而安全产业的迅猛发展,为平安城市建设提供了良好的发展环境。

近年来各类突发公共事件呈现出爆发频率高、构成复杂、波及范围广、社会影响剧烈等特点,给社会带来不良后果和影响。随着社会治理的进步,我国社会生活领域的安全形势持续好转,但恐怖主义威胁、邻避效应、网络安全问题等非传统安全风险日益凸显。随着我国社会主要矛盾转变为人民日益增长的美好生活需要和不平衡不充分的发展之间的矛盾,社会公共安全需求也呈现出新的特点。

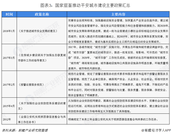
政策频发助推行业发展,平安城市建设向高质量转变
为了更好的维护社会治安,降低犯罪率,提升城市的整体幸福感,国家提出了一系列的政策法规,与此同时,以安防监控为技术手段的平安城市建设逐步成为国家以及各地政府重点开展的城市公共安全建设工作。平安城市建设由1996年“科技强警”开始,20年期间国家频发政策推动建设步伐,2018年1月7日,中共中央办公厅、国务院办公厅印发了《关于推进城市安全发展的意见》,提出要加强城市的安全风险管控能力,深化隐患排查治理,提升应急管理和救援能力。

目前,经过多年建设经验积累和日新月异的技术水平提升,平安城市产业链初步形成,产业建设已经从萌芽期进入发展期。主要表现为,公安部门对平安城市的规划和需求更加成熟和明确,其建设重点从布点数量向管理应用质量提升转变,更为体系化。平安城市经过几年的建设,全国城市报警与监控系统建设初具规模,起步早的省市如浙江、江苏和广东等都取得了显著成效,东部沿海城市基本都已完成二、三期项目建设,有些甚至完成了四期项目建设(如浙江义乌)。

在国内,东部发达地区由集中建设向智慧化建设转变,中西部欠发达地区以及二、三线城市正在进入平安城市新一轮的建设高潮。根据IDC数据,2018年平安城市建设市场规模约为286.15亿元,国内平安城市市场规模2018-2021年的复合增速有望达到14.4%,随着雪亮工程建设被写入2018年中央一号文件,平安城市建设规模有望进一步增大。
更多数据内容请参阅前瞻产业研究院《中国平安城市建设趋势前瞻与投资战略规划分析报告》


雷达卡



京公网安备 11010802022788号







