国内金融业实行分业经营的体制,银行、证券和保险公司等金融机构都面临着经营模式单一带来的业务结构不合理的问题,它们有很强的业务转型意愿,而具备利润率高、资本占用少、抗经济周期风险能力强等特点的财富管理业务正符合金融机构经营转型的需要,互联网金融已成为当前乃至未来很长一段时间的发展方向。
当下,“新常态”已逐渐成为中国经济的主旋律,意味着经济增长速度由过去的高速向中高速转换。中国经济体系走向新常态,必然会带动金融体系走向新常态,财富管理行业的旧有格局也随之发生改变。在“大资管时代”,越来越多的机构参与财富管理盛宴,面对激烈的行业竞争,财富管理公司迫切需要创新产品和服务,互联网金融也成为创新机遇。
财富管理经营机构众多 三大核心产品分析
按照服务的客户以及所提供的产品和服务的类型,财富管理机构有很大不同。他们在分销渠道、行业价值链的位置、地理覆盖和规模方面也有很大不同。财富管理业务的主要经营机构可以简单分为三类。
近几年,监管层推进了一系列市场化改革措施,逐步打破了银行、券商、保险、基金、信托、期货等各类资产管理机构之间的竞争壁垒,形成了相互交叉、跨界竞争、创新合作、混业经营的“大资管时代”发展态势。
财富管理主要经营机构分析情况

资料来源:前瞻产业研究院整理
财富管理是综合性很强的业务,其业务体系至少包括核心产品(服务)、系统平台、服务流程、服务渠道、服务团队等内容。此外,一些机构在提供财富管理服务时,还会为签约客户配发专属的服务介质,以彰显客户的尊贵身份。主要分为三类:
财富管理核心产品(服务)分类分析情况

资料来源:前瞻产业研究院整理
从架构上来看,各全能银行一般的做法是将面向高净值客户推出的财富管理业务整合成立一个独立的私人银行部门或者集团内的一个独立法人公司,并在个人银行部门内下设一个财富管理的子模块向富裕客户提供财富管理产品和服务。
此外,由于国外金融业普遍实行混业经营的模式,所以各大财富管理机构在其产品设计上充分体现了综合化特点。而且,随着竞争的加剧,为提高客户吸引力,越来越多的财富管理机构开始选择开放式的产品架构,任何能满足客户需要的产品(无论是否是本机构开发的)都将被采纳,甚至还为客户提供特定产品的定制服务。
中资银行占据相对主导地位
虽然目前已有众多类型机构进入私人银行业务领域,但中资银行以其客户资源丰富、网点覆盖面广、信用等级高、社会认知度强的先天优势目前占据了私人银行业务的相对主导地位。据福布斯与建设银行联合发布的报告数据显示,银行类私人银行客户是高净值人士的首选业务类别。
具体而言,由于中资银行在文化背景和沟通方面与本土高净值人士联系更为紧密,且已与不少高净值人士建立业务往来关系,在客户群和客户关系方面较外资银行有明显优势;同时,中资银行在国内法律政策熟悉程度、网点资源等方面也有先天优势。
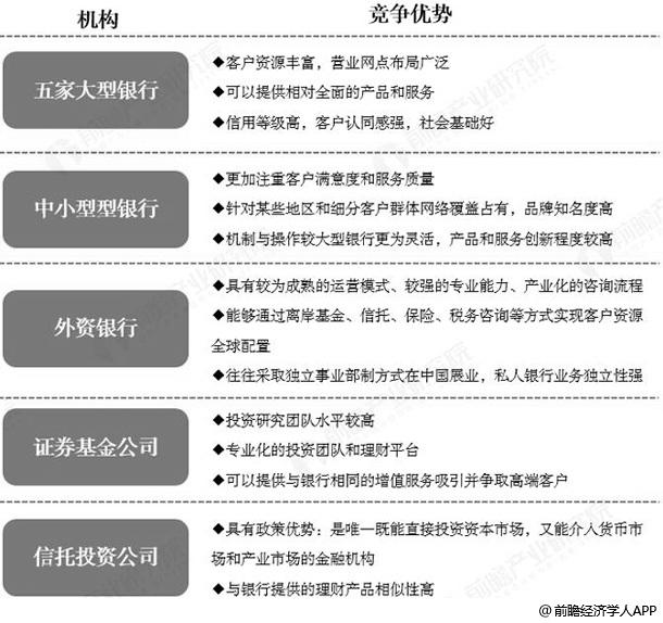
不同类型机构开展高端财富管理业务优势对比分析情况

资料来源:前瞻产业研究院整理
经过金融危机的洗礼,更使不少高净值人士相信中资银行出现破产的可能性更小,根据招商银行与贝恩公司的联合统计,70%左右的高净值人士均由于金融风暴而对外资银行持更审慎态度。当然,与国际发展成熟的私人银行业对比而言,我国的私人银行业务还处于发展的初始阶段,也并未出现可以在市场中占据优势资源和主要市场份额的业务领跑者。
私人银行业务领先,保险、证券、信托紧随其后
随着中国私人财富规模迅速膨胀,高净值人群财富管理目标、资产配置和服务需求日益多元化,并且越来越多的由依赖个人或家庭操作转向使用专业金融机构进行财富管理,中国财富管理行业呈现巨大潜力。各类金融机构纷纷抢滩中国财富管理行业,试图从中分取一杯羹。
行业竞争格局尚处在变化当中,虽然商业银行私人银行目前的管理资产规模最大,但各类非银行机构也在快速发展。一方面,商业银行凭借广大的零售客户基础、多年来培养的可靠品牌形象、广泛的线下网点以及部分集团层面的跨牌照业务资源,在高净值客户财富管理业务上优势明显。连续三年客户调研显示,约70%-80%的客户选择商业银行作为财富管理的主办行。
但是,另一方面,也发现有很大一部分客户对待非银机构的态度积极,愿意选择非银机构作为主办财富管理机构。具体来看,47%的受访者明确表示在过去两年已经或正在积极考虑将更多的资产交由非银行金融机构打理。其中,信托、保险、券商最受受访者欢迎。客户之所以想将更多财富交由非银机构打理,主要的考虑因素有三点,分别为:追求更高的收益、更丰富的产品以及定制化的产品与服务。
更多数据来源及分析请参考于前瞻产业研究院发布的《中国财富管理行业市场前瞻与投资战略规划分析报告》。


雷达卡




京公网安备 11010802022788号







