我国城市安防基础设施的建设日新月异,取得了巨大成就。随着我国国民经济的快速增长,人口、车辆、道路、房屋及其他各类影响社会治安的环境要素数量不断膨胀,组成日趋复杂,城市社会治安防控面临的形势日益严峻,平安城市建设转型为以公安信息化、智慧警务、智慧综治等智能化应用为牵引的智慧型平安城市建设。雪亮工程就是智慧化平安城市建设的典例,2018年,雪亮工程千万级以上的项目占据到全部平安城市建设项目的近三分之一。
新型技术驱动平安城市建设进程,由安防基础设施向智能化应用转变
自我国开展平安城市工程建设以来,无论是在前端采集、网络传输还是海量数据存储及计算等方面,我国城市安防基础设施的建设日新月异,取得了巨大成就。而另一方面,随着我国国民经济的快速增长,人口、车辆、道路、房屋及其他各类影响社会治安的环境要素数量不断膨胀,组成日趋复杂,城市社会治安防控面临的形势日益严峻,公安部门的任务更加艰巨且繁重,平安城市建设向公安、综治、应急等城市安全管理部门业务应用倾斜的呼声日益强烈。
在人工智能、大数据等技术的推动下,平安城市建设进入到一个新的阶段:以公安信息化、智慧警务、智慧综治等智能化应用为牵引的智慧型平安城市建设。我国发达地区和沿海地区中心城市的平安城市前期建设已基本完成大规模集中建设,开始由安防基础化设施建设向智能化应用转变,也就是向智慧型平安城市建设转变。

2016年提出的雪亮工程正是平安城市建设向智能化应用转变的典型范例,“雪亮工程”是以县、乡、村三级综治中心为指挥平台、以综治信息化为支撑、以网格化管理为基础、以公共安全视频监控联网应用为重点的“群众性治安防控工程”。“雪亮工程”目标是到2020年实现公共安全视频监控建设联网应用"全域覆盖、全网共享、全时可用、全程可控",全面实现平安乡村建设。
雪亮工程采购单位以公安局为主,中标单位运营商占据半壁江山
根据赛文交通网统计数据显示,2018年我国安防监控、雪亮工程、平安城市类项目总数为3559个,其中雪亮工程千万级以上的项目占据到近三分之一,表明我国智能化平安城市建设正在稳步推进中。其中,公安局为雪亮工程的主要采购单位,全年累计招标项目达到1859个,占全部雪亮工程招标总数的55.34%。

目前,平安城市建设的大项目主要由电信运营商或者“电信运营商+大集成商”拿到,再分包下去相关业务给不同的产品服务提供商。这是由于平安城市要的筹建和运维都需要以网络为基础,电信运营商在现有的自有资源平台上进行架构和维护比其他类型厂商便利得多。在2018年雪亮工程项目中标单位中,以电信、移动、联通为代表的运营商中标项目数量约为46.88%,占据了半壁江山。

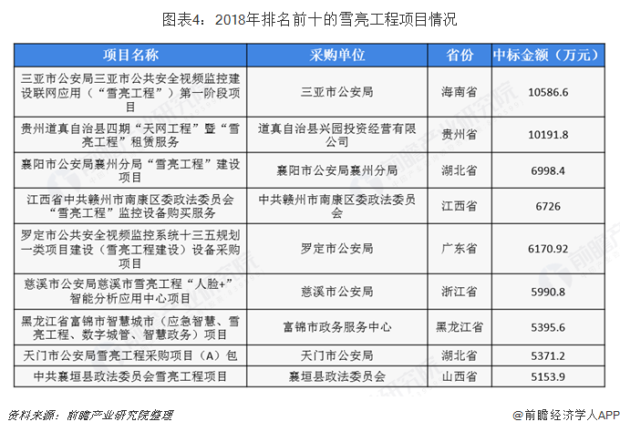
2018年,雪亮工程采购金额主要集中在千万级和亿级两个量级之间,仅有两个项目超过亿级,分别是三亚市公安局三亚市公共安全视频监控建设联网应用(“雪亮工程”)第一阶段项目,中标金额为10586.6万元;贵州道真自治县四期“天网工程”暨“雪亮工程”租赁服务,中标金额为10191.8万元。

采购设备主要分三类,预计2020年全部实现
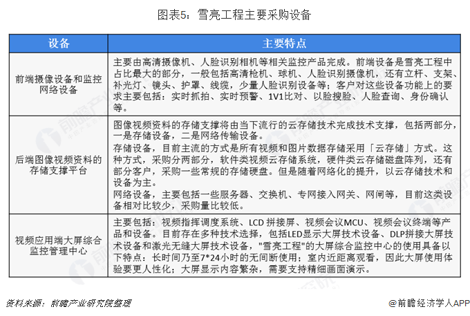
虽然雪亮工程每个项目采购的侧重点不同,但总体来说,采购的设备主要分为三大部分:一是前端摄像设备和监控网络建设;二是后端图像视频资料的存储支撑平台;三是视频应用端大屏综合监控管理中心。

目前全国已基本建成了一半以上的雪亮工程,其中:省级信息资源交换共享总平台18个、省级综治平台20个、所有省级单位、353个地市级单位实现了综治与公安视频资源的互联互通。雪亮工程的目标是确保到2020年基本实现:全域覆盖、全网共享;全时可用、全程可控。
更多数据内容请参阅前瞻产业研究院《中国移动支付行业市场前瞻与投资战略规划分析报告》


雷达卡



京公网安备 11010802022788号







