2018年为我国游戏市场的转折之年,也是产业环境企稳优化改革之年,版号审批暂停几乎贯穿整年,我国游戏产业整体收入增幅明显放缓。游戏工委数据显示2018年我国二次元移动游戏市场规模为190.9亿元,国内游戏研发企业盛大游戏早在端游戏时代就凭借多款产品聚拢用户,形成独特的二次元游戏用户社群,可以看出二次元不再小众已成为当下热点。随着游戏产业的发展,游戏从业者也面临着一些挑战,而游戏企业开设的专业游戏培训机构来对从业者进行培训,这种现象被称为产教融合,是解决我国游戏从业者现阶段面临的挑战的最好办法。
游戏产业收入增幅明显放缓
游戏工委数据显示,2018年中国游戏实际销售数据达2144.4亿元,同比增长5.3%。对比前两年游戏产业两位数的增幅趋势可以看出,2018年中国游戏产业在整体收入上的增速明显放缓。

二次元不再小众已成为当下热点
据游戏工委数据统计,2018年中国二次元用户规模达3.7亿,其中泛二次元用户2.7亿人,核心二次元用户1亿人。国内二次元用户规模的壮大,为二次元游戏的发展奠定了基础。所谓二次元游戏,狭义是指二次元核心粉丝认同的二次元游戏,如哔哩哔哩代理发行的《命运/冠位指定》(Fate/GrandOrder)、网易自行研发的《阴阳师》等;广义是指改编自知名二次元IP、或与之联动的,如DeNA中国与万代南梦宫联合推出的《航海王:启航》、掌趣推出的《初音未来:梦幻歌姬》等。

2018年我国二次元移动游戏市场规模为190.9亿元,较上年同比增长19.5%。国内游戏研发企业盛大游戏早在端游戏时代就凭借多款产品聚拢用户,形成独特的二次元游戏用户社群。现阶段,盛大游戏发力二次元的策略越来越清晰,运用契合年轻人的价值观和审美观,丰富IP内容,为后续衍生产品奠定基础。其符合二次元用户偏好的游戏产品《最终幻想14》、《命运歌姬》《神无月》等均取得了一定的市场成绩。

产教融合成新趋势
2018年中国游戏产业从业者约有145万人。其中游戏运营类职位占比39.1%,游戏开发类职位占比20.4%,游戏设计类职位占比17.1%,游戏策划类职位占比11.4%。

近年来市场的成熟促使中国游戏产业向细分化、深度化方向发展,这同样影响了游戏产业的人才需求,并为游戏从业者带来了新挑战。一是细分市场带来人才的差异化需求,需不断提升从业者技能要求;二是高校人才培养与市场需求不匹配。游戏产业在国内发展时间较短,相关高校教育发展时间更为有限,这导致了游戏教育的学术和技术研究基础薄弱,教育层次分布和人才培养课程设置也存在不合理现象。
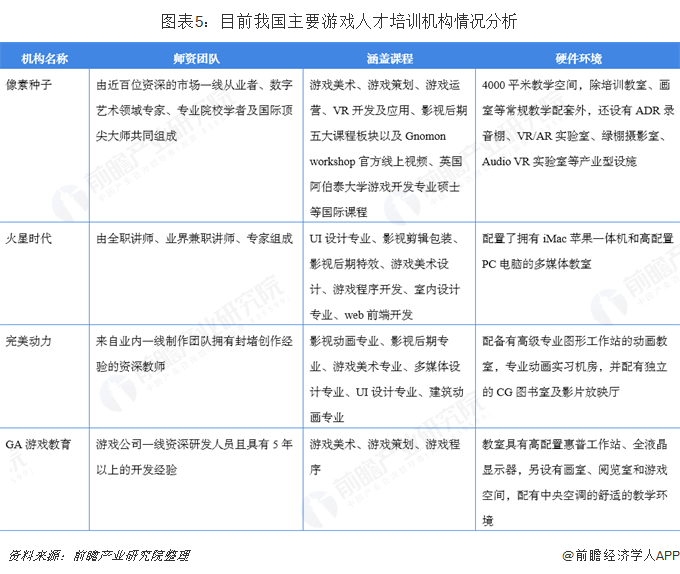
针对这两个挑战,产教融合是一种面对调整时的重要方式。该模式一方面可以改善高校内部的教学模式,完善课程内容,提升技术培养的质量,与时俱进地推动搞笑游戏教育;另一方面能够让游戏企业的需求直接对接高校教育,实现高校人才与企业职位的精准匹配,满足游戏产业差异化和高水平的人才需求。此外,一些专门的培训机构也有助于缓解这一问题,帮助从业者更好地迎接挑战。

游戏企业越来重视积累并深耕
在游戏、动漫、电影等多个泛娱乐领域,均能以IP核心内容为基础进行跨领域产品的创作,现阶段IP已成为贯穿泛娱乐产业链的关键元素。
完美世界实施大文化发展战略,通过在影视、游戏、动画、文学、媒体等多个领域深入布局构建大文化业务矩阵,积累了对IP的开发与运营模式。多益网络的泛娱乐布局主要针对“神武”“梦想世界”等多个经典IP,围绕游戏IP持续丰富多元化的文化内容。中手游的IP游戏生态已经具备了一定的规模,IP移动游戏占据中手游营收比例超过七成。在IP储备上,目前中手游通过原创、购买、投资版权方等方式储备94个IP,涵盖游戏、动漫、小说、影视等多个领域。
一般来说,上游产业积累了IP最初阶段的粉丝受众,并为IP后续影响力的提升奠定基础,主导IP授权与发展方向。中游产业则进行IP价值的放大,由上游进行授权,将IP开发成为不同形式的产品或IP续作,借助核心粉丝的影响力帮助产品更易取得商业化成功,同时提升IP影响力,并赋予IP更多文化内容。下游产业则是服务于上游、中游产业,进行玩具、图书、手办等衍生品的开发,不直接影响IP文化内涵,但能满足用户多元化的需求。
只有全产业链的发展,才能够更大程度地挖掘IP的价值。越来越多的游戏企业看到了这一点,并展开全方位的布局。
更多数据参考前瞻产业研究院发布的《中国网络游戏行业商业模式创新与投资机会分析报告》


雷达卡



京公网安备 11010802022788号







