特钢即特殊钢,专指由于成分、结构、生产工艺特殊而具有特殊物理、化学性能或者特殊用途的钢铁产品、与普钢相比,特钢生产工艺更复杂、技术水平要求更高、生产规模更为集约。
特殊钢产品种类丰富,按用途分为工具钢、结构钢与特殊用途钢三大类,其中特殊用途钢包括弹簧钢、轴承钢、不锈钢、高强度钢、耐热钢等。
特钢产品分类统计情况

资料来源:前瞻产业研究院整理
新材料与钢铁产业政策共同支持特钢行业快速发展
近年来我国频繁出台相关产业发展规划,用于支持我国高精尖新材料的发展,对具有高技术含量且用于高端制造业生产的特钢产品提出了明确的发展要求。其中《“十三五”国家战略性新兴产业发展规划》中指出面向航空航天、轨道交通、电力电子、新能源汽车等产业发展要求,扩大高强轻合金、特种合金、高品质特殊钢等规模化应用范围。从近几年出台的相关产业政策来看,新材料和钢铁产业规划政策不仅促进了特钢行业的发展,还明确了特钢行业在国民经济发展过程中的重点产业地位。
2019年Q1全国特钢产量突破3000万吨
在新材料与钢铁产业政策的共同支持下,2014-2018年我国特钢产量整体呈上升趋势。据前瞻产业研究院发布的《中国特钢行业市场前瞻与投资战略规划分析报告》统计数据显示,2014年全国特钢产量已达11472万吨,2015、2016年全国特钢产量处于下降期,2016年全国特钢产量更是跌破亿吨。截止至2018年全国特钢产量达到了12176.22万吨,较上年同比增长7.0%。进入2019年一季度,全国特钢产量突破3000万吨,达到3051.13万吨。
2014-2019年Q1全国特钢产量统计及增长情况

数据来源:前瞻产业研究院整理
高端制造业发展支撑 未来高端特钢需求增长
随着2019年中央经济工作会议再次强调经济结构优化走向深入,未来制造业转型升级将成为工作重点,《中国制造2025》等产业规划也彰显我国向产业链上游进军的决心,以汽车、能源、工程机械、国防军工、核工业为代表的高悬制造业迎来了快速发展,中高端特钢的需求也迎来难得的增长机遇。国家借机推出多项产业政策,包括《“十三五”国家战略性新兴产业发展规划》、《新材料产业发展指南》等新材料产业规划,将助力特钢行业有序快速发展。
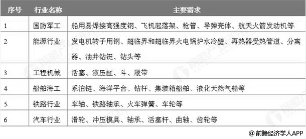
中国特钢重点下游需求行业分布情况

资料来源:前瞻产业研究院整理
现阶段我国的高温合金钢生产水平与美国、俄罗斯等国有着较大差距,随着我国不断研制更高性能的航空航天发动机,高温合金材料钢在供应上存在无法满足应用需求的现象。除此之外我国正在发展自主航空航天产业,研制国产大飞机以及国产先进发动机,此外还要将汽车、原子能等行业的核心零部件实现自主国产化,所以未来市场对高端和新型高温合金钢的需求将显著增加。所以,我国高温合金企业一方面需要提高研发能力,另一方面还需要提高装备水平,使自身具备生产更高性能高温合金材料的实力。


雷达卡




京公网安备 11010802022788号







