随着平安城市建设规模的不断扩大,其各个应用领域新产品与新技术也层出不穷。视频监控系统是城市安全防范系统的核心组成部分,是一种防范能力较强的综合系统;未来视频监控系统将会向球形、高清晰度和宽动态方向发展。楼宇对讲系统是平安城市建设中的新宠儿,在保障社区安全,建设智慧社区中将会发挥不可磨灭的作用;未来将由传统设备向可视彩色方向发展,由专用设备向民用端发展。安防软件是平安城市的中枢,软件发展有助于提升安全防范水平。
视频监控在平安城市中应用最广,未来向高清化、高性能方向发展
视频监控系统是城市安全防范系统的核心组成部分,是一种防范能力较强的综合系统。近年来,有关社会治安视频监控项目技术的突破,在社会治安视频监控系统中进行广泛应用,提升了社会治安视频监控系统的功能和应用成效。以安徽省为例,2008年以来,全省通过视频监控系统破获现行案件2.5万余起,抓获现行犯罪嫌疑人2万余人,并为3万多起案件的侦破提供了重要线索。
随着平安城市建设的不断推进,视频监控系统经历了闭路电视监控系统、数模结合方式的视频监控系统、全数字化的远程联网视频监控系统三个发展阶段。其中,第三代数字化监控系统存在诸多优点,符合信息化、智能化、网络化的发展方向,在未来城市安防建设的过程中,全数字化监控系统取代模拟监控系统和半数字监控系统成为必然。

楼宇对讲设备应用前景良好,未来向可视彩色方向发展
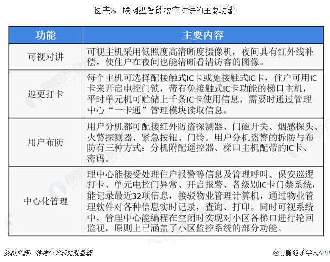
楼宇对讲系统是平安城市建设中的新宠儿,在保障社区安全,建设智慧社区中将会发挥不可磨灭的作用。联网型智能楼宇对讲系统具有可视对讲、图像监视、紧急报警、自动报警、保安巡逻打卡、IC卡门禁等多种功能,可通过计算机对小区进行智能化的综合管理。

随着中国工业化进程的不断推进以及产品的更新换代,可视对讲产品发展迅速,已经占据了目前国内楼宇对讲产品市场的大部分份额,而非可视对讲产品由于失去价格优势,并且在功能上日益单一,已经逐渐失去市场。未来楼宇对讲系统将向可视彩色、智能化方向发展。

安防软件是平安城市的中枢,软件发展有助于提升安全水平
随着平安城市建设规模的不断扩大,安防软件在这样的市场环境下亦有很大的进步,其具体的推动因素主要来自两个方面:一是以已建安防系统升级和行业应用工程建设推动软件市场的发展;二是以平安城市为中心的政府安防工程建设加速安防软件市场的增长。
安防软件市场从上个世纪九十年代发展至今,目前正逐步进入快速增长期,软件产品也已经由简单的编程加工,即传统的通用平台软件发展至现在的综合解决方案。随着网络化的深入发展,安防行业的重心将由以硬件为主逐渐向软件转变,目前软件主导行业发展的时期已慢慢接近,用户的需求已经不再是单一的监控系统,而是把工作管理、物业管理、门禁、监控报警等系统整合在一个平台之上,从而极大地推动了安防系统集成平台的发展。

更多数据内容请参阅前瞻产业研究院《中国平安城市建设趋势前瞻与投资战略规划分析报告》。


雷达卡



京公网安备 11010802022788号







