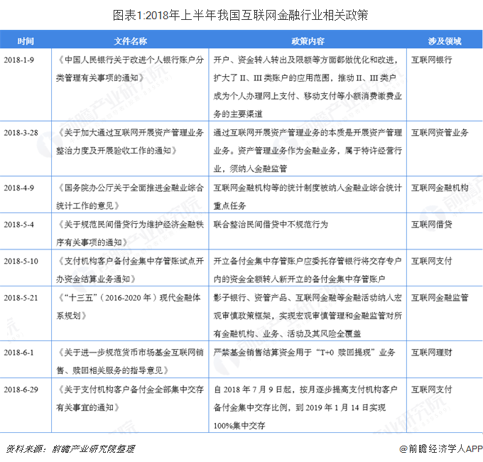
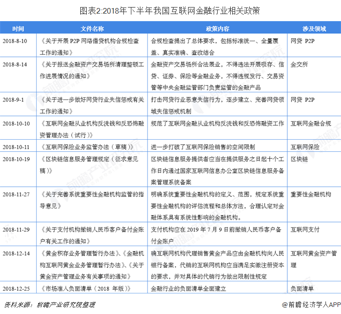
2018年以来,我国互联网金融平台以及P2P暴雷不断,无论是中央还是地方机构,监管部门持续的高压监管,不少平台纷纷离场,整个互联网金融行业被“寒冬”笼罩,但是尽管处在寒冬下,互联网金融行业的投融资市场热度不减,根据网贷之家数据显示,2018年我国互联网金融行业融资金额达到674亿元,发生融资案例420起。从新进者行业布局情况来看, 2018年,我国头部的互联网企业无论是在银行、证券、保险,还是在国际金融布局当中,都有着前所未有的进展。
资本寒冬下互金企业融资热情不减
2018年,随着金融市场与宏观环境的变化,特别是行业内《资管新规》的落地,银行理财子公司纷纷在年底完成发起设立,金融行业的深化改革来到了深水区。对于互联网金融行业曾经的疯狂增长,从2017年以来,监管部门对于这种“野蛮式”的发展采取了降温、踩刹车等手段,备案制呼之欲出。2018年以来,互联网金融平台以及P2P暴雷不断,无论是中央还是地方机构,监管部门持续的高压监管,不少平台纷纷离场,第三方支付领域“强监管”态势未减,“断直连”加速推进,行业中部分业务风险敞口逐渐暴露,ICO、STO被禁,虚拟货币交易平台违规,区块链率先履行“备案制”,整个互联网金融行业被“寒冬”笼罩。


回顾2018年,一方面,“强监管”是整个行业最明显的特征,以“328通知”为代表,要求互联网资管类产品销售均在2018年6月30日前完成整改,但另一方面,伴随着互联网金融行业的监管升级,给互金行业带来最直接影响的就是融资金额和融资规模的进一步下降,但身处互联网金融行业当中的互金企业却厚积薄发,从2017年开始逆向选择,融资案例数创历年新高。
结合具体融资数据来看,我国互联网金融行业的融资行为主要在2015年和2016年爆发,尤其是2016年,行业融资金额达到826.27亿元,为近6年来的最大融资规模,2017年经历了短暂的下降后,2018年又出现了较强的增长,融资金额上升到了674亿元。

互联网企业在金融领域的布局进展不断
从行业新进企业布局情况来看,2018年,互联网企业无论是在银行、证券、保险,还是在国际金融布局当中,都有着前所未有的进展。这些互联网企业在互金行业破旧立新过程中,有的在不断布局,有的却在退出出清业务,在出清的业务当中,最为明显的是京东金融在2018年12月宣布京东量化交易平台关闭,然而,更多的则是各家互联网企业在证券、保险,甚至是P2P领域的布局。

在互联网金融国际板块布局中,2018年,我国主要互联网企业纷纷关注港美股相关市场。如以腾讯为代表的富途证券,2018年12月29日,富途证券提交了赴美IPO招股书,12月3日在美国大型网络证券交易商德美利证券(TD Ameritrade)宣布与腾讯开展合作。

互联网理财2.0时代即将来临
在《资管新规》的大环境背景之下,2018年的互联网理财市场受到了一定的冲击,但不可否认的是,合理的制度安排和必要的监管,能够让互联网理财的发展回归资产管理的本质,理财市场的发展才能更加健康。互联网理财从代销宝宝类转型到全面的理财综合服务平台服务模式,具体体现可以从互联网理财指数在2018年首次呈现下滑的现象中看出。
根据腾讯理财通发布的《2018年互联网理财指数报告》数据显示,在强监管及行业洗牌的态势下,中国互联网理财指数自2013年创建以来首次出现下滑。相比2017年,互联网理财指数从695点下降到了2018年的563点,降幅超过23%。

以上数据分析均来自前瞻产业研究院发布的《中国互联网金融行业市场前瞻与投资战略规划分析报告》。


雷达卡



京公网安备 11010802022788号







