中药作为中华文化中的重要组成部分,在我国拥有着悠久的历史和丰富的文化。我国早在唐代就已开始了中药材的栽培种植实践,新中国成立以来我国中药材开始进行多品种大规模种植,近年在“健康中国”战略与国家支持中医药行业发展的一系列政策下,我国中药种植发展壮大,中国中医药产业在国民经济中发挥着越来越重要的作用。
中药资源庞大,中药种植面积总体回升
中药资源以自然资源为物质基础,极为广博。物种间的形体构造、生理机能以及生态环境千差万别,但从自然属性来讲分别属于植物、动物和矿物,即我国中药资源基本上是由药用植物、药用动物和药用矿物三大类构成的。
据统计,我国的中药资源种类有12807种(含种下分类单位),药用植物占全部种类的87%,药用动物占12%,药用矿物不足1%。

我国早在唐代就开始了中药材的栽培种植实践,清代开始大规模种植中药材,但多品种大量种植始于上世纪50年代。进入新世纪以来,尤其是2010年以后我国中药种植面积呈波动趋势,2015年以前整体呈下降趋势。国家城市进程化加快,农村主要劳力向城镇转移,农村药材生产缺少劳力;各地快速发展地方经济,修路、建厂、建房、开矿等举措占用大量的农村土地,我国中药家种面积整体缩减。2015年以后,随着我国农业供给侧结构性改革的推进,国家对中药材产业扶持力度不断增强,全国中药材种植面积出现增长。商务部发布的《中药材流通市场分析报告2017》中提出,2017年全国中药材种植面积较2016年增长3.5%,种植面积达到3466.89万亩。
同时,各地推动落实《中药材保护和发展实施方案(2016-2020年)》和《中药材产业扶贫行动计划(2017-2020年)》,中药材的种植面积进一步扩张,商务部预计到2020年我国中药材种植面积将超过6620万亩(含林地种植面积),种植品种供应量或将进一步激增。

注:商务部预测的2020年种植面积中包含林地种植面积。
中药材价格指数整体低迷,部分药材依赖野生
近年来,虽然我国中药材种植面积整体扩大,且在我国政策支撑下2020年有望达到6620万亩,但是中药材价格指数却呈现较为低迷的状态。根据中药材天地网数据显示,2016年10月,我国中药材综合200价格指数达到近年来的最高值2611.66,随后开始波动下降,虽然在2017年2月和2018年7月出现了小的增长高潮,但是未能扭转下降趋势,2019年7月8日,价格指数为2226.12,同比下降5.07%。

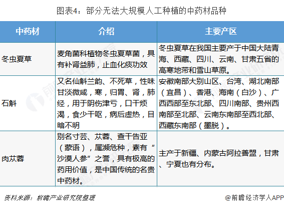
中药材的种类很多,在药材市场上销售的常用中药材就有500多种,其中大部分靠采挖野生资源,常用大宗中药材实现规模化种植数量约为200种。有些品种野生资源非常少,但人工种植技术的研究尚未取得突破,如冬虫夏草、肉丛蓉、石斛等暂时无法实现大面积人工种植,部分名贵中药材无法大规模人工种植,一定程度上抑制了我国中医药行业的发展。

政策支持下,行业未来向好发展
近年来我国在医药行业的发展下,对中医药的重视逐步加深,2016年健康中国战略下,对中医药在全国健康工作中的认识提高,更加注重中医药行业的发展质量。

“十二五”时期,在各方面的共同努力下,我国中药材生产研究应用专业队伍初步建立,生产技术不断进步,标准体系逐步完善,市场监管不断加强,50余种濒危野生中药材实现了种植养殖或替代,我国中药种植已经可以基本满足了中医药临床用药、中药产业和健康服务业快速发展的需要。
“十三五”时期,随着我国中医药行业政策的不断落地,中药种植科技水平将会不断提升,通过规模化、集约化的种植基地建设,提高我国中药材产量,提高行业运行质量,未来行业整体向好。
更多数据请参考前瞻产业研究院发布的《中国中药行业发展前景预测与投资战略规划分析报告》。


雷达卡



京公网安备 11010802022788号







