2017年,许多国际摩托车品牌纷纷加速新能源化的步伐,如本田已经开始开发电动以及油电混动踏板,2017年还与雅马哈共同发布了E-Kizuna 电动踏板项目。另外,杜卡迪已经提出2030年之前全面进入电动化,比亚乔旗下的Vespa公司也已经宣布正式进军两轮电动车市场。新能源摩托将成大势所趋。
2018年摩托车产业形势严峻
摩托车作为出行的轻便交通方式之一,在我国中小城镇和广大农村地区具有较大的市场。随着国民人均可支配收入的逐年增加,人民消费能力不断增强,在一定程度上带动了摩托行业的复苏。另外,在供给侧结构性改革的深入推进下,包括摩托车行业在内的制造业结构也在进一步升级。低端产能进一步被淘汰,摩托车行业的集中度进一步提升,大企业所占的市场份额不断扩大,有效地促进了中国摩托车行业的持续健康发展。
2018年我国摩托车工业面对严峻复杂的国内外形势,以及更加严格的环保措施,行业产销总体表现较为低迷。据中国汽车工业协会摩托车分会统计数据显示,2018年,全行业摩托车产量为1557.75万辆,较2017年下降9.15%。2019年1-5月,全行业累计产量摩托车633.37万辆,同比下降5.13%。
从销量数据来看,2018年我国摩托车工业面对严峻复杂的国内外形势,以及更加严格的环保措施,行业销售总体表现较为低迷。据中国汽车工业协会摩托车分会统计数据显示,2018年,全行业摩托车销量为1557.05万辆,较2017年下降9.13%。2019年1-5月,全行业累计产量摩托车629.75万辆,同比下降5.58%。

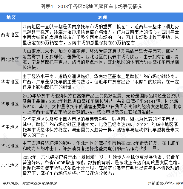
地区经济差异导致需求量相差较大
根据《2018中国摩托车白皮书》显示,2017年国内摩托车市场的复苏,得益于国内经济的强势增长,居民购买力持续增强。而市场向好的背后,也显示出当前的中国摩托车行业正在经历由“量”到“质”的转变:一方面是低端产品、通路产品市场的下滑,另一方面是高品质产品、休闲运动市场的提升。但2018年产量和销量的下滑,对摩托车产业而言,挑战巨大。从2017年主要区域的销售量来看,由于区域经济发展存在差异,以至于销量相差较大。2017年湖南省的销量达65万辆,同比增长3.17%,而黑龙江的销售为2.5万辆。

作为拉动经济增长的“三驾马车”中方式最为直接、作用最为明显的一员,消费向来都是拉动行业内需、推动市场发展、刺激经济活力的重要手段。随着国内摩托车行业转型升级步伐的愈发加快,市场的消费趋势、理念、水平也相应地出现了变化提升,“升级”成为趋势中最明显的标签。
2018年国内摩托车市场处于下行时期,内生动力不足,企业也缺乏足够数量的新品推出,导致各主要区域市场消费热情不够,市场表现欠佳。同时,由于区域经济本身基础与发展方向的差异,以及整个摩托车市场本身的转向,让不同的区域也呈现出很大的差别。

从各品牌的销量来看,大长江的销量遥遥领先。2018年,行业重点骨干企业产销量普遍下降。销售量排名前十家企业为大长江、隆鑫、力帆、银翔、五羊-本田、宗申、北方企业、新大洲本田、广州大运和钱江股份,分别销售220.56万辆、109.67万辆、99.81万辆、97.41万辆、83.45万辆、80.61万辆、74.56万辆、73.88万辆、65.77万辆和43.92万辆。与2017年相比,除钱江股份销售量有所增长外,其他9家企业均呈不同程度下降。

以上数据来源参考前瞻产业研究院发布的《中国摩托车整车制造行业产销需求与投资预测分析报告》。


雷达卡



京公网安备 11010802022788号







