日前,根据美团发布的《小龙虾消费大数据报告》(下称《报告》),2018年国人在美团平台吃掉了约4.5万吨小龙虾,如果将这些小龙虾首尾相连,总长度可以绕赤道将近3圈。作为夜宵界的网红,小龙虾能为吃货们所热捧,同时也受到资本市场的关注,包括周黑鸭、安井食品、京东在内的多家公司正在紧锣密鼓的布局小龙虾产业,未来,随着小龙虾区域性品牌涌现、资本大量涌入、社交媒体宣传,小龙虾产业仍将会保持较快的增长。
小龙虾产业链、养殖方式分析
2013年以后,随着养殖技术的成熟、物流的发展、人们消费水平的提高、饮食场景不断多元化、互联网的推动以及资本的不断流入,小龙虾热度不断攀升。根据《中国小龙虾产业发展报告(2018)》的数据显示,2017年全国小龙虾全社会经济总产值约2685亿元,比2016年(1466.10亿元)增长83.15%。
小龙虾产业的快速发展,离不开其产业链的发展。随着配套产业发展,小龙虾产业也从最初的“捕捞+餐饮”逐步发展成集“繁育养殖—加工出口—消费”于一体的完整产业链。具体来说,小龙虾产业链可大致划分为上游养殖捕捞、中游加工零售、下游餐饮消费三部分。
小龙虾产业链分析情况

资料来源:前瞻产业研究院整理
从养殖方式来看,主要分成稻虾模式、池塘养殖、混合养殖三种模式。池塘养殖主要将河蟹与小龙虾混合一起养殖,实现两种产品的共同获利,目前我国这种模式的养殖面积大约在200万亩左右。而稻虾模式是当前小龙虾养殖的主流方式,2017年养殖面积达到850万亩,占总养殖面积的比重超过70%,此模式一般亩产小龙虾100公斤,水稻500公斤,亩均产值4500元左右,亩均利润2000元左右。
政策支持助推小龙虾产业的发展
近些年,湖北、湖南、江苏等小龙虾主要生产省份陆续颁布了一系列政策鼓励和扶持当地小龙虾产业的发展,2017年,湖北省出台了《湖北省小龙虾十三五发展规划》,提出要结合湖北省实际和未来发展定位,设定产量、产值翻一番,电子商务交易额突破100亿元等13项指标的整体目标,并实施六大工程、六大中心、六条产业链,促进湖北省小龙虾产业的健康发展。
另外,湖北、湖南、安徽等省份还对小龙虾产业的发展进行了财政扶持。湖南省主要通过项目支持,用于稻渔综合种养资金超过3.5亿元。种植大县南县县财政每年安排1000万元以上资金,支持小龙虾种苗繁育、稻虾品牌培育推广、养殖保险、产业招商配套等公益性项目;每年安排200万元,用于技术培训与现场指导;对一定规模的经营主体,进行资金补贴。近3年来,南县累计投入各类扶持资金1.2亿元。
小龙虾供需量呈逐年增长趋势
小龙虾消费市场规模不断扩大,且远优于餐饮行业平均表现。据统计显示,2017年全国小龙虾经济总产值高达2685亿,2017年小龙虾消费量达87.93万吨,较2016年消费量增长17.43%。其中以餐饮服务为主的第三产业贡献了75%的总产值,市场规模已超2000亿。与此同时,小龙虾餐饮消费发展态势良好,增速迅猛,自2013年起始终优于全国餐饮行业平均水平,餐饮服务业已成为小龙虾行业当之无愧的主要驱动力。前瞻预测2018年中国小龙虾消费量将达到97.95万吨。
2015-2018年中国小龙虾市场消费量统计及增长情况预测

数据来源:前瞻产业研究院整理
然而,在国内庞大的消费体量下,需要巨大的产量补给。湖北、湖南、安徽、江苏、江西等省份为我国主要的小龙虾养殖省份。根据《2018中国小龙虾产业发展报告》中数据显示,2017年我国小龙虾养殖产量前三十名县中,湖北省有20个,占据全部的66.67%,湖南省有4个,占比达13.33%。2017年全国小龙虾产量达112.97万吨,同比增长32.55%。预计2018年全年小龙虾产量将突破120万吨。
2011-2018年全国小龙虾产量统计情况及预测

数据来源:前瞻产业研究院整理
男性消费者多于女性消费者
根据百度指数的数据显示,2018年5月至2019年5月,小龙虾做法、麻辣小龙虾、大龙虾、小龙虾价格、小龙虾养殖等词语为搜索量最多的词语。其中广东省网友的搜索量远超于其他省份,其次是浙江省、四川省。
根据百度搜索的人物画像来看,30-39岁的网友占比过半,占比达59%,其次是40-49岁的网友。从性别来看,男性网友的搜索量大于女性网友,可以间接反映我国小龙虾市场的消费主体主要为男性。
搜索小龙虾相关词语的网友年龄占比统计情况

数据来源:前瞻产业研究院整理
小龙虾产业将朝着品牌化、规模化的趋势发展
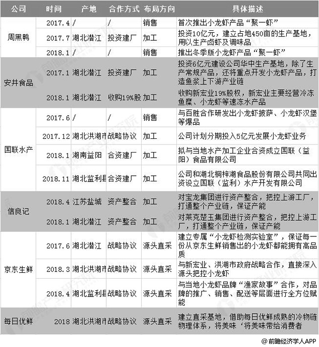
小龙虾的火热也点燃了上市公司热情,多家上市公司纷纷布局小龙虾产业链。下游食品制造企业方面,周黑鸭在2017年5月推出“聚一虾”小龙虾,后在潜江投资建厂;安井食品在2017年推出速冻小龙虾,2018年初并入股新宏业;在下游零售平台方面,生鲜平台签订合作协议进行产地直采等;在中游农产品加工企业方面国联水产表示看好小龙虾产业机会,2018年底分别在湖南益阳、湖北监利县合资设厂,进军小龙虾加工行业;作为供应链企业的信良记,不断布局小龙虾加工环节。
部分公司布局小龙虾业务分析情况

资料来源:前瞻产业研究院整理
未来小龙虾产业将会朝着以下两个方面发展:
品牌引领,引导健全的供应链搭建。随着京东生鲜、周黑鸭、安井食品等大玩家的入局,他们不仅推动小龙虾产业的品牌化进程,还将为小龙虾的供应链搭建提供“模板”,让小龙虾市场从产品打造到供应链完善,逐渐进入良性发展时期。在消费升级的大环境下,小龙虾的消费人群范围将会越来越大,对小龙虾市场的品质要求也会逐步提高,追求个性化、休闲式的餐饮方式逐渐成为主流。
政策导向,引领产业规模化发展。为促进小龙虾产业持续健康发展,多地政府加大了小龙虾发展的政策引导和财政支持,小龙虾主产地区政府主管部门相继发布了小龙虾产业规划和指导意见。此外,政府在强化政策引导的同时,也加大了配套项目资金的扶持力度,整合涉农扶贫资金用于小龙虾产业发展。鼓励主产地规模化发展。
以上数据来源及分析来源请参考于前瞻产业研究院发布的《中国餐饮连锁行业商业模式与发展趋势分析报告》。


雷达卡




京公网安备 11010802022788号







