核电具有建设成本高、燃料费用相对较低、运行维护费用相对较高及投资回报期长等特点。我国新建核电机组自2013年起执行0.43元/kWh的标杆电价,并与当地燃煤上网电价进行比较,取其低值,核电价格已经可以和火电进行竞争。
根据大唐集团发布的数据显示,2018年核电平转化度电成本为0.33元/kwh,仅次于水电,是我国目前主流发电类型中成本较低的发电方式之一。从环保角度看,我国能源消费过度依赖煤炭等化石能源,在全国总装机容量中,火电比例一直居高不下,,根据中电联数据,每燃烧1 吨标准煤将产生二氧化碳2620千克,二氧化硫8.5千克,氮氧化物7.4千克和280千克炉渣,带来严重的环境问题。而在核电生产过程中,二氧化碳、二氧化硫、氮氧化物和粉尘等物质均为零排放,只要合理处理核废料,基本不会产生环境污染。
核电投资有所下滑,核电装机不断扩大国家多项政策如《能源发展战略行动计划(2014-2020年)》、《电力发展“十三五”规划》及《“十三五”核工业发展规划》等为我国核电发展提出了明确的发展目标,其中《“十三五”核工业发展规划》明确提出到2020年我国核电装机容量力争达到5800万千瓦,新开工机组装机容量达到3000万千瓦,在政策指引下,我国核电建设稳步推进。
但是受到福岛核电站事故的影响,我国核电建设虽然处在高速发展期,但是保持着以“稳”为主的基调,新开工机组数量较少,核电工程投资额有所下滑。根据中电联数据显示,2018年我国核电电源工程投资完成额437亿元,较2017年减少17亿元。2019年上半年,我国核电电源工程投资完成额143元,同比下降30.2%。
虽然近年来受国家核电批复减少以及新建投资额的降低的影响,我国核电主要企业电源项目在建规模有所缩小,但是随着项目的完工,我国核电装机规模不断扩大,发电量同步提高。根据中电联数据显示,2018年我国核电装机量达到4466万千瓦,发电量2944亿千瓦时;及至2019年上半年,核电装机规模以达到了4591万千瓦时,发电量1600亿千瓦时,同比均有明显提高。
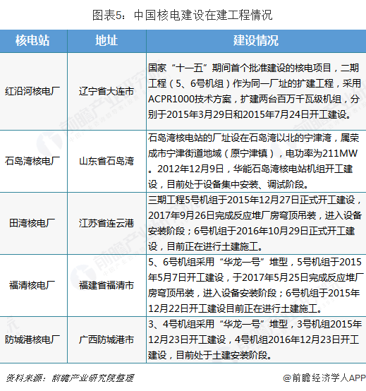
集中分布沿海城市,内陆核电进展缓慢核电站发电以核堆芯为发电能源,目前以压水堆为主,在工作运行过程中,一方面用以设备冷却,同时通过核岛产生的热量制造蒸汽,从而推动汽轮机转动发电,因此目前我国核电厂建设中对水资源的需求与消耗较大。受此影响,我国目前建成与在建的核电站全部分布与沿海领域,内陆地区暂未批准核电建设。
早在2008年2月,国家发改委根据国务院核电领导小组第四次会议精神,下发了同意湖南桃花江、湖北大畈和江西彭泽三个内陆核电项目开展前期准备工作的文件。但由于2011年日本福岛核事故的爆发,国务院常务会议作出要求,“十二五”期间不安排内陆核电项目。自此,内陆核电进入蛰伏期,截至目前,湖南桃花江核电项目仍处在科普宣传阶段。《电力发展“十三五”规划》中提出,要“安全发展核电,推进沿海核电建设”,同时“深入开展内陆核电研究论证和前期准备工作”。
核电装机未及预期,未来发展或将加速根据“十三五”能源规划,到2020年我国将实现5800万千瓦投运、3000万千瓦在建的目标,根据中电联最新数据显示,目前我国核电装机量为4591万千瓦,尚有1200万千瓦的缺口;核电在建工程在建规模约为1800万千瓦,距离2020年目标3000万千瓦有着较大缺口。
2019年7月26日,国核电发布公告称,截至2019年6月底,中国核电旗下福建漳州核电项目已获得核准,该项目将建设两台我国自主知识产权的“华龙一号”核电机组。山东荣成、福建漳州和广东太平岭核电项目目前均已核准开工,标志着自2015年12月以来核电项目“零审批”正式结束。作为稳基建的重要抓手,2019-2020年国内核电建设进度加快是大概率事件,未来几年我国核电建设或将进一步迎来加速时代。
更多数据请参考前瞻产业研究院发布的《中国核电行业市场前瞻与投资战略规划分析报告》


雷达卡



京公网安备 11010802022788号







