有人说,与“炒币”相比,“区块链+产业”宛若一股清流,但在火币研究院院长袁煜明看来,区块链技术最终可以成为企业必备技术,成为“时代的洪流”。
从认知转向实际应用
当前,人们对区块链技术的应用已经从基本认知开始转向实际应用。据袁煜明介绍,包括技术、电信、医疗保健和政府服务等都开始了多样化的区块链实践,但金融科技的区块链应用仍然走在行业前列。例如在跨境支付和贸易领域,目前很多国家和大型金融机构均开始采用区块链技术。
2017年IBM与欧洲最大的7家银行组成的DTC(DigitalTradeChainConsortium)数字商业链联盟合作,建设基于区块链结构HyperledgerFabric的贸易融资平台,旨在简化和促进欧洲中小企业进行国内和跨境贸易,帮助企业提高金融交易的整体透明度。
就在不久前,一单以区块链技术为依托的中小企业无担保无抵押贷款在机票代理行业完成放贷。在这笔业务中,区块链技术提供方是祺鲲科技,中融天下商业保理基于真实现金流为贷款企业注入金融流动性,在祺鲲科技打造的“中小企业区块链融资平台”上完成放贷全流程。
祺鲲科技CEO朱绍康介绍,通过区块链、大数据、云计算等技术手段穿透资产,让投资人能够看到资产方归还资金并带来收益的能力,也就是创造未来现金流的能力,从而帮助拥有强现金流的轻资产公司有了融资的可能。“在这个过程中,通过多种技术,全程追踪资产方对于资金的使用、现金流的生成及汇集的全过程行为,而不仅是关键节点的合同文本,同时确保该数据的初始来源及真实性,无疑对于资金安全提供了至关重要的保障和支撑。”朱绍康告诉《金融时报》记者。
袁煜明认为,区块链作为一项新兴技术,其本身是一种分布式账本,其记录的数据信息具有可信任、可追溯、不可篡改等显著优点,可以应用于众多实体行业,起到提高连接效率、降低信任成本和交易成本的作用。
我国区块链行业尚处于起步阶段,但随着国家政策的不断支持,行业技术的不断进步以及下游应用领域需求的不断加大,我国区块链产业有望继续保持高速增长。据前瞻产业研究院发布的《中国区块链行业商业模式创新与投资机会深度分析报告》统计数据显示,2011年我国区块链行业市场规模不足600万元,截止至2017年我国区块链行业市场规模增长3200万元,而到了2018年我国区块链行业市场规模已经达到了0.67亿元,始终保持80%以上的速度飞速增长。预测2019年我国区块链行业市场规模将突破1亿元,并预计在2022年,在政策支持和下游需求的推动下,我国区块链行业市场规模有望突破4.5亿元。
2015-2022年我国区块链行业市场规模统计及增长情况预测

数据来源:前瞻产业研究院整理
结合场景更好赋能
当前,科技企业纷纷扎根区块链,如Facebook、华为、腾讯、阿里巴巴等都已经拥有了多项区块链专利,一些知名的公司也在区块链赋能实体经济方面有诸多案例。
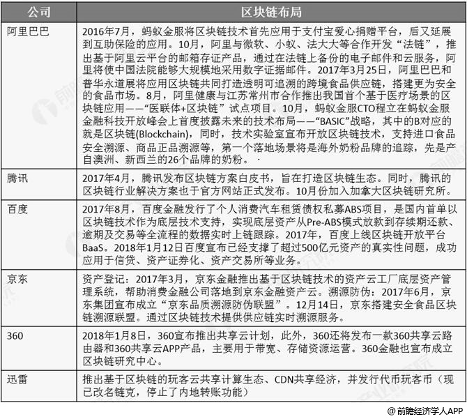
我国互联网巨头公司也纷纷布局区块链行业,主要切入点为区块链技术在金融领域中的应用,阿里巴巴、百度、腾讯、京东、360等企业多数通过自身的金融公司应用区块链技术推出区块链+金融新模式,拓宽区块链技术的应用场景。
互联网巨头在区块链行业中布局情况

资料来源:前瞻产业研究院整理
据《金融时报》了解,火币中国也已探索区块链在多个实体行业的运用。比如,与椰云网络、海南银行一起合作研发基于区块链的椰子积分竞技平台,实现积分发行的有效监管并提高多方协作效率;与横琴国际知识产权交易中心合作研究一站式知识产权服务平台,为原创者及其作品提供严谨的法证记录。此外,还和中国移动、海能达、思银股份、倚强科技等一起探索了区块链在身份认证、油品溯源、会员权益运营等场景的应用落地。
朱绍康认为,包括区块链在内的技术能够帮助企业还原资产本质。以资产证券化为例,现阶段,国内外证券化的标准主要涉及抵押物和担保方的主体信用,其实,以现金流创造能力作为很多轻资产公司的证券化支持是一个更为公平、透明的标准,只不过在过去技术没能达到的情况下,产生现金流的真实过程和行为很难被穿透和捕捉。
现存难题有待解决
对于当前区块链产业存在的问题,袁煜明说:“现在行业还处于区块链应用的早期,一是市场对使用区块链技术的必要性了解不多;二是区块链技术本身也远没有发展成熟,还处于不断迭代改进的时期,可以应用到的领域也比较有限,整个区块链行业还需要勇于突破现状,逐渐向大众普及,帮助传统企业一点点地改善。”
在技术方面,有业内人士提出,区块链在很多领域还没有形成通用标准。如果市场参与者采用不同的账本或应用周期,将产生后续的兼容性和互联互通问题,不利于整体效益的提高。在区块链成果转化与产业化方面,企业间缺乏合作动力,各个主体在改变业务模式的成本和数据隐私保密方面会有诸多顾虑,增加了区块链技术合作领域的复杂性和协调难度。


雷达卡




京公网安备 11010802022788号







