在当下中国的经济结构中,以汽车行业为代表的制造业,与房地产以及基础设施投资一直是投资的主力,它们的投资基本稳定将对稳增长发挥着积极作用。从中国汽车行业的特点看,其一直存在着集中度低、产能格局散乱差的问题。
就当下的形势看,新能源汽车相关项目,是最有可能成为稳投资重点关照的对象。“十三五”期间,我国进一步提升纯电动汽车和插电式混合动力汽车产业化水平,推进燃料电池汽车产业化。到2020年,实现当年产销200万辆以上,累计产销超过500万辆,整体技术水平保持与国际同步,形成一批具有国际竞争力的新能源汽车整车和关键零部件企业。科技部牵头组织实施国家重点研发计划,新能源汽车重点专项累计投入28亿。
行业投融资热度不减
在国家政策的指引下,我国新能源汽车产业快速发展。从行业投资来看,2014-2017年,我国新能源汽车相关产业投融资数量呈现快速上升态势。虽然国家补贴政策始终在不断退坡,但是行业投融资热度不减,2018年我国新能源汽车相关产业共计发生投融资案例66起,较2017年的67起基本持平,最大单笔披露金额案例达50亿人民币。

下游成为主要投资方向
从产业链角度来看,新能源汽车包括原材料、正极材料、负极材料、隔膜、电解液、电芯及PACK、锂电设备、电机电控以及整车制造、充电桩、汽车租赁等环节。其中,原材料包括锂、钴等矿产资源;正极材料、负极材料、电解液、隔膜等共同构成电芯及PACK;动力电池、驱动电机、电控三大系统是构成整车的核心部件;此外,整车制造、充电桩及运营、汽车租赁等共同构成新能源汽车产业链的下游。

近年来汽车“电动化、智能化、网联化、共享化”成为全球汽车行业发展趋势,我国诞生了数十家新兴电动汽车制造商,在汽车技术方面实现与国际同步。新兴的造车实力的加入,对传统车企的市场格局造成很大的冲击。据不完全统计,中国的造车新势力已经超过60家。
从2018年中国新能源汽车行业投融资事件中产业上中下游项目占比情况来看,2018年上游产业(包括新能源、新材料等行业)投融资案例共计10起,较2017年的15起下降明显,占比亦下降了7.24%;中游(包括新车制造等行业)投融资案例共计19起,数量情况和占比情况与2017年持平;下游产业(包括交通出行、汽车后服务等行业)投融资案例共计37起,比2017年多了4起, 占比提升至 56.06%。结合投金额与数量来看,自动化驾驶和新车制造及硬件并列为2018年中国新能源汽车行业的投融资热点。

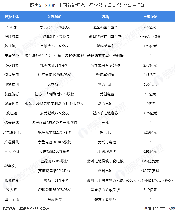
兼并重组集中于产业链核心零部件领域
2018年我国新能源汽车行业的兼并重组事件集中于产业链核心零部件领域。据统计,2018年,44个并购事件中,公布交易金额的有37个,总金额约875.36亿元,平均交易金额23.65亿元。被并购的企业中,电池及电池系统、正极材料上游原材料、新能源汽车领域的标的较为热门:有15家为电池及电池系统,12家为正极材料及上游矿产资源,7家为新能源车及零部件产销,3家为设备制造,2家为电池隔膜,还有负极材料、导电剂、电解液、六氟磷酸锂各1家。
在传统燃油车产销连续负增长,发展动能不足,而新能源汽车产销不断攀升的大环境下,上市公司实施多元化战略,寻求新的利润增长点,通过并购切入新能源汽车行业是相对迅速的方式。

更多数据参考前瞻产业研究院发布的《中国新能源汽车行业市场前瞻与投资战略规划分析报告》。


雷达卡



京公网安备 11010802022788号







