全球的羊乳来源于奶山羊和奶绵羊。欧洲国家最早拥有品质优良的奶山羊,这些国家饲养的奶山羊,虽然数量比较少,但是平均产奶量很高,如闻名世界的阿尔卑斯山羊(Alpine)、萨能山羊(Saanen)、吐根堡山羊(Toggenburg)等优质乳用品种,其奶山羊养殖和加工的产业化程度也较高,出产的鲜奶多用于制作奶酪等羊乳制品,经济效益可观。根据FAO,目前全球奶山羊主要分布在亚洲、非洲和欧洲等地区,存栏量大约共计20300万只。

全球羊乳产量统计分析
近年来,随着羊乳的营养价值逐渐被更多的消费者所接受,羊乳的市场不断扩大,世界羊乳量总体处于持续上升阶段,但世界各国和地区间差异较大。其中,2018年山羊乳的产量为1526万吨。全球山羊乳主要产自亚洲,而绵羊乳则主要产自欧洲国家。
根据FAO统计资料显示,山羊乳主产区为亚洲、非洲和欧洲等地区。其中,印度为全球山羊乳产量最大的国家。印度的山羊数量几乎占全部牲畜的25%。印度农民养羊主要为了挤奶获得商业利润,但忽视对奶山羊进行优质繁育和适当管理,导致兽医和药物服务等配套条件与当地养羊业的需求不相匹配,从而引起当地奶山羊种群退化。

全球羊乳制品产量统计分析
随着全球经济的不断发展,人民生活水平的日益提高,家庭的膳食结构得到普遍改善,人们对乳制品消费的观念也在不断发生变化,乳制品的消费需求量呈明显上升趋势。全球羊乳的消费以鲜奶、羊乳粉和羊乳酪(Chevre)为主,羊乳因其富含优质的蛋白质和低含量的胆固醇而逐渐被人们所接受。羊奶被认为是比牛奶更易消化的天然营养成分来源,随着消费者意识的转变,全球羊乳消费一直保持着缓慢而稳定的增长。
据研究资料显示,2013年全球羊乳制品销量为908.27万吨,以后逐年上升,2017年销量达到1421.79万吨,同比2016年增长了11.13%。据前瞻测算,2018年,全球羊乳制品销量为1590.34万吨,同比增长11.85%。

羊乳粉作为羊乳的重要消费形式之一,2013年全球销量为36.61万吨,并一直保持10%以上的增长速率,2017年销量达到60.38万吨,同比2016年增长了11.05%。据前瞻测算,2018年,全球羊乳粉销量为68.43万吨,同比增长13.32%。

除液体乳、羊乳粉外,全球其他羊乳制品(羊乳酪等)销量约为乳粉的一半,2013年的销量为17.97万吨,2014年为19.86万吨,以后逐年上升,2017年销量将近30万吨,同比2016年增长了15.32%。据前瞻测算,2018年,全球其他羊乳制品(除液体羊乳、羊乳粉外)销量为33.72万吨,同比增长13.41%。

目前,一些发达国家的羊乳制品加工工艺已经非常成熟,面临的主要问题是如何把先进技术与传统生产工艺相结合,对生产工艺进行优化,以便让传统的羊乳制品现代化,使传统的羊乳制品既能保留产品的口感、营养与风味,又能够达到现代产品的高产、高效、安全与健康。
中国羊乳制品行业发展概况分析
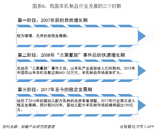
我国羊乳制品行业的发展经历了三个时期。

目前,奶山羊的生产和经营在国内部分地区正在形成规模,主要集中在陕西、山西、甘肃、山东一带,其中40%奶源出自陕西,60%在其他地区。2018年6月《国务院办公厅关于推进奶业振兴保障乳品质量安全的意见》中要求“积极发展乳肉兼用牛、奶水牛和奶山羊等其他奶畜生产,进一步丰富奶源结构”,标志着羊乳产业的发展被提到了重要的议事日程。
国家奶业振兴发展战略也给羊乳制品行业带来了发展机遇。2013年中国羊乳制品的销售额突破了100亿元。在产品配方注册制正式实施后,羊乳制品行业逐渐规范化发展,消费者对国产羊乳制品的信心增加,羊乳制品行业将会迎来一轮新的快速发展期。
“全球羊奶看中国,中国羊奶看陕西”
近年来,陕西省政府对羊乳产业高度重视,农业厅、工信厅、食药监局于2014年联合制定了《关于加快奶山羊产业发展的意见》。由于政府部门的大力扶持,陕西省羊乳产业快速发展,已成为全国主要的奶山羊养殖基地。“全球羊奶看中国,中国羊奶看陕西”,羊奶产业中流传的这句俗语形象的说明了陕西省在羊奶行业的坚实地位。
陕西省羊乳产量、奶山羊存栏量均排名全国第一位,2017年产量为55万吨,同比增长12.47%,奶山羊存栏量共计240万只,占全国奶山羊存栏量的三分之一,单产500kg/只·年。

注:中国乳业报告尚未披露2018年数据,故此处数据只更新至2017年。
陕西的奶山羊主要分布在关中地区,以富平、阎良、临潼、蓝田等县为主要养殖基地,2017年羊奶总产量合计有55万吨,其中主要基地县年产量达45.50万吨,其中公司所在地陕西省富平县,有着“中国奶山羊之乡”称号,奶山羊存栏量已由2007年的26万只增加到2017年的48万只。奶山羊养殖已逐渐成为了当地农民增收的主要途径之一,并形成了基础养殖和奶源加工相结合的业态良性循环。

注:中国乳业报告尚未披露2018年数据,故此处数据只更新至2017年。
奶山羊产业是陕西省畜牧业最具优势和潜力的特色产业,羊乳在全国羊乳产业格局中具有举足轻重的影响。作为羊乳制品产量和销量稳居全国第一位的省份,陕西省羊乳制品占国内市场份额达到40%,全省羊乳产业链已经基本形成,产品供应国内外,成为我国羊乳制品的重要加工基地,羊乳业已成为陕西的特色优势产业之一。2017年陕西省羊乳制品生产企业达到28家,其中有19家企业生产婴幼儿配方羊乳粉,羊乳粉年产量达到6万吨,销售额约30亿元。羊乳产业已成为陕西省消费品工业领域发展最快的产业之一,发展空间巨大。未来5年陕西省将打造“种植、养殖、加工、销售”营业收入达千亿元产值的全产业链,其中婴幼儿配方羊乳粉销售收入将在60亿元左右。

然而,陕西省羊乳制品加工企业总的产能利用率明显不足、仍处于闲置状态,反映出中国羊乳产业在奶山羊饲养、繁育、奶源基地建设等上游产业链条与羊乳制品生产加工、消费市场间存在不均衡发展的深层问题,行业发展的不稳定性增大,难免会发生波动性的反复调整。2018年上半年陕西省生鲜羊乳价格从5.40元/kg快速上涨最高至9.70元/kg,更是恰好反映出前述深层问题。陕西省乳品安全生产协会虽然出台了生鲜羊乳收购指导价,以稳定生鲜羊乳的供应价格,但这种应对措施只能解决短暂的供需矛盾问题,无法解决长期的发展问题。
随着陕西省政府加大对羊乳产业的政策扶持,进一步加强规范监管力度,未来陕西省羊乳制品行业将得到快速发展,且乳制品加工企业将逐步开始向产业链上游延伸,纷纷在奶山羊养殖业方面加大投入力度,陕西省羊乳产业一体化建设程度将不断提高。
羊乳制品行业发展趋势分析
——羊乳制品消费高速增长,行业进入全产业链快速增长期
食品安全问题的爆发促使乳制品加工企业开始注重奶源建设;消费升级引起居民对乳制品的需求多样化、高端化;居民收入的提高使得乳制品加工企业开始注重营销渠道建设。乳制品加工企业已经进入奶源、产品、渠道全产业链竞争的新时期,羊乳粉成为乳制品加工企业普遍看好的细分领域之一。未来5-10年,伴随消费需求的增长,全产业链的均衡发展将引领羊乳制品行业进入新一轮快速增长期。
②羊乳制品工业结构进一步优化,产业集中度将有所提升
近年来,随着国家对乳制品加工业市场准入的严格限制以及对现有乳制品加工企业的整顿,我国羊乳行业的市场集中度有所提高,市场份额开始转向品牌知名度高、实力强、规模效益显著的企业。但总体来说,我国羊乳制品在整个乳制品行业市场份额中占比较低,起步较晚,与发达国家羊乳制品加工水平还存在很大差距。因此,优化我国羊乳制品工业结构,提升产业集中度依然任重而道远。
③羊乳产业链向上游延伸,规模化养殖程度提升
随着生鲜羊乳价格的不断上涨以及对食品质量安全工作的重视,一些具有领头作用的羊乳企业开始强化自有奶源基地建设、奶源安全系统建设和奶源成本控制,充分发挥企业在资金、技术、人员、信息和管理上的优势,有效推进奶山羊的集约化、规模化、科学化养殖新模式,开始把以往的一家一户的散养模式逐步转变为家庭适度规模和规模化养殖小区,实现高效、优质、高产养殖,确保羊乳的质量安全。根据国家政策引导及行业发展趋势需要,羊乳制品加工企业已经逐步开始向产业链上游延伸,在奶山羊养殖方面加大了投入力度,未来我国羊乳产业规模化养殖程度将不断提升。
④市场细分和产品差异化程度提高,高品质的特色产品丰富羊乳制品消费
我国奶山羊养殖技术及羊乳制品加工技术的快速发展给消费者选用羊乳制品提供了更多的选择,也为羊乳产业的发展注入了新的促进因素。在羊乳制品消费量快速增长、行业竞争加剧的同时,对乳品品质和种类的要求也不断提高,直接表现为乳制品的市场细分将不断强化,以质量、信誉和服务为核心的品牌竞争将日益激烈,品牌效应将得到更好的发挥。

以上数据来源及分析均来自于前瞻产业研究院发布的《中国乳制品行业市场需求预测与投资战略规划分析报告》。


雷达卡




京公网安备 11010802022788号







