全球及中国康养旅游快速发展 长寿之乡成为焦点
近年来,随着人们对健康生活的重视,“大健康”产业正快速迈入新一轮的增长。作为把旅游业和“大健康”产业结合的康养旅游,拥有着良好的市场环境,是发展空间巨大的蓝海市场。数据显示,目前世界上有超过100个国家和地区开展康养旅游。2017年全球康养旅游市场预计收益约达6785亿美元,相比2012年的4386亿美元的市场收益足足增加了将近2400亿美元,复合增长率达9.12%。
国内养生旅游还是一片蓝海。据统计,国内养生旅游占旅游交易规模的1%左右,2015年中国旅游市场总交易规模为41300亿元,康养旅游的交易规模约为400亿元,2016-2020年,我国康养旅游的市场规模将呈现快速增长的态势,年复合增长率有望达到20%,2020年市场规模将达1000亿元左右。

随着我国经济社会的发展,人民生活水平的提高,国民对于健康和身体素质的提升需求不断增强,同时我国将步入老龄化社会,老龄化问题日益加剧,这些都为康养旅游提供巨大的市场。目前我国,70%的人处于亚健康状态,15%的人处于疾病状态,在加上17%六十岁以上的老年人口。未来10年,各种慢性疾病将以爆发式的速度迅速扩展到每一个家庭。另外康养旅游的需求主体:还包括1.09亿的中产阶级中的追求高品质生活健康人群。世卫组织数据显示,中国人均健康支出不足美国的5%,距离全球人均健康支出差距更大,仅为1/5,因此,中国大健康产业发展潜力巨大。

在“健康中国”国家战略背景下,健康产业已经成为新常态下经济增长的重要引擎,大健康时代已全面来临。随着大众旅游时代的推进,追求健康和精神享受,也成为休闲度假旅游的主要诉求,“康养”+“旅游”迎来黄金发展时期,长寿之乡也自然而然成为关注焦点。
长寿之乡的分布呈聚集状
中国老年学和老年医学学会从区域百岁老人人数、老年比例、平均寿命和地区环境水平、经济实力等多因素综合考虑,在中国众多县市中进行长寿之乡的认定。从2007年11月25日评选湖南麻阳苗族自治县、四川彭山县和广西永福县起,被评定并公布的长寿之乡数量以每年新增3-7个的速度渐涨。截至目前,我国共有79个长寿之乡被机构认定。

长寿之乡的分布呈聚集状,以华南和华东地区为主,华中地区及西南地区则较少有长寿之乡的出现。其中接近1/3的长寿之乡集中于广西,共26个。而综观长寿之乡的特征,不难发现,大部分长寿之乡都具有森林覆盖率高、年降雨量丰富及年均气温适宜等自然地理优势,甚至于形成了特有的局部小气候。在此基础上,生活在长寿之乡的人群更是以浓厚的文化氛围、与本地水土相生相长的特有生活方式,与其他地区形成鲜明的对比,在作息方面形成自身的康养特色。
长寿之乡医疗教育资源分布情况
最直接体现医疗资源的指标是医院数量与质量,故对各长寿之乡的三甲医院、三乙三丙医院和二级医院、一级及以下医院以及专科医院的数量进行统计梳理,以此指标显现不同长寿之乡的医疗资源分布情况。

从各长寿之乡所拥有的医院资源及医疗人力资源情况可以看出,由于多数长寿之乡经济发展较为滞后,在三甲医院数量等硬件条件与医疗人才数量等人力条件上无法与大城市匹敌,这也是城乡二元化体制下资源分布不均衡的体现。但就二级医院与卫生院数量的分布情况而言,部分长寿之乡的医疗资源情况还是相对可观的,数量从3至30上下波动,也就是说,长寿之乡间的医疗资源分布也存在较大差别,医疗设备、设施、技术队伍参差不齐。
长寿之乡康养产业水平及康养设施投入情况
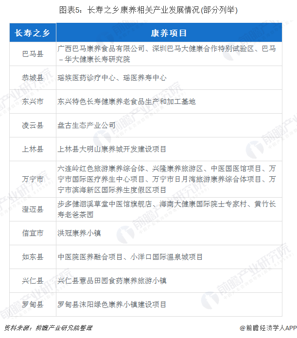
在“长寿之乡”的荣誉称号下,当地产业发展也会随着该称号往康养方向发展,其中,与健康、养老、养生等相关的工业与服务业的主体地位愈加显著,康养基地等与康养相关的旅游区也随之得以发展。

在以上部分列举的长寿之乡中,将康养纳入县市规划目标的长寿之乡不在少数,而且康养食品、民族医药、温泉、康养小镇等项目层出不穷,在印证康养产业迅速发展的同时,也将项目同质化的问题抛之于众。越来越多的民族医药被纳入消费者的选择之中,越来越多的康养目的地选择呈现在消费者面前。将康养产业服务群体聚焦于老年人,与他们联系最为紧密的莫过于老年服务机构,其中又以养老院、敬老院为主。

就目前而言,不同长寿之乡的老年服务机构资源水平也存在较大差异,不同县市由于区域经济发展水平不同,在老年服务设施的投资上也呈现不同的比例与倾向。
除了与老年人生活联系最直接的养老机构,康养休闲空间、体育设施分布等条件也与地区的康养水平紧密相关。老年人除基本生活空间即养老机构外,还需要适当的公共休闲空间。不同长寿之乡由于区域发展水平不同,在康养休闲空间的投资上也呈现不同的发展态势。不过从整体上看,每个长寿之乡均拥有公立图书馆、老年活动中心、青少年活动中心等基础配备,而各长寿之乡所拥有的公园与广场数量差异较大,在部分长寿之乡的范围内涵盖数十个公园及广场,为公众提供较多出行选择,提供公共休闲休憩空间;有些长寿之乡内公园及广场则寥寥无几,无法为公众提供出行去处,未能满足公众的康养休闲需求。
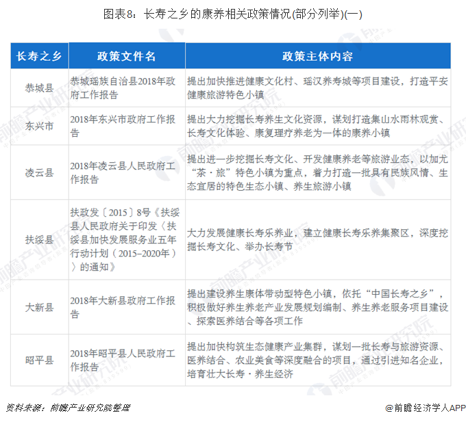
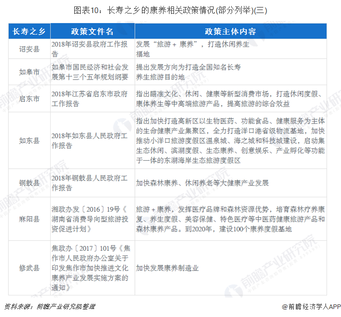
长寿之乡具有政策利好的发展优势
2015年后国家对人民健康问题高度重视,相继出台了关于养老和健康服务的支持性、引导性政策。2016年,康养产业被多地列入“十三五”规划之中,并编制了详细的发展战略及指导性政策意见。在细分产业上,森林康养被纳入《全国林业“十三五”发展规划》;康养旅游也迎来了首个规范性文件——《国家康养旅游示范基地标准》,发展渐成气候。至此,从中央到地方,从大康养领域到健康、养老、森林康养和康养旅游等,都有了完善的政策体系支撑。

由于康养产业处于政策利好的发展位置,长寿之乡在当地政府的发展战略中明显处于优势地位甚至主体地位。在政府公布的多项政策条例中,“健康产业”“长寿文化”“养老养生产业”“医养结合”等词语频频出现在政策纲要中,这也印证了长寿之乡具有政策利好的发展优势。



以上数据及分析均来自于前瞻产业研究院《中国康养旅游行业商业模式创新与投资战略规划分析报告》。


雷达卡



京公网安备 11010802022788号







