——行业产值、销售产值情况
气体分离设备行业和钢铁、冶金、玻璃等产能过剩行业密切相关,受这些行业去产能政策影响较大。2016年,全行业产值、产量、利润等指标降至五年来的最低点。2017年起,通过化解过剩产能,提高了产能利用率和盈利水平。
2017年,全国工业产能利用率达到77%,钢铁、有色、水泥、平板玻璃等行业拉动了再投资,一些大型煤化工项目进入实质性启动阶段,有效增加了市场需求。在此背景下,气体分离设备行业出现了明显的触底上升现象。
据中国通用机械工业协会气体分离设备分会统计,2017年,气体分离设备行业结束了连续四年的持续下跌,出现了快速增长,产销指标大致回到2015年的水平。据中国通用机械工业协会气体分离设备分会对2017年度企业上报数据统计:12家企业完成工业总产值166.76亿元,同比增长16.25%;完成工业销售产值163.52亿元,同比增长13.41%。
2018年,行业产值、销售产值继续回升,形成新的上升周期,测算分别达到180.79亿元与175.91亿元。

2、行业产量情况
据中国通用机械工业协会气体分离设备分会统计,2017年,全行业共生产空分设备155套,其中:生产1万m3/h等级及以上空分设备55套,生产3万m3/h等级及以上空分设备24套,生产6万m3/h等级及以上空分设备7套,8万m3/h等级及以上空分设备没有生产。2017年,新生产的成套空分设备折合制氧总容量约199.75万m3/h,同比增长27.44%。
由于行业下游回暖,空分设备企业产量回升,据统计,2018年,行业空分设备产量为146套,折合制氧总容量约207.72万m3/h。

3、行业经营情况
空分设备行业发展受益于下游需求景气度回升。下游钢铁行业受益于政策支持下的产能置换,2018年1月工信部原材料工业司发布的《深化供给侧结构性改革开创中国钢铁工业高质量发展的新局面》,有效带动了钢企对设备采购的需求;炼化产业呈现规模化、集群化趋势,有效促进各大石化企业积极布局,调整产业结构,增加了设备采购需求;对于煤化工行业,2016年9月以来,国家发改委、国家能源局、工信部接连印发推动以环保为重点的现代新型煤化工产业有序建设的政策文件,煤化工产业迎来了景气发展的新周期。
2017年,空分设备行业实现营业收入164.25亿元,同比增长15.07%;利润总额10.8亿元,同比增长1746.55%;全行业累积订货额达到272.57亿元,同比增长35.73%。四川空分设备(集团)有限责任公司、开封空分集团有限公司、开封东京空分集团有限公司、苏州制氧机股份有限公司等企业累积订货额增长近一倍。天然气液化装置新增订货量同比增长50%左右。
一般来说,空分设备行业订货额变化趋势领先于行业营收,从签订合同到确认营收的周期大致在2年左右;受益于2016年、2017年订单结算为营收,2018年、2019年行业营收得到释放;据测算,2018年,行业营收回升至186.95亿元,同比增长13.82%。

结合空分设备行业国内龙头企业来看,2018年,杭氧股份空分设备业务营收回升至28.4亿元,同比大幅增长52.52%;2018年,杭氧股份共获得空分设备及石化设备订单45.47亿元,公司成功中标了大唐阜新、克旗两个国内规模最大、最具标志性意义的CO深冷分离装置合同和卫星石化乙烷脱氢制乙烯深冷分离装置合同,为公司2019年度的经营工作夯实了基础。2019年上半年,杭氧股份空分设备业务营收实现16.28亿元,同比继续增长17.63%。

二、特大型空分设备国产化取得新突破
目前国际上知名的空分设备企业有德国林德公司、法国液化空气等大型跨国集团。国内从事空分设备生产的企业共有十余家,主要包括杭州杭氧股份有限公司、开封空分集团有限公司、四川空分设备(集团)有限责任公司等内资企业,液空(杭州)公司、林德(杭州)公司等外国公司控股的合资或独资公司。国内企业目前自主设计制造过的空分设备规模已经发展到10-12万m3/h。
杭州杭氧股份有限公司自2012年以来先后设计、制造了8万m3/h、12万m3/h、10万m3/h等级的空分设备,2014年取得了9万m3/h空分设备合同,2015年取得了8.5万m3/h、7万m3/h空分设备合同。2017年3月15日,由杭州杭氧股份有限公司为神华宁煤集团年产400万t/a煤炭间接液化示范项目配套的7#10万m3/h等级大型空分设备顺利产出合格氧氮产品。经在线分析确认,氧纯度为99.6%,氮纯度为99.999%,系统运行稳定,装置各项指标达到设计要求。该设备一次开车成功并顺利出氧,表明杭州杭氧股份有限公司在10万m3/h等级特大型空分设备设计制造方面的实力已获得验证,已跨入特大型空分设备世界第一梯队供货商的行列,真正具备了同国际一流企业同台竞争的实力,这是我国空分设备发展史上的一个重要里程碑。

2017年,杭州杭氧股份有限公司、开封黄河空分集团有限公司、河南开元空分集团有限公司、杭州福斯达深冷装备股份有限公司、林德工程(杭州)有限公司、液化空气(杭州)有限公司等多家企业取得了1000m3/h以上成套大中型空分设备订货15套以上的业绩,订货额同比增加2倍以上。
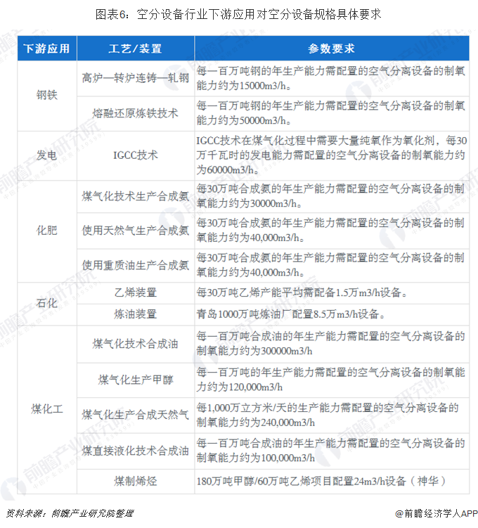
三、行业下游应用分析——化工、钢铁为主
空分设备生产的气体主要应用于大量使用氧气或氮气的化工、工业气体、冶金、电力等国民经济基础性行业,是上述行业工业装置的重要配套设备。
从中国通用机械工业协会气体分离设备分会数据,根据不完全统计,自从2018年7月以来,我国大型空分设备与气体分离设备行业的工程招投标、合同签约、设计制造、产品交付、工程施工、开业投产等呈现出前所未有的产销两旺的火热局面。
2018年7月23日,普莱克斯宣布,其为中海油惠州炼化二期1200万吨/年炼油工程和100万吨/年乙烯工程配套建造的两套T2400超大型空分装置,在广东惠州大亚湾石油化学工业区投产。7月16日,杭氧股份发布公告称,其与河南金大地化工有限责任公司近日签署了一份《空分综合服务管理合同》,为金大地拥有的一套64000Nm3/h空分系统(含空分循环水系统)提供空分系统综合服务管理。7月9日,浙江新锐空分设备有限公司中标广西柳州钢铁集团有限公司防城港广西钢铁项目两套40000Nm3/h制氧机组技术及设备总成套管理咨询服务合同。截至2018年7月9日,杭氧股份供新疆天业60万吨/年乙二醇项目的90000Nm3/h特大型空分装置全部顺利进厂。

数据显示,我国空分设备的保有量高达3900余万m3/h。其中,化工占52.6%,冶金占38.5%,其他建材、机械等占8.9%。

四、龙头企业转型升级成效明显
由设备制造商向气体产品供应商发展是国外空气分离设备制造企业普遍的发展模式,目前国际上主要的气体产品供应商均是由空气分离设备制造企业发展而来。气体产品的制造及销售业务是空气分离设备制造业务的延伸,空气分离设备制造企业从事气体产品的销售业务,具有设备制造、运营管理和客户资源等多方面优势,同时,气体产品的销售业务现金流稳定,具有很强的区域垄断性,因此,空气分离设备制造企业的经营模式将逐步由以设备制造为主向以气体销售为主发展。
杭州杭氧股份有限公司是行业内首个完成纯制造业向制造+制造服务业转型的大型企业。该公司在2009年左右即开始推进纯制造业向制造服务业转型,大力开拓气体投资业务,当前已运营气体公司28家,2018年气体投资板块营业收入和利润所占份额都已过半,远超制造板块。2018年,杭氧股份气体业务实现营收44.64亿元。当前,杭氧集团全年工业总产值、主营收入恢复到历史最高水平,很大程度上得益于企业的转型。


四川空分设备(集团)有限责任公司也在推进制造业向制造服务业的转型,投资建设了多家气体公司和天然气液化工厂,这些项目获得了丰厚回报。其中,唐山LNG冷能利用工厂和鄂尔多斯天然气液化工厂均取得了非常高的利润。此外,开封东京空分集团有限公司在伊朗开设了气体公司。
五、“一带一路”倡议促进了产品出口
“一带一路”倡议增进了产业界同“一带一路”沿线国家的了解和信任,促进了我国气体分离设备行业产品出口。2016年,杭州杭氧股份有限公司与马来西亚联合钢铁(大马)集团签订了2套20000m3/h制氧海外工程EPC总承包项目的商务合同。该合同除成套空分设备供货外,还包括工程设计、工程材料、安装和土建。这标志着杭氧品牌价值在海外市场得到进一步提升,为以后大规模“走出去”奠定了基础。
2016年,开封东京空分集团有限公司在伊朗投资建设了一套5000m3/h制氧能力的气体公司,并于当年顺利投产运行。2017年,又在该项目中投入建设一套10000m3/h的空分设备,该设备当前正准备发货。2017年签订在伊朗的气体投资项目合同,需要新建一套3500m3/h的空分设备,已经完成了部分发货任务。当前,开封东京空分集团有限公司在伊朗已经投资建设了2家气体公司。
2018年,杭州福斯达深冷装备股份有限公司出口境外的2套80000Nm3/h空分项目设备首批核心装备正式发货交付。据前瞻测算,2018年空分设备行业出口交货值达到8.97亿元。

六、空分设备行业发展形势分析
近年来,在国家发展新兴产业、去产能、节能减排等政策的有力推动下,又迎来了对空分设备和其他气体分离设备的新需求,气体分离设备行业大部分企业均已走出困境,并呈现如下特点:
①大型、特大型空分设备数量增加。近年来新增的订单已超过前两年的总和,特别是8万m3/h等级以上的空分设备的订单为历史最高。
②总体来看,近年来煤化工行业是需求的主流,但冶金行业也出现不少需求,主要来自煤化工、石油炼化、冶金三大行业,其制氧能力分别为煤化工45%、石油炼化30%、冶金25%。
③用户对空分设备的技术要求、能耗、可靠性、交货周期等提出更高要求,仅仅满足出氧是远远不够的。
预计这波市场需求还能持续2-3年,特别是煤化工项目建设周期长,单个项目对空分设备的需求量大(制氧规模与数量),冶金工业的节能降耗需求将持续相当长的一段时间。存在的问题如下:
①虽然市场有回暖、向好的态势,但气体分离设备市场竞争仍然激烈,拼价格、低价竞标的情况屡屡发生,设备订货价格仍维持低位,供大于求、制造能力过剩的局面未根本改观。这是今后一段时期行业转型升级的根本点。
②制造企业有订单,有制造量,但当前阶段应收款的压力仍很大。
③装备制造业盈利能力下降。在原材料、配套部机价格上涨以及国际大公司压价竞争的双重作用下,空分设备制造业的利润水平下降,行业制造板块的平均利润率不到2%。如杭州杭氧股份有限公司简单合并利润中有70%来自气体产业,其他企业则更低。利润水平降低,必将造成企业的发展后劲不足。
④用户对国产装备设置招标门槛。在设备招标过程中,国内的用户(因历史原因以及对国产技术进步不了解)对国产设备歧视、对国外设备盲目信任,有意设置门槛和招标条件,拒国产设备于门外。
——以上数据来源及分析均来自于前瞻产业研究院发布的《中国空分设备制造行业产销需求预测与转型升级分析报告》。


雷达卡




京公网安备 11010802022788号







