近年来,我国一直以增强原创能力为重点,加快人工智能产业发展。2018年,国务院印发《新一代人工智能发展规划》,明确了我国新一代人工智能发展的战略目标:到2020年,人工智能产业成为新的重要经济增长点,人工智能技术应用成为改善民生的新途径。到2025年,人工智能成为我国产业升级和经济转型的主要动力。
深圳作为广东人工智能的主要聚集地,在新一代信息技术领域拥有完整的产业链,在大数据、云计算、互联网、物联网和半导体产业,特别是集成电路设计等方面具有较强的实力,拥有像华为、腾讯、平安等一批从事人工智能方面的领头企业,在发展人工智能方面具有明显优势。
1、2018年中国人工智能产业发展城市排名:深圳位居第三
作为我国改革开放的重要窗口,深圳创新人才高度集聚、电子信息产业优势突出、资本市场活跃,为人工智能产业提供人力、技术、应用、资金等全方位的支持,营造了良好的创新创业生态环境。根据亿欧发布的2018年《中国人工智能产业发展城市排行榜》,从企业规模、政策基础、学术技术、产业基础、和资本环境五个层面测评市场发展人工智能的实力和前景,深圳的各项指标表现优异,位居全国第三。在良好的发展环境下,深圳的人工智能产业发展已经初具规模,尤其是在技术落地,实现商业化方面具有先发优势。
2018年中国人工智能产业发展城市排名情况

资料来源:前瞻产业研究院整理
2、深圳人工智能企业聚集第三
近两年来,中国人工智能企业数量快速增长。从成立时间来看,中国人工智能创业企业的集中涌现在2012-2016年期间,并且在2015年达到顶峰。2016年之后,企业数量继续扩大,但增速有所放缓。中国人工智能企业主要集中在北京、上海和广东三地。2000年以来,北京累计新增人工智能企业634家,比上海、深圳两地之和还多。
深圳背靠制造业、服务业发达的珠三角地区,有城市群的整体性优势。深圳的主导产业高新技术产业为AI产业提供了包括计算机视觉、智能语音技术、自然语言处理等在内的技术层支持,及包括云计算服务、传感硬件、计算硬件等在内的基础层支持。在人工智能企业数量方面,深圳排名全国第三,占比为12.2%。
中国人工智能企业数量城市分布占比统计情况

数据来源:前瞻产业研究院整理
3、深圳百强企业大部分为应用层
与中国人工智能企业一样,深圳的人工智能企业布局侧重应用层和技术层。在2018年深圳人工智能百强企业中,应用层人工智能企业占比最高,为69%;算法层居第二位,占比为19%;基础层企业占比最少仅为12%。从人工智能企业核心技术分布来看,以大数据/云计算、机器学习和推荐为核心技术的企业占比最高。
2018年深圳人工智能百强企业层次分布情况

数据来源:前瞻产业研究院整理
4、拟5年打造全球领先人工智能产业高地
为加速深圳人工智能产业的发展,2019年5月10日,深圳市政府发布了《深圳市新一代人工智能发展行动计划(2019-2023年)》(下称《行动计划》),按照2020年和2023年分阶段提出发展目标,着力构建全国领先的人工智能技术创新体系,推动新一代人工智能与实体经济深度融合,将深圳发展成为我国人工智能技术创新策源地和全球领先的人工智能产业高地。
人工智能是创新驱动和高质量发展的关键领域之一。根据计划,深圳分两个阶段制定未来5年发展的路线图:从今年至2020年,目标推动人工智能产业规模、技术创新能力和应用示范处于国内领先水平,部分领域关键核心技术取得突破,一批特色开放创新平台打造成为行业标杆。
根据计划,5年内深圳目标建成20家以上创新载体,培育20家以上技术创新能力处于国内领先水平的龙头企业,打造10个重点产业基地。人工智能核心产业规模突破300亿元,带动相关产业规模达到6000亿元。
《深圳市新一代人工智能发展行动计划(2019-2023年)》发展目标分析情况

资料来源:前瞻产业研究院整理
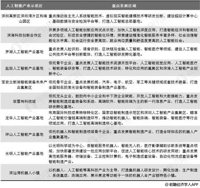
《深圳市新一代人工智能发展行动计划(2019-2023年)》十大人工智能产业基地分析情况

资料来源:前瞻产业研究院整理
以上数据分析均来自前瞻产业研究院发布的《中国人工智能行业市场前瞻与投资战略规划分析报告》,同时前瞻产业研究院还提供产业大数据、产业规划、产业申报、产业园区规划、产业招商引资等解决方案。
产业园区信息可参考:人工智能产业园区


雷达卡




京公网安备 11010802022788号







