以20世纪90年代初IDG进入中国作为开端,外资股权投资机构在华发展已有近30年历史。三十年间,我国出台了多项政策促进外资机构在华发展,同时,也不断完善法律体系加强外资机构的监管。随着国内不断加大对外开放力度,《外商投资法》于2019年初正式落地,在现行法律体系下外资机构应该如何设立募集、投资管理?有哪些优惠政策?又有哪些监管重点呢?清科研究中心发布的《2019年中国股权投资市场外资发展与运作研究报告》将为您一一解答。

改革开放初期,我国陆续制定了“外资三法”,即《中华人民共和国中外合资经营企业法》(人大常务委员会委员长令第7号)(1979)、《中华人民共和国外资企业法》(1986)、《中华人民共和国中外合作经营企业法》(1988),成为外商投资政策的奠基石,在我国引进外资进程中发挥了重要作用。2019年,十三届全国人大二次会议表决通过《中华人民共和国外商投资法》,取代“外资三法”,成为外商投资领域的基础性法律。在改革开放40年中,我国外资政策导向经历了三次转变,逐步由招商优惠转变为优化营商环境政策。
图1 我国外资政策历史沿革


受我国对外开放政策、国内外股权投资市场发展情况、国内外经济环境影响,外资股权投资机构在我国的发展历程大致分为三个阶段:起步期、发展期以及调整期。
图2 2000-2018年外资VC/PE机构募资情况

起步期可以追溯到20世纪90年代,第一家中美合资的风险投资企业“太平洋技术风险投资(中国)基金(PTV-China)”成立,其后发展成为中国创投界的领军机构——IDG资本。随后,DCM、华登国际、汉鼎亚太、中国创业投资有限公司等外资机构纷纷登陆中国资本市场,成为外资机构进驻中国的第一批探索者。
发展期为2000-2008年,外资机构在我国股权投资市场占据主导地位,外币投资总量和募集金额等各项指标均呈快速增长的态势。根据清科旗下私募通数据统计,2000年我国股权投资市场外资机构新募集总额为441.84亿人民币,到2008年外资机构新募集总额增长8倍,达到3,623.15亿人民币。
调整期分为两个阶段:2009-2012年,全球金融危机爆发,外资机构普遍流动性紧张,主动收缩在华业务,而与此同时,国内针对于外资企业的监管政策陆续出台和完善,外资股权投资机构在我国的发展受到影响。2013年至今,随着改革开放进程加快、中国营商环境优化、中国股权投资市场逐渐成熟,中国市场对于外资的吸引力逐步增强,外资机构在华发展开始复苏。外币基金募资额稳步增长,2018年新募集总金额为4,568.07亿元人民币,同比上升67.1%。

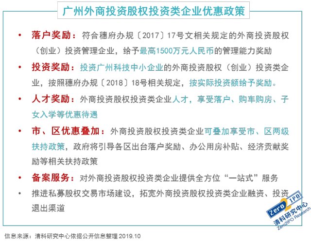
今年,我国陆续出台《外商投资法》、减少外商投资准入负面清单条目、新设6个自贸试验区等一系列政策,对稳定外资规模提高外资质量起到了积极作用。基于国家政策导向,外汇管理局取消合格境外机构投资者(QFII)和人民币合格境外机构投资者(RQFII)投资额度限制,这无疑对于我国金融市场的发展是一大利好。而对于私募股权投资市场而言,随着国家层面外资促进政策的落地,以广州和珠海为代表的多个城市实施了最新的QFLP试点政策,其中,广州市QFLP政策明确对符合条件的外商投资股权投资类企业给予投资、落户、住房补贴等各种奖励。
图3 广州外商投资股权投资类企业优惠政策


在中国设立外资机构(基金)享受优惠政策需同时满足国家层面和地方层面的相关备案要求。国家层面,根据《外商投资企业设立及变更备案管理暂行办法》(2018年修订)、《外商投资创业投资企业管理规定》(2015年修正)、《国外企业或个人在中国境内设立合伙企业管理办法》以及《外商投资合伙企业登记管理规定》(2014年修订)等相关法律法规,外资机构的设立一般需要经历四个步骤:1、企业名称核准;2、营业制执照办理;3、组织机构代码申领;4、银行开户与外汇登记。
图4 外资机构设立步骤

地方层面,各地方政府对于外资机构(基金)设立的要求不同。目前,仅有北京、上海、天津、重庆、青岛、贵阳、深圳、平潭、珠海、广州十个地区明确出台了有关设立外资股权投资机构的法律法规,监管架构如下图所示。
图5 地方政府对外资机构监管框架

表6 各地方政府外资机构(基金)设立政策

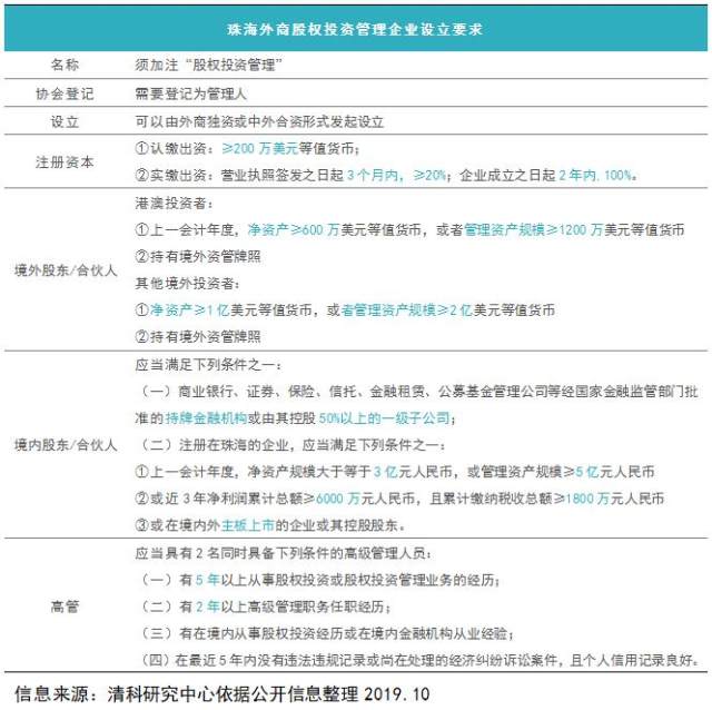
以要求相对全面的珠海为例,对外资机构(基金)的注册资本、股东、投资范围和高管均有明确要求。
表7 珠海外商股权投资管理企业(外资机构)设立要求

表8 珠海外商股权投资企业(外资基金)设立要求

在了解了广州和珠海的政策后,其他地区的政策是什么?外资机构如何在我国设立基金/分支机构?如何募集人民币基金?投资注意事项有哪些?退出策略又是怎样的?更多精彩内容关注清科研究中心发布的报告:《2019年中国股权投资市场外资发展与运作研究报告》。
来源:清科研究中心 马瑞


雷达卡



京公网安备 11010802022788号







