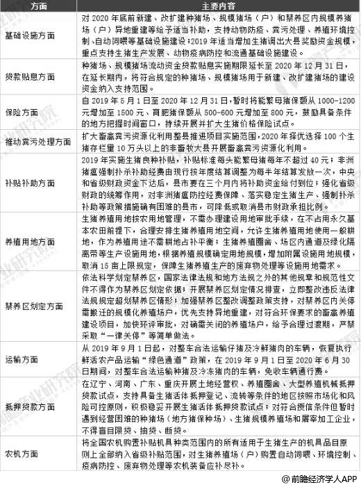
2019年8月31日以来,农业农村部会同国家发改委、财政部、自然资源部、生态环境部、交通运输部、银保监会等部门,认真贯彻党中央国务院决策部署,多部门相继印发文件,出台17条政策措施支持生猪生产发展。这些政策措施包括以下几方面:
2019年中国生猪养殖政策集中方面分布情况

资料来源:前瞻产业研究院整理
2、2019年中国猪肉产量将持续下降
中国是猪肉生产大国,2018年全年猪肉产量5404万吨,下降0.9%。突发加剧2018年生猪市场低迷境况,未来受母猪提前淘汰及补栏低迷的影响,2019年期间能繁母猪存栏量继续下滑,生产绩效边际效应递减,预计2019年猪肉产量将下降6.7%。
2014-2019年中国猪肉产量统计及增长情况预测

数据来源:前瞻产业研究院整理
3、中国生猪出栏量和存栏量持续下降
生猪出栏量及存栏量同样反映我国养猪行业体量之大。先来看生猪出栏量,2010-2018年,我国生猪出栏量保持在6.6亿头以上。2019年上半年生猪出栏量31346万头,同比下降6.2%。
生猪存栏量方面,2010-2018年,我国生猪存栏量维持在4.2亿头以上。2018年,全国生猪存栏量达4.28亿头,同比下滑1.2%;2019年上半年,生猪存栏量3.48亿头,同比下降15%,下半年受猪瘟疫情影响,全年生猪存栏量可能继续下滑。
2010-2019年H1中国生猪出栏量、存栏量统计及增长情况


数据来源:前瞻产业研究院整理
4、短期内猪肉市场供给依然偏紧
在国家和各地鼓励政策的推动下,预计四季度我国生猪产能下降的局面将会得到改善,但短期内猪肉市场供给依然偏紧,预计元旦、春节前猪肉价格将保持高位运行走势(截至2019年10月18日,全国22省市猪肉均价为45.51元/千克),但随着库存冻肉逐步出库、禽肉等畜产品供应增加,畜产品供应总体是有保障的。
以上数据来源及分析请参考于前瞻产业研究院发布的《中国生猪养殖行业市场前瞻与投资预测分析报告》,同时前瞻产业研究院还提供产业大数据、产业规划、产业申报、产业园区规划、产业招商引资等解决方案。


雷达卡




京公网安备 11010802022788号







