家装是典型的劳动密集型行业,人口红利逐渐弱化的背景下,家装行业用工压力将逐步显现。若将装修工业化,现场只需安装工人,对数量和技能需求都优于传统方式,人口红利缩减背景下装配式是未来发展重要方向。
欧美发达国家装配式建筑的占比很高,相比之下,我国装配式建筑刚处于起步阶段。但从 2016 年国家出台《关于大力发展装配式建筑的指导意见》以来,装配式建筑政策的发布频率逐年提高,行业标准和规划也在快速出台,政策大力扶持之下,国内装配式建筑行业将进入快速发展期。
1、劳动力人口占比下降 人口红利逐渐弱化
按照国际惯例,定义15-64岁的人群为劳动力人口,劳动力人口形成一个国家或地区的劳动力资源。根据国家统计局数据,我国劳动力人口占比从2014年开始呈现下降趋势,2018年为9.94亿人。劳动力人口占比从2011年开始下降,从2010年高峰时的74.5%下降到2018年的71.2%,降幅明显。与之对应的是65岁以上老年人口数量上的持续增长以及占比的提升。改革开放初期以来推动经济快速增长的人口红利正在逐步消退,经济增速放缓,部分劳动密集型产业开始向东南亚国家转移。
2009-2018年中国15-64岁人口数量统计及占比情况

数据来源:前瞻产业研究院整理
2、建筑工业化势在必行
家装产业发展近30年,无论是经历套餐还是互联网风波,非标准化作业一直是行业存在的一大痛点。家装是典型的劳动密集型行业,在传统的湿法装修中,每一个装修现场都是一个小型的生产作坊,而产品品质的高地就取决于水、电、木、瓦、油等每道工序中施工人员的手艺。
随着传统工业从业人数越来越少、不可再生的材料资源越来越少,建筑业改变固有的装修模式迫在眉睫。若将装修工业化,现场只需安装工人,对数量和技能需求都优于传统方式,人口红利缩减背景下装配式是未来发展重要方向。
在家装产业,经常被提及的装配式技术主要是指装配式内装,主要改变和颠覆传统低效的装修模式,以提高质量和效率为基准,打造工业化住宅。装配式的核心是标准化设计,模块化生产,装配式施工(SI管线分离,有利于后期维护运营,塑造室内大空间,带来可塑性)。
装配式提供的装修方法,是从手艺人现场服务到工厂化生产的转变,装配式的介入会让家装产业形成中低端装修工业化,高端市场精细化、手工化的格局。
装配式产品体系分析情况

资料来源:前瞻产业研究院整理
装配式内装是指用干法施工,将工厂生产的装修部品部件、设备管线等进行安装组合,综合考虑装配装修与结构系统、外墙系统、内墙系统、设备管线系统的一体化设计。装配式装修本质上是工业产品的逻辑,是工业生产思维取代现场加工思维。
装配式内装主要特征有:一体化设计、预制式生产、部品化装修、信息化管理。
装配式内装主要特征分析情况

资料来源:前瞻产业研究院整理
3、建筑工业化显著减少人工成本 提升效率
建筑工业化由于大量减少现场湿作业,可以降低现场施工人员数量,从而实现降低人工费的目的,按照行业通行测算,人工费在传统高层建筑中占比大约为15%-20%,而装配式建筑中占比仅10-15%,因此在人工费上可节约至少5个百分点的成本。
传统建筑及装配式建筑费用结构对比情况

资料来源:前瞻产业研究院整理
4、装配式内装潜力无限
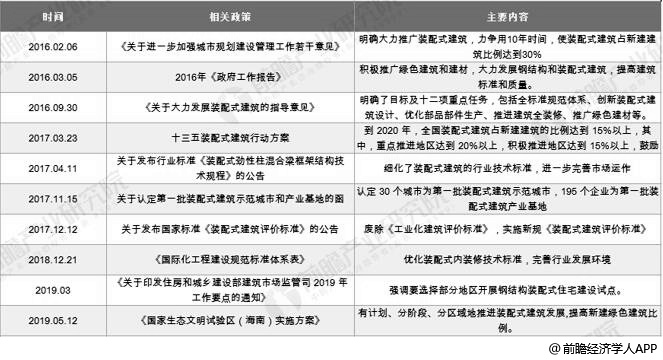
装配式建筑获政策大力推进,市场化有望加速。2016年至今,国务院、住建部屡次发文从顶层设计积极推进装配式建筑发展,各个地方省市纷纷积极国家号召,根据自身情况采取了包括土地支持政策、建筑面积奖励政策、财政支持政策、税收支持政策、金融支持政策和建设环节支持政策等系列激励政策,引导当地企业发展装配式建筑,并纷纷出台相关规划,明确装配化率目标。
2019年3月,住建部印发《建筑市场监管司2019年工作要点》,强调要选择部分地区开展钢结构装配式住宅建设试点。推动试点项目落地,在试点地区保障性住房、装配式住宅建设和农村危房改造、易地扶贫搬迁中,明确一定比例的工程项目采用钢结构装配式建造方式,推动建立成熟的钢结构装配式住宅建设体系,装配式技术推广有望加速。
2016-2019年中国装配式建筑相关政策汇总情况

资料来源:前瞻产业研究院整理
以上数据来源及分析请参考于前瞻产业研究院发布的《中国家装(家庭装饰)行业市场前瞻与投资战略规划分析报告》,同时前瞻产业研究院还提供产业大数据、产业规划、产业申报、产业园区规划、产业招商引资等解决方案。
产业园区信息可参考:家装产业园区


雷达卡




京公网安备 11010802022788号







