2016年,国务院发布《“十三五”国家信息化规划》首次将区块链拿去新技术范畴并作前沿布局,标志着我国开始推动区块链技术和应用发展。伺候国家个地方接连出台区块链相关政策,为区块链的发展提供了良好的环境。
2019年2月,国家互联网信息办公室发布的《区块链信息服务管理规定》正式施行,规范了我国区块链行业发展所发布的备案依据。出台《规定》旨在明确区块链信息服务提供者的信息安全管理责任,规范和促进区块链技术及相关服务健康发展,规避区块链信息服务安全风险,为区块链信息服务的提供、使用、管理等提供有效的法律依据。本次“管理规定”的出台也意味着我国对于区块链信息服务的“监管时代”正式来临。
2019年10月底,中共中央政治局就区块链技术发展现状和趋势进行了第十八次集体学习,中央领导明确强调把区块链作为核心技术自主创新的重要突破口,加快推动区块链技术和产业创新发展。这充分表明了区块链技术已上升到了国家高度。在中央政治局集体学习上做讲解的浙江大学教授、中国工程院院士陈纯,10月12日在由中国计算机学会主办的2019CCF区块链技术大会上表示,国内区块链产业发展正迎来“春风”,中国区块链技术的研究热点将集中于联盟区块链的关键技术、区块链监管技术两个方面。
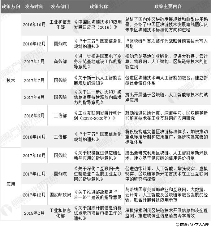
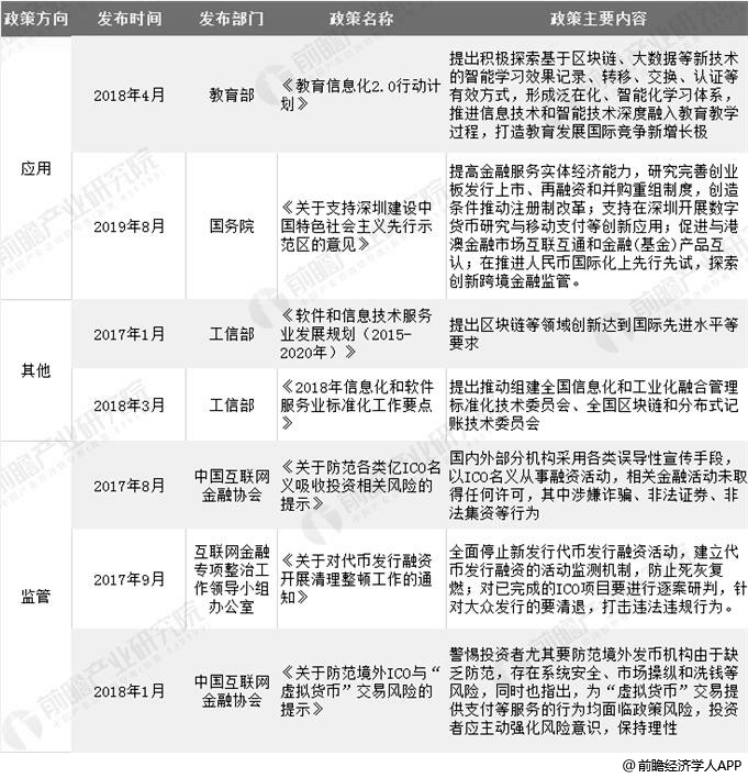
截止至2019年10月中国国家层面区块链相关政策汇总情况



资料来源:前瞻产业研究院整理
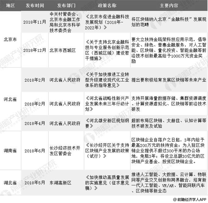
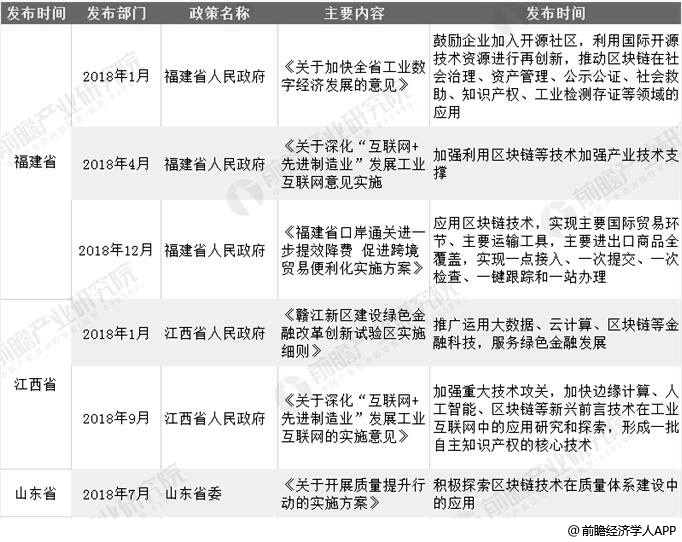
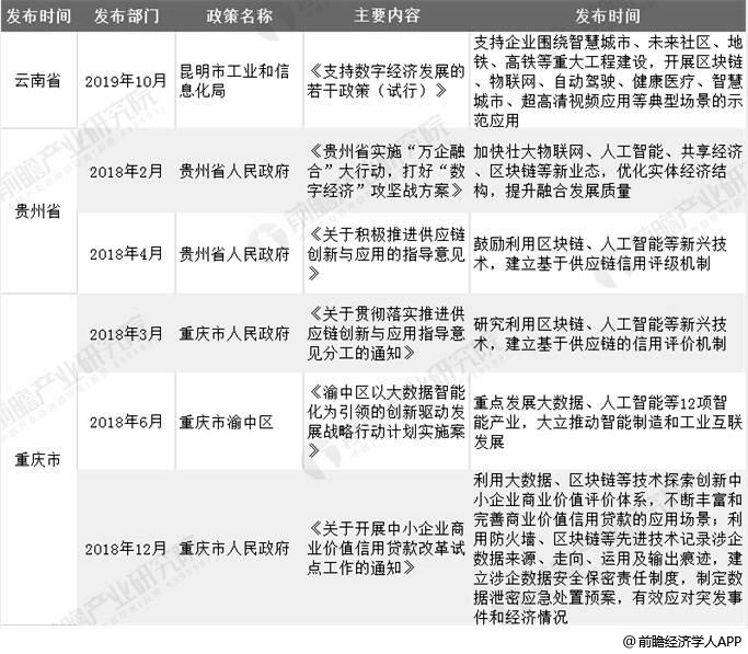
2018-2019年地方层面区块链相关政策汇总情况
截至到2019年10月,全国有北京、上海、江苏、湖南、浙江等多个省市地区发布了区块链相关指导政策。
2019年10月28日,广州市黄埔区工业和信息化局、广州开发区经济和信息化局正式印发《广州市黄埔区 广州市开发区加速区块链产业引领变革若干措施实施细则》。
《实施细则》首先提出,鼓励设立10亿元规模区块链产业基金,吸引社会资金集聚形成资本供给效应,为企业提供天使投资、股权投资、投后增值等多层次服务,建立“多基地+大基金”分布式金融生态圈。不过,文件补充表示,该基金将由区属国企发起设立,方案将另行研究制定。《实施细则》突出区块链原始创新,明确每年将择优选择2个开展区块链公有链、联盟链建设项目的企业或机构,采取事后补助方式,按其实际投入研发经费的50%给予补贴,其中区块链公有链建设项目最高补贴1000万元、区块链联盟链建设项目最高补贴300万元。该细则也被称为“区块链政策2.0”。
截止至2019年10月中国地方层面区块链相关政策汇总情况







资料来源:前瞻产业研究院整理
以上数据来源及分析请参考于前瞻产业研究院发布的《中国区块链行业商业模式创新与投资机会深度分析报告》,同时前瞻产业研究院还提供产业大数据、产业规划、产业申报、产业园区规划、产业招商引资等解决方案。


雷达卡




京公网安备 11010802022788号







