2016年10月25日,中共中央、国务院发布实施《“健康中国2030”规划纲要》,将“健康中国”上升为国家战略。《纲要》是建国以来首次在国家层面提出的健康领域中长期战略规划,是贯彻落实党的十八届五中全会精神、保障人民健康的重大举措,对全面建设小康社会、加快推进社会主义现代化具有重大意义。同时,这也是我国积极参与全球健康治理、履行我国对联合国“2030可持续发展议程”承诺的重要举措。
2019年6月,国务院发布《健康中国行动(2019—2030年)》,提出到2022年,健康促进政策体系基本建立,全民健康素养水平稳步提高,健康生活方式加快推广,重大慢性病发病率上升趋势得到遏制,重点传染病、严重精神障碍、地方病、职业病得到有效防控,致残和死亡风险逐步降低,重点人群健康状况显著改善。
到2030年,全民健康素养水平大幅提升,健康生活方式基本普及,居民主要健康影响因素得到有效控制,因重大慢性病导致的过早死亡率明显降低,人均健康预期寿命得到较大提高,居民主要健康指标水平进入高收入国家行列,健康公平基本实现。
除了《“健康中国2030”规划纲要》和《健康中国行动(2019—2030年)》之外,其他政策也是中国大健康产业发展的重要驱动因素。
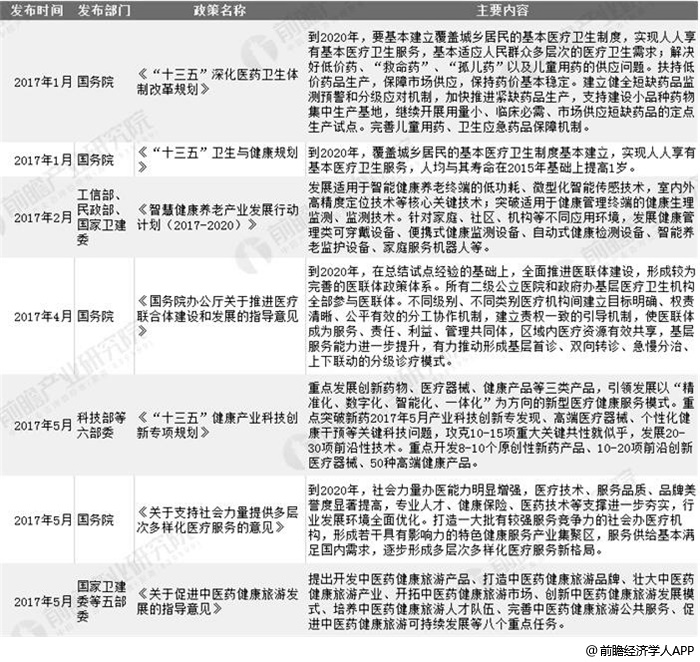
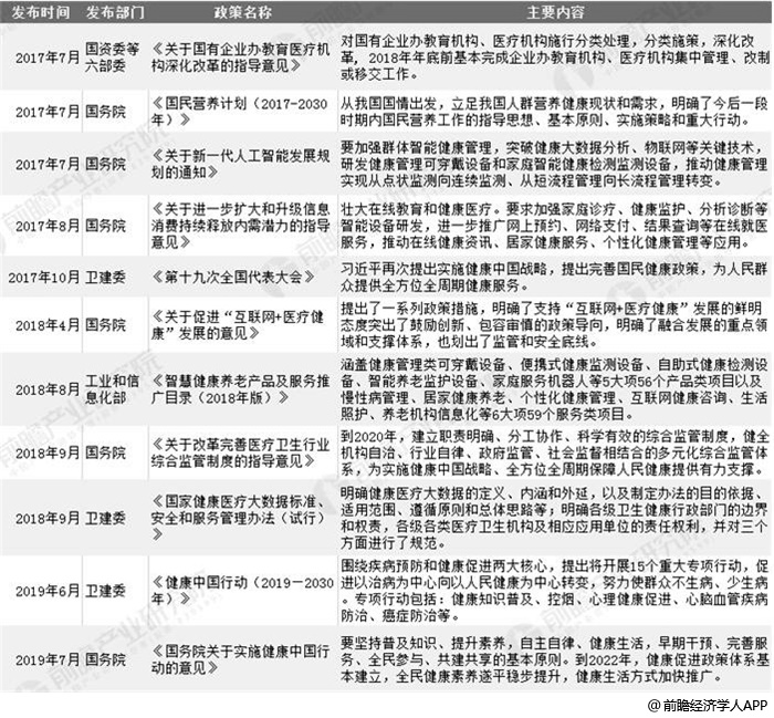
截至2019年国家层面大健康产业相关政策汇总情况



资料来源:前瞻产业研究院整理
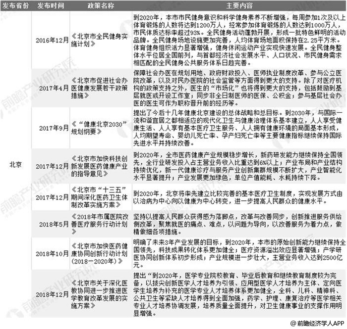
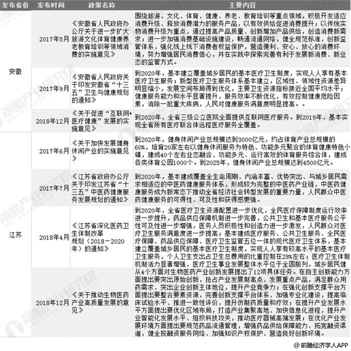
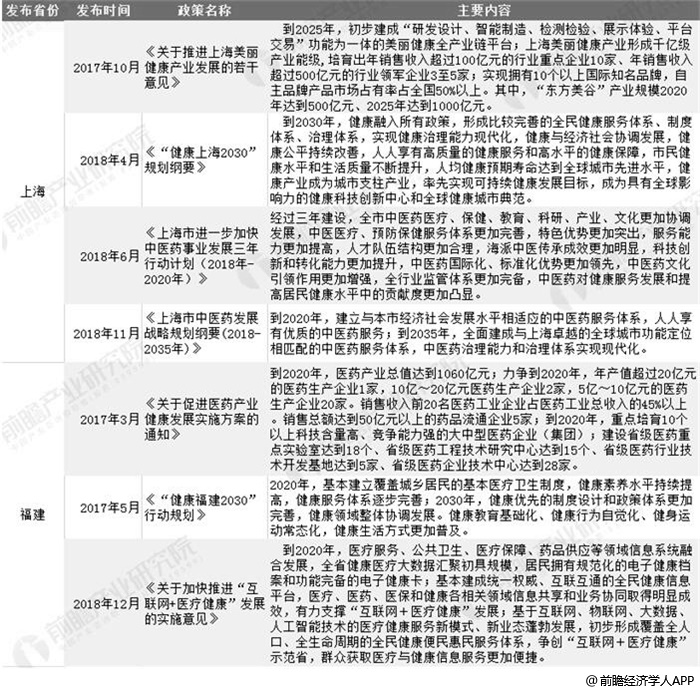
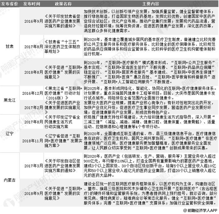
截至2019年地方层面大健康产业相关政策汇总情况
除了国家层面出台的政策外,各省市地区也纷纷出台产业政策抢占大健康机遇。
2018年10月,北京市发布《北京市加快医药健康协同创新行动计划(2018—2020年)》,明确了未来3年产业发展的目标,到2020年,本市的原始创新能力继续保持全国领先,科技成果转化体系更加健全;医疗资源溢出效应显著增强;产学研医协同创新体系初步形成;产业规模进一步壮大,主营业务收入达到2500亿元。
2018年12月,江苏省发布《关于推动生物医药产业高质量发展的意见》,提出到2020年,全省生物医药产业产值超6000亿元。产业结构进一步优化,创新药物和高端医疗器械产值规模占比显著提高,转型升级效果明显。生物药和现代中药创新发展跨上新台阶,小分子药物、医疗器械等子行业规模保持全国第一。
地区布局更加优化,产业集聚效应更加凸显,努力在南京、苏州、泰州、连云港等地区打造形成千亿级的生物医药产业创新集群。
截至2019年地方层面大健康产业相关政策汇总情况







资料来源:前瞻产业研究院整理
以上数据来源及分析请参考于前瞻产业研究院发布的《中国大健康产业战略规划和企业战略咨询报告》,同时前瞻产业研究院还提供产业大数据、产业规划、产业申报、产业园区规划、产业招商引资等解决方案。
产业园区信息可参考:大健康产业园区


雷达卡




京公网安备 11010802022788号







