近年来,我国出台了多部政策鼓励新材料行业的发展,化工新材料产业是新材料产业的重要组成部分。下面将带你了解我国化工新材料行业的技术发展现状。
新材料是指在各个高新技术领域发展的新出现的或正在发展中的具备优异性能和功能的先进材料,它是具有高技术含量、高价值的知识密集和技术密集的新型材料。
化工新材料涉及有机氟、有机硅、节能、环保、电子化学品、油墨等多个新材料领域,是指目前发展的和正在发展之中具有传统化工材料不具备的优异性能或某种特殊功能的新型化工材料,化工新材料产业是新材料产业的重要组成部分。化工新材料产品众多,主要可分为先进高分子材料、高性能复合材料和无机化工材料三类。
化工新材料行业产品分类情况

数据来源:前瞻产业研究院整理
1、中国化工新材料行业技术研究活跃度高 石墨烯成研究热点
化工新材料产品种类较多,各产品之间的技术发展差异也较大,为便于分析,下面选取市场关注度高的热点化工新材料产品为例,先进高分子材料的有机硅、高性能复合材料和无机化工材料范畴的石墨烯。
在国家知识产权局以“有机硅”为关键词进行搜索得到行业相关专利申请情况,2014-2018年,我国有机硅专利申请数量波动变化。2018年,我国有机硅领域专利申请数较2017年有所减少,为9372项,2019年1-11月,共申请3371项。
2014-2019年前11月中国有机硅领域专利申请数量统计情况

数据来源:前瞻产业研究院整理
据国家知识产权局数据显示,近年来我国高性能复合材料专利申请数量波动变化。2018年,我国高性能复合材料领域专利申请数较2017年有所减少,为31项,2019年1-11月,共申请15项。
2014-2019年前11月中国高性能复合材料专利申请数量统计情况

数据来源:前瞻产业研究院整理
2014-2018年,我国石墨烯专利申请数量波动变化。2018年,我国石墨烯领域专利申请数较2017年有所增多,为19487项,2019年1-11月,共申请7541项。
2014-2019年前11月中国石墨烯领域专利申请数量统计情况

数据来源:前瞻产业研究院整理
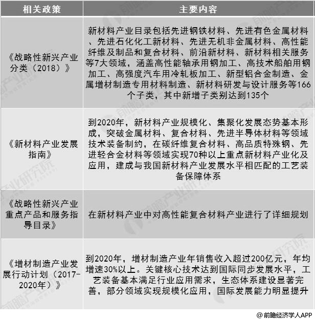
2、利好政策助力行业技术发展
前瞻分析认为,中国化工新材料行业面临着较好的政策支持,包括税收优惠、技术引导、资金支持等。对于化工新材料行业而言,国内的政策环境有利于提高化工新材料行业的技术研发活跃度,未来化工新材料行业的新技术还将进一步增多。
2017-2018年中国化工新材料行业相关政策汇总情况

资料来源:前瞻产业研究院整理
以上数据来源及分析请参考于前瞻产业研究院发布的《中国化工新材料行业发展前景与投资战略规划分析报告》,同时前瞻产业研究院还提供产业大数据、产业规划、产业申报、产业园区规划、产业招商引资等解决方案。


雷达卡




京公网安备 11010802022788号







