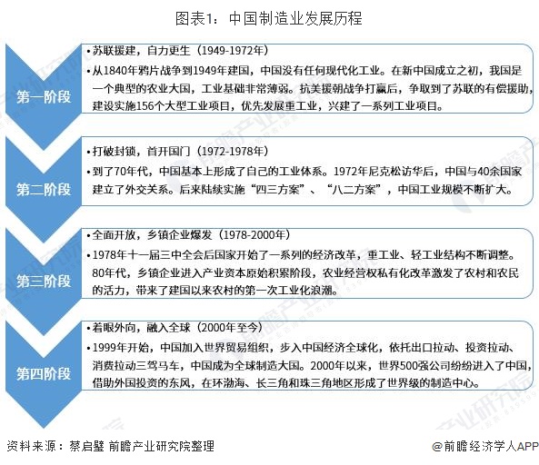
我国是一个典型的农业大国,工业基础非常薄弱。数据显示,以净产值衡量,工农业结构中农业比重高达84.5%,工业占15.5%,其中重工业只占4.5%。经过70年的发展,我国制造业不断发展壮大,中国也成为了一个世界制造中心。

如今成为“世界工厂”
发展至今,我国制造业取得了巨大的成就。根据国家统计局统计数据显示,2018年我国制造业增加值为26.5万亿元,持续占国民生产总值(GDP)30%左右的比重,是名副其实的国民经济支柱产业。

此外,中国还是世界第一制造大国,按照联合国工业发展组织的数据,中国22个制造业大类行业的增加值均居世界前列,其中纺织、服装、皮革、基本金属等产业增加值占世界的比重超过30%。在联合国全部19大类制造业行业中,中国有18个大类超越美国成为世界第一。2018年,中国制造业增加值占全球制造业增加值的28%,排名第一;同期美国占比为17%,日本占比为9%。

困境犹存 亟待转型升级
值得注意的是,尽管中国制造业增加值占世界比重在不断加大,但与发达国家相比,制造业发展水平相对较低。目前,中国在钢铁、铜、水泥、化肥、化纤、发电量、造船、汽车、计算机、笔记本电脑、打印机、电视机、空调、洗衣机等数百种制造业产品的产量居世界第一位,但这些产业技术密集度不高,属于中低度技术密集型。在高端芯片、电子制造、消费电子、工业软件、高端数控机床等领域自给率严重不足。

——高性能芯片依赖进口
当前我国集成电路市场仍然以国外进口为主,国产化率较低,对外依存度较高。在DRAM、NAND存储器及电脑、服务器CPU等方面国产化率为零。虽然紫光展锐、华为海思等在移动处理器方面已进入全球前列,但是,在个人电脑处理器方面,英特尔垄断了全球市场,国内相关企业有3-5家,但都没有实现商业量产,大多依靠申请科研项目经费和政府补贴维持运转。


——自主品牌汽车占有率低
中国是全球最大的汽车市场,2018年汽车产销量达到,蝉联全球第一。但是,由于德国、法国、日本、美国等汽车工业历史悠久,技术领先,中国汽车的自主品牌占全球的市场份额较低。根据Fucos2move统计数据显示,2018年全球汽车厂商销量前十名均为国外企业,无中国品牌。

——高端数控机床自给率不足
随着技术的快速更新迭代,一个国家数控机床水平的高低已经在一定程度决定了该国制造业水平的高低。我国数控机床近年来发展维持稳定增长的态势,2018年市场规模达到3389亿元。但不同等级的数控机床的国产化率存在较大的差异,其中高端数控机床自给率严重不足。

我国需要突破自主核心技术、关键共性技术、精密工艺技术、测试控制技术等研制瓶颈,打破发达国家对我国工业制造的限制和制约,实现中国制造在高端领域的重点突破。而智能制造能对现有制造业进行提升,包括缩短开发周期、降低成本、提升效率等;此外,智能制造将会推动制造业发展出全新的制造模式,包括柔性制造、生物制造、绿色制造、分形制造等。智能制造已成为全球制造业竞争的战略制高点。
以上数据来源于前瞻产业研究院《集成电路用电子化学品行业市场需求与投资规划分析报告》,同时前瞻产业研究院还提供产业大数据、产业规划、产业申报、产业园区规划、产业招商引资等解决方案。


雷达卡



京公网安备 11010802022788号







