自1960年第一台工业机器人诞生以来,为了解放和提高生产力,机器人行业也迎来了长足的发展。随着人工智能交互技术的逐渐成熟,机器人的智能化程度也将达到前所未有的高度。目前服务机器人的相关技术已经足以使其达到商用的程度,服务机器人行业快速发展的技术基础已经十分稳固。
服务机器人相关技术分析情况

资料来源:前瞻产业研究院整理
在一系列高新技术的推动下,中国机器人行业繁荣资本市场也逐渐升温,截止2019年,在共有百余家机器人领域的企业获得融资,机器人行业项目也在不断增加。
2019年中国机器人行业企业部分融资情况

资料来源:前瞻产业研究院整理
2、全球服务机器人市场大繁荣 政府报告首提“智能+”
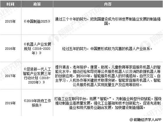
自2015年,《中国制造2025》以来,对于机器人制造产业以及相关智能产业,我国都推出了大量扶持政策,在核心的规划中也常有涉及,2019年,政府报告中首次出现“智能+”,并提出要利用“智能+”促进先进制造业和现代服务业融合发展,中国服务机器人行业前景一片大好。
2015-2019年中国服务机器人行业相关政策汇总情况

资料来源:前瞻产业研究院整理
除此之外,全球服务机器人市场也正处于大热之中,根据IFR数据,全球机器人市场规模约为298.2亿美元,其中服务机器人占31%,约为92.5亿美元。
2018年全球机器人市场销售收入占比统计情况

数据来源:前瞻产业研究院整理
从2013-2018年全球服务机器人的销售规模来看,2013-2018年全球服务机器人的市场规模处于逐年增长的态势,尤其是自2016年起,年增长率在30%左右且还在逐年上升。2018年年增长率为32.3%,可以说全球服务机器人行业一片繁荣,我国作为全球最大的服务机器人市场之一,在国内技术、投资、政策以及需求的刺激下,中国服务机器人行业必将得到长足的发展。
随着信息化和互联网技术的快速发展,服务类机器人功能得到进一步完善,近几年服务类机器人在国内市场呈现高速增长趋势。据中国电子学会统计,2018年我国服务机器人市场规模达到18.4亿美元,较上年同比增长43.9%。
2013-2018年全球服务机器人市场销售规模统计及增长情况

数据来源:前瞻产业研究院整理
2013-2018年中国服务机器人市场规模统计及增长情况

数据来源:前瞻产业研究院整理
以上数据来源及分析请参考于前瞻产业研究院发布的《中国服务机器人行业发展前景与投资战略规划分析报告》,同时前瞻产业研究院还提供产业大数据、产业规划、产业申报、产业园区规划、产业招商引资等解决方案。
相关产业专题可参考:机器人行业经济专题研究


雷达卡




京公网安备 11010802022788号







