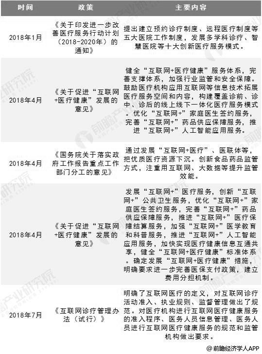
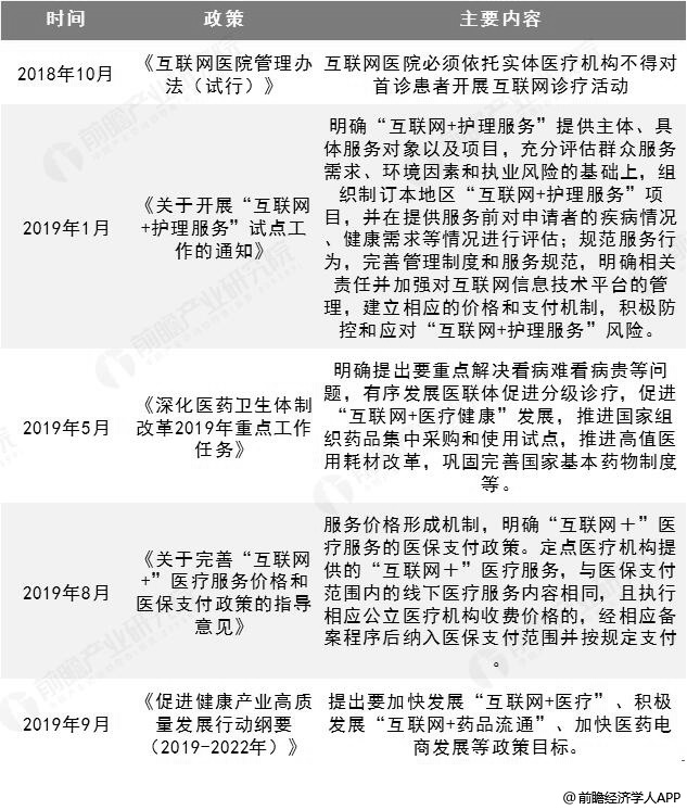
2018年以来,我国互联网医疗领域政策密集出台,如《关于促进“互联网+医疗健康”发展的意见》、《互联网诊疗管理办法(试行)》、《关于规范家庭医生签约服务管理的指导意见》等,明确国家对发展“互联网+医疗健康”的态度。
2019年6月,国务院发布《深化医药卫生体制改革2019年重点工作任务》,首次明确互联网医疗可以纳入医保支付,强调国家医保局于2019年9月底之前完成互联网诊疗收费和医保支付相关政策文件的制定。医保政策逐步落地,对互联网健康医疗具有很大推动作用。
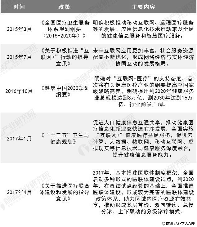
截止至2019年11月国家层面互联网医疗相关政策汇总情况





资料来源:前瞻产业研究院整理
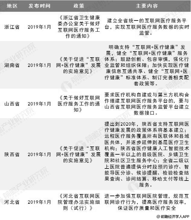
地方层面:因地制宜三方面推进行业发展
在国家各政府部门推进下,全国各省市陆续出台针对本地区互联网医疗发展的利好政策。截至2019年11月,已有甘肃、吉林、内蒙古等15个省份陆续出台了《关于促进“互联网+医疗健康”发展的实施意见》,山东、广东、宁夏等省已出台推进互联网医疗的行动计划。
综合来看,各地政府关于促进互联网医疗实施的文件,是总体围绕国家发布的《关于促进“互联网+医疗健康”发展的实施意见》中提出的要求,同时因地制宜而成的,主要围绕健全互联网医疗服务体系、完善互联网医疗支撑体系以及加强行业监管和安全保障三大部分推进。
保政策逐步落地,对互联网健康医疗具有很大推动作用。
截止至2019年11月地方层面互联网医疗相关政策汇总情况




资料来源:前瞻产业研究院整理
以上数据来源及分析请参考于前瞻产业研究院发布的《中国医疗信息化行业战略规划和企业战略咨询报告》,同时前瞻产业研究院还提供产业大数据、产业规划、产业申报、产业园区规划、产业招商引资等解决方案。
相关产业专题可参考:医疗信息化行业经济专题研究


雷达卡




京公网安备 11010802022788号







