
自2017年监管部门下发《关于规范整顿“现金贷”业务的通知》,明确要求“不得撮合或变相撮合不符合法律有关利率规定的借贷业务;禁止从借贷本金中先行扣除利息、手续费、管理费、保证金以及设定高额逾期利息、滞纳金、罚息”等,现金贷平台隐性收费、阴阳合同、向714高炮平台导流等问题仍屡禁不止。
01 小花钱包向714高炮平台导流
去年315晚会曾专门曝光“714高炮”,将众多高利率现金贷平台推上了风口浪尖。
714高炮,是指贷款期限7-14天,利息超高的现金贷。在下款前,这些平台会一次性提前收取“服务费”,避免触碰利率红线,这也是“砍头息”的由来。
在去年315晚会曝光后,部分违法违规平台开始潜入地下作业,通过一些知名平台为其导流的方式进行获客。
近日,镭射财经发现小花科技旗下小花钱包开始为714高炮进行导流。
借款人刘先生在小花钱包申请借款时遭遇了“暂不符合申请条件,为您匹配以下产品”,被推荐到一家名为山桃街的超高利率平台进行借款。刘先生点击山桃街后跳转的是一家名为今日分期APP的下载页面。
刘先生的借款信息显示,其于2020年1月25日在今日分期上申请大额分期贷款额度52800元,共分为12期,当期借款金额3400元,借款期限为6天。该笔借款在到账前被扣除938.4元用于购买理财宝;421.6元作为信息认证服务费和征信管理服务费,刘先生实际获得借款2040元。
据介绍,每期借款扣除938.4元用于购买理财宝的钱须在该平台借款满12期后才会返还。


镭射财经发现,今日分期做的极为隐蔽,在华为、小米应用商店均查不到该APP,PC端网页也没有下载地址。同时,今日分期APP上的客服联系方式均为个人手机号码,用户还款也是打到个人的银行卡。


镭射财经认为,为714高炮平台导流,无疑是小花钱包对于合作机构相关资质的审查不严,但也或许是故意为之。
除此之外,小花钱包还以阴阳合同的方式向用户收取隐性服务费。
借款人余先生在小花钱包上申请借款15000元,实际到账15000元,但查阅合同金额为18775元。余先生马上向小花钱包的客服咨询,被告知收取了3775元的服务费。该笔服务费超过了申请借款额的25%。
余先生认为,小花钱包方面的服务费并不合理,有“刻意隐瞒和虚化”的嫌疑,从而引导用户借款。但小花钱包方面只回应称,余先生当时已经签字同意。
02 对外赋能金融机构业务超范围经营
当下,金融科技备受企业追捧,已是不争的事实,不少互金平台都贴上了科技的标签,吹捧自身是金融科技公司。
镭射财经注意到,小花网络科技(深圳)有限公司(下称:小花科技)在去年宣布,为金融机构和场景方提供AI和大数据为核心的金融科技服务。通过自营业务实践验证金融科技能力,再开放赋能给金融机构”。
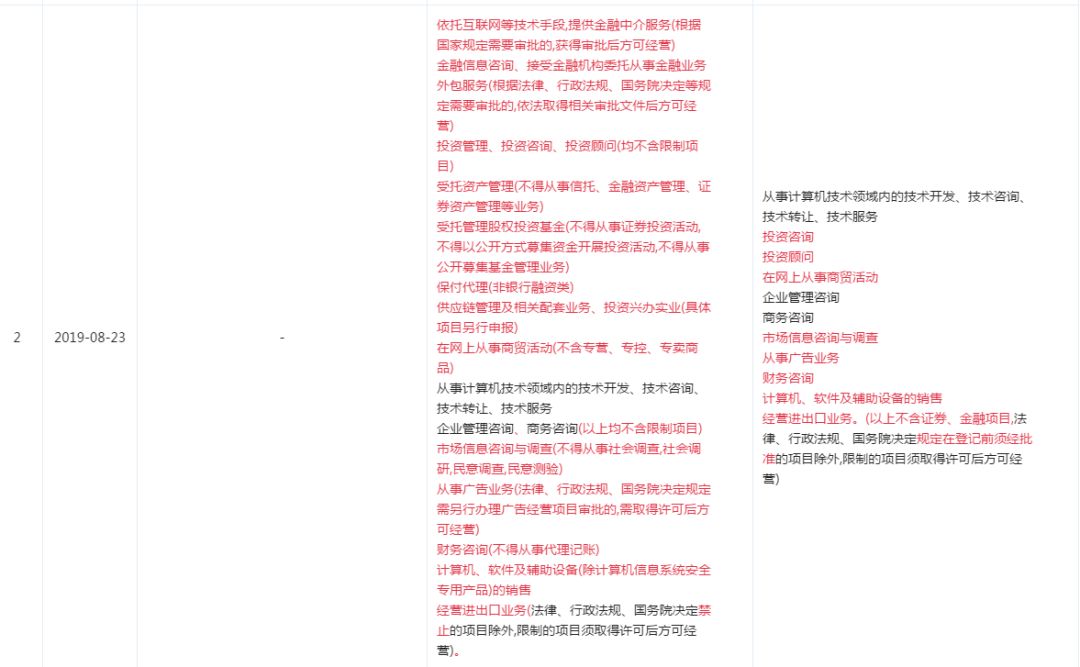
值得注意的是,2019年8月小花科技经营范围发生过一次变更,变更后小花科技的经营范围已经跳出“金融”领域。为金融机构和场景方提供金融科技服务已经超出了该公司的经营范围。

与此同时,在互金企业的经营过程中,部分企业经营管理能力不足,业务发展稳定性和可持续性尚且不足,平台所依赖的风控模型和定价体系还没有经过完整经济周期的检验,其模型有效性还需要时间的进一步检验。
企查查资料显示,小花科技成立于2015年6月,注册资本为1000万元,法定代表人和总经理为周波,共获得一轮融资,投资方为中信产业基金。
企查查工商资料显示,小花科技的母公司为晓花(上海)互联网科技有限公司(以下简称“上海晓花科技”),上海晓花科技成立于2015年12月30日,注册资本为6000万元人民币,法定代表人为周波,上海晓花科技的股权结构较为复杂,中信产业投资基金通过多家资管公司持有上海晓花科技的股份。
除去股权关系,上海晓花科技也与中信关系匪浅,上海晓花科技曾与中信银行一同出现在新三板挂牌公司迅销科技的2016年年报中。彼时,上海晓花科技的公司名为小花(厦门)互联网金融信息服务有限公司,据迅游科技2016年年报显示,小花(厦门)互联网金融信息服务有限公司是为年轻人打造的一款互联网钱包,提供现金借款、代还信用卡及分期购物等服务。
2016年,小花(厦门)互联网金融信息服务有限公司成为了迅游科技的签约客户,而迅游科技正是依靠中信银行信用卡中心这一核心用户发展起来,2016年年报显示,在小花(厦门)互联网金融信息服务有限公司签约迅游科技的同年,迅游科技来自中信银行信用卡中心的销售金额为9432.87万元,占年度销售总额的54.26%。
单从品牌影响力方面来看,与小花科技的“金融科技”相比,旗下现金贷平台小花钱包更为外界熟知。
镭射财经认为,小花科技宣布进行对外科技赋能的主要目的在于规避监管风险,有以金融科技之名掩盖金融活动之实的嫌疑。
【本文由〖镭射财经〗原创作品,转载需获授权。】


雷达卡



京公网安备 11010802022788号







