2020年春节期间,新型冠状病毒感染肺炎疫情迅速向全国蔓延,举国上下共同抗击疫情,为避免人口大规模流动和聚集,采取了居家隔离、延长春节假期等防控措施。《国际卫生条例》宣布新冠肺炎疫情构成“国际公共卫生紧急事件”(PHEIC)。国内、国外均高度关注这一疫情,全球贸易和中国对外贸易均面临变局。
结合恒大研究院任泽平等人的《疫情对中国经济的影响分析与政策建议》研究中的两大研究结论,其一,由于反应更快、抗击疫情力度更强,因此此次疫情影响更大、时间更短,乐观估计影响主要在一季度,乐观估计全年GDP增速约5.4%;其二,疫情应对措施的三大政策组合:稳健的货币政策+积极的财政政策+大力度的改革开放。不禁引人思考,在这样的经济形势背景下,如何“开放”以面对疫情带来的影响?对外贸易行业该如何化挑战为机遇?

本文立足于2019年中国对外贸易发展现状及呈现出的各种特征,结合全球对疫情的态度,展开我国贸易进出口如何化挑战为机遇的分析。
1、2019年中国对外贸易行业发展现状分析
2019年,在国内外复杂的经济政治形势下,中国对外贸易仍保持较好发展态势。无论从贸易量上来看,还是从贸易效率上看,中国贸易格局在保持全球地位的同时也呈现出新的格局,如东盟成为中国第二大贸易伙伴、名营企业首次成为我国第一大外贸主体。从贸易效率上看,近年来,海关大力压缩整体通关时间,不断深化“放管服”改革,持续优化口岸营商环境;2019年,我国进口、出口整体通关时间比2018年分别压缩42.3%、42.4%,时间分别为41.4小时和4小时。

1)外贸总额创历史新高,国际地位提升
2019年以来,国内外风险挑战明显上升,从中美贸易问题到中国台湾、中国香港问题,中国进出口贸易情况面临多重挑战。与此同时,有关政府部门不断完善政策措施,推进贸易结构优化,培育外贸新业态新模式,企业也积极主动扩大进口,共同稳步推进中国贸易高质量发展。
贸易规模、国际市场份额双双迈上新台阶。从中国全年进出口总额来看,2013-2019年进出口总额波动变化,2019年中国外贸总额创历史新高,达31.54万亿元人民币,增长3.4%。其中,出口17.23万亿元,进口14.31万亿元,进出口、出口、进口规模均创历史新高。从国际地位来看,中国出口占国际市场份额稳步提升,根据世贸组织统计,2019年前三季度,中国出口增速较全球高2.8个百分点,国际市场份额较2018年提高0.3个百分点至13.1%。


2)外贸总额逐季攀升
2019年,中国进出口规模逐季攀升。2019年一季度进出口值为7.03万亿元、二季度7.68万亿元、三季度8.26万亿元、四季度达到8.59万亿元。

3)贸易顺差大幅回升
2019年我国贸易顺差扩大25.4%,贸易顺差大幅回升。我国经济拥有强大的韧性、潜力和回旋空间,这种韧性在外贸领域同样具备。目前,我国是全球最大的制造业国家,拥有完备的工业体系,有220多种工业品产量位居世界首位,完善的工业门类和制造业基础为外贸发展提供了强有力支撑,中国出口面形势较好。商务部数据显示,2019年我国贸易出口17.23万亿元,增长5%;进口14.31万亿元,增长1.6%;出口额增速远高于进口额增速。2019年,中国贸易顺差2.92万亿元,扩大25.4%。


4)东盟成为中国第二大贸易伙伴
中国主要贸易伙伴位次发生变化,东盟成为中国第二大贸易伙伴。2019年,第一大贸易伙伴仍然是欧盟,对欧盟进出口4.86万亿元,增长8%;对东盟进出口4.43万亿元,增长14.1%;对美国进出口3.73万亿元,下降10.7%;第四大贸易伙伴是日本,对日本进出口2.17万亿元,增长0.4%。此外,中国对“一带一路”沿线国家进出口9.27万亿元,增长10.8%,高出整体增速7.4个百分点。

5)民营企业首次成为我国第一大外贸主体
在支持民营企业方面,海关相继出台了一系列措施,支持民营企业减负增效。拓展担保方式,引入保险公司参与海关税收担保,为企业特别是中小企业减轻负担。鼓励中小企业创新,对符合条件的中小企业公共服务示范平台,进口有关科研和科技开发用品免征进口税收。中国海关已与36个国家和地区实现了“经认证的经营者”(AEO)互认,支持民营企业享受当地海关提供的各项便利措施,服务企业“走出去”。2019年,民营企业进出口13.48万亿元,增长11.4%,占中国外贸总值的42.7%,比2018年提升3.1个百分点。其中,出口8.9万亿元,增长13%;进口4.58万亿元,增长8.4%。

2019年,民营企业首次超过外商投资企业,成为我国第一大外贸主体。2019年,民营企业进出口占我国外贸总值的42.7%;而外商投资企业进出口12.57万亿元,占中国外贸总值的39.9%,低于民营企业进出口额比重;国有企业进出口5.32万亿元,占16.9%。

此外,2019年中国贸易方式结构进一步优化,一般贸易进出口比重提升。2019年,我国一般贸易进出口18.61万亿元,增长5.6%,占我国外贸总值的59%,比2018年提升1.2个百分点。出口商品以机电产品和劳动密集型产品为主,机电产品所占比重接近六成;2019年,我国机电产品出口10.06万亿元,增长4.4%,占出口总值的58.4%。
2、全球对中国此次疫情的反应和措施
——世卫组织态度:理性客观
根据《国际卫生条例》宣布新冠肺炎疫情构成“国际公共卫生紧急事件”(PHEIC),但高度肯定中国的防控工作,认为没有必要采取限制国际人员流动和国际贸易的措施,将于3个月后重新评估,若届时疫情得到控制,将撤销认定。WHO宣布PHEIC后,仍可能对中国主要疫情发生地湖北定义为受染地区(俗称“疫区”,非国家概念,而是对部分省市)。
世卫组织明确肯定中国的努力以及信息的透明程度,认为该决定不是因为世卫组织对中国没有信心,而是因为他国,尤其是卫生系统较弱且准备不足的国家。世卫组织同时宣布七条临时建议,具体如下。

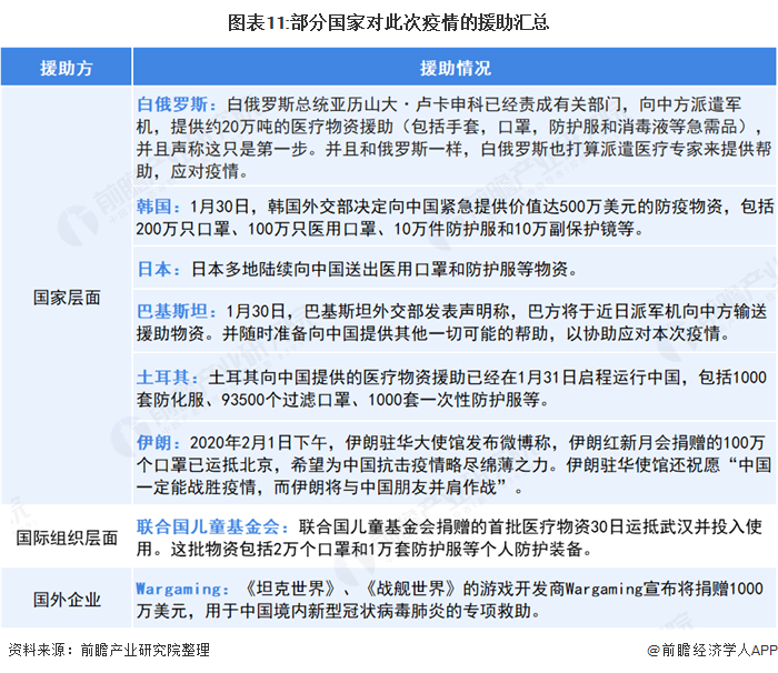
2)多数国家:积极采取人道主义援助
从正面支持看,多数国家和地区援助中国抵抗肺炎疫情,如俄罗斯、韩国、日本、土耳其、伊朗、巴基斯坦等,其中包括捐赠物资、组织医疗团队和提供技术支持援助中国。

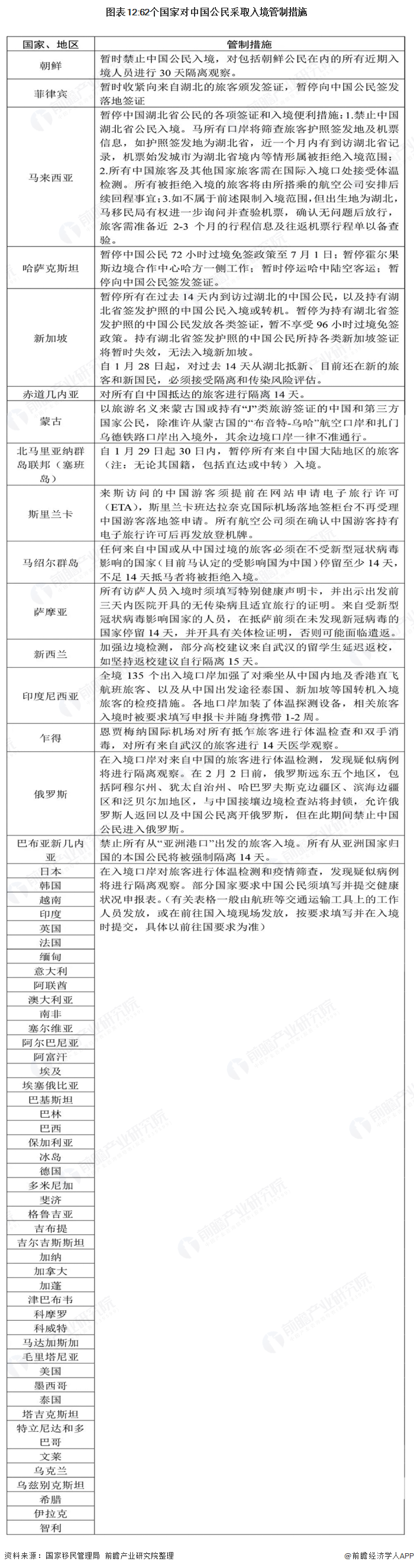
3)部分国家/地区:采取一系列的反面封锁措施
为防止病毒蔓延,多数国家和地区采取边境封锁措施,主要手段有撤侨、缩减航班、加强中国游客入境审查、限制签证和限制旅行五个方面等。
根据国家移民管理局统计,截至1月31日,已有62个国家针对中国公民采取入境管制措施,包括朝鲜、菲律宾、马来西亚、日本、韩国、新西兰等等。其中,6个国家对中国公民采取了签证收紧措施,4个国家采取入境限制措施,5个国家对护照签发地为“湖北”及有“湖北”旅行经历的人员进行重点入境管控,47个国家则对入境的中国公民采取体温检测和健康状况申报等措施。

3、疫情对中国对外贸易有一定影响,但影响有限
根据本文一开始的分析,中国经济整体势必受影响,但冲击主要局限在一季度。乐观估计下,此次防控及时得力,疫情持续时间较短,对经济的冲击也主要局限在2020年一季度,疫情高峰出现在2月中旬,此后逐步下降,3-4月结束,四个季度的GDP增速预计为4%、6%、5.8%和5.6%,2020全年在5.4%。在整体经济大环境受损这一背景下,2020年中国进出口总额势必也会受影响。
结合全球对此次疫情的态度来看,各国海关暂未发布任何对中国贸易进出口采取强制、激烈的措施,目前措施主要集中在人口出入境控制。如2020年1月30日,马来西亚国际贸易及工业部副部长表示,虽然中国正在经历新型冠状病毒疫情,马来西亚与中国的进口和出口活动不会受到影响;截至目前,两国的贸易活动并没有因为疫情而暂停。
此外,世卫组织将此次疫情认定为PHEIC,但同时也表示没有必要采取限制国际人员流动和国际贸易的措施,世卫组织不建议限制贸易和人员流动。需要澄清的一点是,此次并非将中国列为疫区国,WHO定义疫区以“省/市”为单位、而非国家,且不同省市定义和解除“疫区”的时间不同。
商务部国际贸易经济合作研究院国际市场研究所副所长白明对新京报记者表示,此次疫情被认定为PHEIC会对中国外贸有一定影响,但程度和方式上并不如外界所担忧的严重。从短期来看,即便世卫组织不宣布,每个国家也会根据疫情发展决定是否与中国进行外贸,世卫组织宣布之后相当于是一个加强的提醒。

基于以上的结论背景,要保持中国外贸在全球的格局,力争将疫情对中国对外贸易的影响降到最小,化挑战为机遇,可以从以下几点出发和考虑:

更多数据及分析请参考于前瞻产业研究院发布的《中国对外贸易行业市场前瞻与投资战略规划分析报告》,同时前瞻产业研究院提供产业大数据、产业规划、产业申报、产业园区规划、产业招商引资等解决方案。


雷达卡




京公网安备 11010802022788号







