2020年春节,叩开“蝙蝠”野味的潘多拉盒子带来的新型冠状病毒伴随着春运走向高峰在全国疯狂肆虐,彻底打乱了全中国人民欢快的脚步。让本该是一年一度最为盛大的节日蒙上了灰暗且沉重的色彩。作为防护重要用品的口罩,当之无愧成为这个春节最受关注的产品,”一罩难求“成为常态。
1、普通口罩、医用口罩与N95到底有什么区别?
口罩是一种卫生用品,一般指戴在口鼻部位用于过滤进入口鼻的空气,以达到阻挡有害的气体、气味、飞沫进出佩戴者口鼻的用具,以纱布或纸等制成。对进入肺部的空气有一定的过滤作用,在呼吸道传染病流行时,在粉尘等污染的环境中作业时,戴口罩具有非常好的作用。
按照供气方式不同,口罩分为空气过滤式口罩和供气式口罩。我们常用的口罩均为过滤式口罩,包括民众此次为抵御新型冠状病毒肺炎所需要佩戴的口罩也是过滤式口罩。

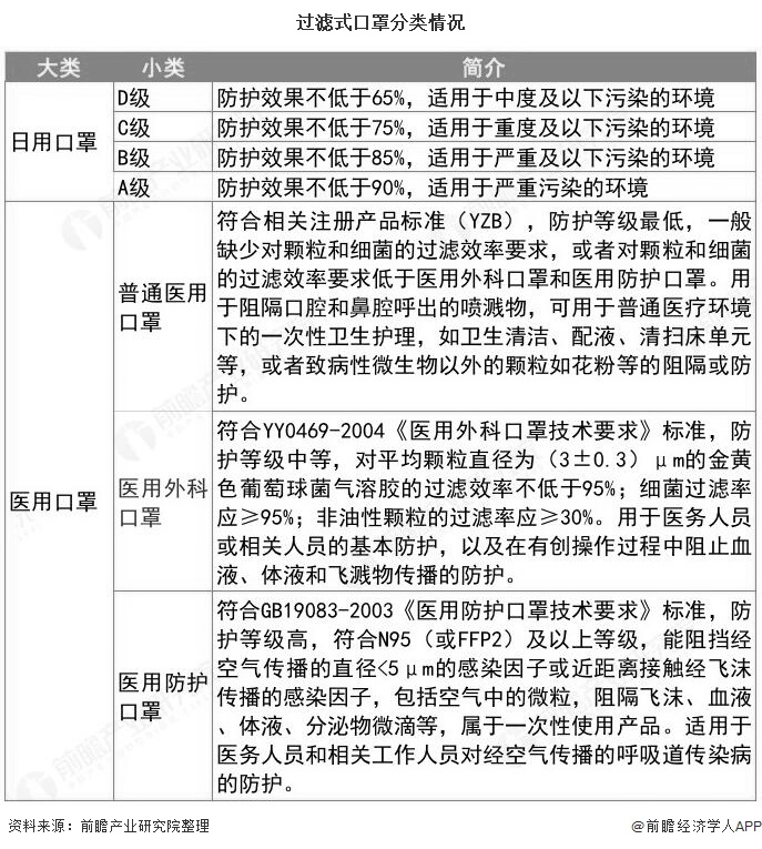
过滤式口罩按照不同用途可分为日用口罩和医用口罩,我国根据防护等级对这两类口罩进行了再次分类。2016年5月,国家标准委发布《日常防护型口罩技术规范》,该标准将口罩的防护级别由低到高分为四级:D级、C级、B级、A级。医用口罩则根据不同国家标准,可分为普通医用口罩、医用外科口罩、医用防护口罩3类。

公开资料显示,按用途分类,我国口罩超过一半是医用口罩,其次是防尘、防毒口罩。

而按款式结构分类,我国平板式口罩(耳带式)占比最大,其次是折叠式口罩(头戴式)。

此次对新型冠状病毒肺炎有抵御效果的口罩主要为医用外科口罩和医用防护口罩,普通民众佩戴医用外科口罩即可,其他类型口罩均不起作用。而最近经常听到的N95型口罩则是美国的一种口罩分类标准。
美国根据颗粒物防护类型将口罩分为N类、P类、R类,其中N类适合于过滤非油性颗粒物(如粉尘、酸雾、漆雾、微生物等);R类适合于过滤油性和非油性颗粒物,但用于油性颗粒物时限制使用时间不得超过8小时工作班;P类适合于过滤油性和非油性颗粒物,用于油性颗粒物时使用时间参照制造商建议,3M建议不超过40小时或3天,以提前到达者为准。

N95型口罩对空气动力学直径≥0.3μm的颗粒的过滤效率达到95%以上。新型冠状病毒传播的方式主要是飞沫传播,飞沫是直径大于0.5um 的水颗粒,因此佩戴N95型口罩即可起到有效防护效果。

2、武汉肺炎疫情导致我国口罩出现大幅缺口
2011-2018年,我国口罩产量一直保持增长态势,但增速先降后升,2019年我国口罩产量已超过50亿只,占全球产量约50%,是世界最大的口罩生产和出口国。

平时情况,按照2019年我国50亿只口罩供给量来看,口罩完全够用。但随着新型冠状病毒肺炎疫情的蔓延,我国口罩的需求量爆发式增长,全国人民都开始带上医用外科口罩,每天的口罩需求量都是以亿来计,口罩出现严重的供不应求。另一方面,由于口罩存在有效期,库存周期为1-2周,一般不会大量囤货,再加上春节放假,口罩企业几乎都已经清空了库存。因此,目前我国口罩严重短缺。
同时,由于工人返乡、原料停供、物流停运等问题,我国口罩产业无法快速扩产以满足社会需求,因此我国口罩供不应求状态预计会持续一段时间。但近期各地口罩生产企业均在努力复工或扩产,我国口罩产量正在迅速增加,预计口罩供需缺口会逐渐缩小。
3、“一罩难求”何时可缓解? 带你了解最新复工生产状态
2020年1月29日,工信部回应,经过这段时间的努力,口罩产量达到一天800万只以上,复工复产面达到了40%。以此计算,我国目前口罩产能约为每天2000万只。
近日,各省的口罩厂商都纷纷宣布复工,不少工厂都是24小时投产,来尽量弥补市场空缺。我们收集了各地媒体报道的复工工厂数量和口罩日产量,目前我国口罩日产量已经超过了1500万只,接近我国最大产能的75%;复工的口罩企业超过200家。

随着春节假期的结束和各地政府的动员,原材料供应和物流将逐渐恢复,除了以上各地区已复工的企业外,其余尚未复工的企业将逐个复工,各个口罩生产企业将进入满负荷运营状态,叠加有能力的企业正在购买设备扩大口罩生产规模的因素,未来1个月我国口罩产量有望在目前的基础上翻一番,日产量可能会超过3000万只,将极大的缓解目前的口罩短缺状态。
更多数据来源及分析请参考于前瞻产业研究院发布的《中国口罩行业市场需求前景与投资规划分析报告》,同时前瞻产业研究院提供产业大数据、产业规划、产业申报、产业园区规划、产业招商引资等解决方案。


雷达卡




京公网安备 11010802022788号







