2020年的春节对于所有国人来说都是一个不平凡的春节。面对来势汹汹的新型冠状肺炎病毒疫情,国家卫健委倡导全民少出门、少聚会,因此全民开始积极响应,纷纷“宅”在家。而不外出买菜,通过生鲜电商买菜便成为首选,因而生鲜电商迎来了爆发式增长。但这次爆发会不会只是短暂繁荣?疫情过后能不能留住用户呢?
1、疫情下的生鲜电商——订单暴涨
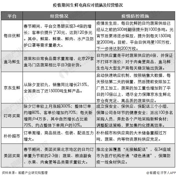
一场肆虐全国的新兴冠状病毒肺炎疫情,打乱了众多线下商业的经营节奏,传统菜市场也成为了大家避之不及的场所。疫情倒逼人们将买菜、购物等日常需求转到网上。在众多转战网上的领域中,生鲜电商成为本次疫情中影响最为直接的领域,生鲜电商迎来爆发式增长。
春节期间,每日优鲜的交易额实现3-4倍的增长,新老用户大量涌入,客单价也提升了30元左右,达到120多元;在供给端,每日优鲜的日均蔬菜供给已经从之前的500吨翻倍提升到1000多吨。据叮咚买菜透露,疫情之下,叮咚买菜大年三十订单较上月涨超300%;近期整体订单约增80%,客单价增加约70%;每天新增用户4万多,其中自然增长占比逾70%,约占整体下单用户的10%。

2、2020年中国生鲜电商行业市场规模突破2000亿
生鲜电商自出现以来,发展速度迅猛,都保持着30%以上的年增长率。2018年,生鲜电商的市场规模达到1253.9亿元,同比增长38.8%。进入2019年,生鲜电商增长脚步放缓,市场经过前面的高速增长后开始进入冷静期,市场规模约为1620亿元,2020年预计仍然平稳增长,突破2000亿元。

3、生鲜电商头部玩家脱颖而出
目前,快速发展的生鲜电商多业态并存,其中前置仓模式持续火热,新零售、社区拼团等新模式不断入局。随着赛道玩家的增多以及巨头布局的扩大,生鲜电商行业竞争持续升级,同时也推动原有的行业格局加速洗牌。
其中,多点APP的月活表现一直远超于其他生鲜电商APP的月活值,2019年10月达到1462.7万人,遥遥领先于排名第二的京东到家和排名第三的每日优鲜。
多点自2015年上线以来,依托于本地大型商超,进行线上线下一体化场景运营,效果突出。尤其是它与物美超市推出的“自由购”手机自助结帐销售模式,深受用户欢迎,也将多点带上了生鲜电商领域头部地位。
此外,叮咚买菜增长强劲,在2019年春节之后,叮咚买菜首次跨出上海区域,通过线上发券+线下地推等方式大力推广,不断推进其APP在杭州、苏州、深圳等地的布局。

4、生鲜电商持续烧钱仍未盈利
值得注意的是,生鲜电商虽然经过了一段繁荣期,但仍然存在许多问题。比如,盈利的能力仍未确定。根据统计数据显示,2018年生鲜电商的4000多个玩家中,4%持平,88%仍处于亏损状态,7%更是巨额亏损,只有1%实现了盈利。

5、中小玩家频频暴雷
回顾2019年的生鲜电商,巨头们纷纷调整战略,关店收缩。在行业的洗牌中,一些中小玩家死伤一片,频频被爆出关店、融资失败、暂停服务等负面消息。2019年4-7月份,先有小象生鲜关闭无锡、常州的5家门店。
对此,美团方面坦言,关店是因为经营表现不佳。紧接着,5月份,盒马首次关店,盒马方面给出的说法是“经营策略调整”。
到2019年11和12月份,多家生鲜电商被爆出资金链断裂、融资失败、大规模关店、服务关停等消息。2019年11月,安徽呆萝卜资金链断裂,1000多家店一夜之间关门;
2019年12月,中国生鲜电商鼻祖易果生鲜因拖欠1400多万债务,被法院列为被执行人;同在12月,吉及鲜被曝出了融资失败的消息,由于规模盈利远远不达预期,公司开始大规模地裁员、关仓。

6、中国生鲜电商巨头边收缩边开发新业态
一边是中小玩家一片死伤,一边是巨头战略调整,开发新业态。2019年,生鲜电商新模式不断涌现,阿里、腾讯、美团、京东都有布局。2019年上半年,美团买菜、盒马菜市、饿了么买菜、苏宁菜场相继开业,叮咚买菜和朴朴超市则于同期相继获得新融资。下半年,闪购、京东和阿里纷纷布局。

行业洗牌,巨头入局,需求激增,这正是生鲜电商目前面临的危与机。生鲜电商在疫情应急状态下的“保民生”方面起到了一定的作用。但当疫情过后,生鲜电商能否留住用户,该如何留住用户,目前仍不可得知。但无论是生鲜线上的繁荣还是线上线下的融合,在未来都将会是趋势。
以上数据来源及分析请参考于前瞻产业研究院发布的《中国生鲜电商行业解决方案与投资策略规划报告》,同时前瞻产业研究院还提供产业大数据、产业规划、产业申报、产业园区规划、产业招商引资等解决方案。
相关产业专题可参考:生鲜电商行业经济专题研究


雷达卡




京公网安备 11010802022788号







