2020年春节肺炎疫情的爆发,使得我国餐饮业面临严重挑战,一时间,多家餐饮企业暂停营业,企业股价连续下跌。不过,突发的疫情带来的不止是挑战,同样也有机遇。
我国餐饮行业正处于平稳发展阶段,行业保持着较快的增速,参考2003年我国非典时期餐饮行业的走势,相信肺炎疫情对我国餐饮行业的影响只是短期,疫情结束后带来的报复性消费和洗牌升级都是我国餐饮企业的新机遇。
1、中国餐饮行业发展现状分析
——行业增势不减,整体水平提升
中国饭店协会数据显示,我国餐饮业收入近年来保持着较为快速的增长趋势,2019年全国餐饮收入46721亿元,比上年增长9.4%,高于2018年的7.7%;12月份餐饮收入4825亿元,同比增长9.1%。2019年餐饮收入高于2019年社会消费品零售总额1.4个百分点。

除了行业收入快速增长外,我国餐饮连锁行业门店数目也在快速上升。据国家统计局数据,2018年,中国餐饮连锁行业总店数增长至482个,同比增长4.1%;餐饮连锁行业门店总数达到31001个,同比增长12.8%,增速为近五年来最高;餐饮连锁餐厅营业面积为1075.01万平方米,基本与上年持平。

2)中式正餐依然为主流业态
根据中国饭店协会,我国餐饮企业业态中,中式正餐依旧占据主流,在被调研企业中占比42.39%;其次是西餐休闲餐饮,占比19.86%;日料占比相对较低,仅为6.38%。

3)火锅品类表现突出,海底捞持续领跑
火锅品类近几年受市场需求增长及可扩张性,高标准化的独特业务模式,成为餐饮细分中一大品类。火锅市场总收入2018年达到8757亿元,对比2014年涨幅超52%,预计2019年火锅营收达到9.6千亿。火锅每平营收优于其他餐饮品类,表现突出。

在我国火锅市场上,海底捞依然拔得头筹。2018年全年海底捞实现营收169.7亿元,净利润16.5亿元,在我国火锅企业中位列第一;2019年上半年海底捞实现营业收入116.95亿元,同比增长59.3%;净利润9.11亿元,去年同期6.46亿元,同比增长41%,增长势头依旧良好。

注:按照2018年企业营收情况排名
2、疫情使我国餐饮业面临严峻挑战
——78%企业营收损失在100%以上,股价大幅下跌
2020年春节,新兴冠状病毒感染的肺炎疫情的爆发,使我国餐饮业遭到重创。中国烹饪协会调研数据显示,疫情期间,78%的餐饮企业营业收入损失达100%以上;9%的企业营收损失达到九成以上;7%的企业营收损失在七成到九成之间;营收损失在七成以下的仅为5%。而根据恒大研究院估算,餐饮行业零售额仅在7天内就会有5000亿元的损失,可谓损失惨重。

与此同时,大批餐饮企业被迫关闭门店,暂停营业,企业股价也大幅下跌。据统计,广州酒家、海底捞、呷哺呷哺、百胜中国等企业的股价均出现不同程度的下跌。其中,呷哺呷哺股价累计下跌23.37%,其在1月23日创造最大跌幅8.65%;而广州酒家在2月3日创造最大跌幅10%。

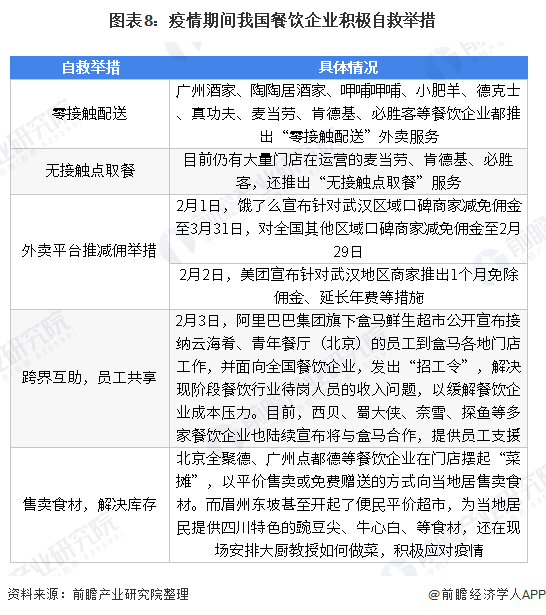
2)企业出台各项举措积极自救
不过,企业也没有坐以待毙,而是采取了各种策略积极实施自救。大部分餐饮企业开辟了“零接触配送”的外卖服务,少部分仍有大量门店在运营的麦当劳、肯德基、必胜客,还推出“无接触点取餐”服务。此外,还有不少企业为了解决库存危机,将食材进行售卖,如北京全聚德、广州点都德等。

3、疫情给我国餐饮行业带来的机遇
——疫情过后,餐饮行业或迎来一波报复性消费
疫情过后,人们将恢复正常的生活节奏,在确保安全的情况下,人们还是愿意走出家门呼吸新鲜空气,去社交、去体验线下消费及服务。因此,对于餐饮行业来说,疫情过后行业或将迎来一波报复性消费机遇。
以2003年我国餐饮业经济运行为参考。2003年我国非典在4-5月份爆发,于7-8月得到控制,而从2003年我国餐饮业增速可以看出,03年二季度行业增长受到较大影响,上半年全国餐饮业营业额实现2649.6亿元,同比只增长6.4%,增幅比去年同期减少了10.1个百分点;
而三季度,疫情得到控制后,行业恢复效果明显,市场经营回升较快,1—9月份全国餐饮业营业额完成3894亿元,比上年同期增长了9.4%;
而最终03年全年我国餐饮业实现了6065.7亿元营业额,首次突破6000亿元大关,比2002年增长11.6%,占全社会商品零售总额的13.2%,增幅比社会商品零售总额高出2.5个百分点,仍取得二位数增长的较好业绩。
通过对2003非典期间我国餐饮业运行分析可得,疫情对我国餐饮业的冲击虽大,但影响只在短期,疫情结束后,行业依然呈现出了较强的增长态势。

2)行业有望重新洗牌
疫情导致餐饮行业陷入绝境的同时,也一定程度上加速了餐饮企业质量的提升,在此之前,国内餐饮行业普遍存在进入壁垒低、企业规模小、行业集中度低的问题。
疫情过后,龙头企业有更强的资本实力和融资能力,有望度过危机,且有机会和动力以低价收购处于危机中小企业,行业有望迎来一波并购潮,餐饮行业或将进行重新洗牌。此外,分餐制、消毒餐具、变菜谱(减少野味,增加营养膳食)、增加各种服务成为评价餐饮行业的新标准。
4、中国餐饮行业发展前景分析
——企业关注品牌化发展
根据中国饭店协会调研数据,当前我国餐饮企业对于品牌化最为关注,关注度达到72.8%,其次为供应链、绿色发展、智能化和精益管理,关注度均在45%以上。而对于连锁化和培训关注较少,占比分别为29.79%和27.87%,均不到30%。

2)餐饮企业转型步伐加快
此次疫情,将加快餐饮企业转型升级。一方面,企业会加大线上渠道建设力度,做好线上线下双线发力;此外,对于大量的堂食业务为主的企业,可以通过已经建立起来的良好品牌形象,平稳切入外卖市场,也可以探索开拓一些半成品、自加热食品、熟食制品等饮食产品,并通过电商渠道销售,实现餐饮零售化。
另一方面,经过这次疫情后,消费者会更加注重食品安全与卫生问题,食材可追溯、食材品牌化或将成为新一轮餐饮生存和竞争的焦点,餐饮业也将朝着更加规范化、标准化、抗风险能力升级的方向发展。

以上数据及分析请参考于前瞻产业研究院《中国餐饮连锁行业商业模式与发展趋势分析报告》,同时前瞻产业研究院提供产业大数据、产业规划、产业申报、产业园区规划、产业招商引资等解决方案。


雷达卡




京公网安备 11010802022788号







