疫情期间,药品和防疫用品成了需求最大的商品。居民在国家的号召下,减少外出购物。在这样的背景下,医疗电商的销量不断增加,人们对医药电商的认知度也有所提升。加上从2018年开始,我国对医药电商处方药销售限制政策的风口开始转变,未来医药电商的发展潜力巨大。
1、中国网上药店零售额近百亿元
根据目前医药市场特征,药品终端可以细分为三大终端六大市场;其中第一终端为公立医院,包括城市公立医院和县级公立医院市场;第二终端为零售药店,包括实体药店和网上药店(获得药品经营许可证);第三终端为公立基层医疗,包括城市社区卫生中心/站和乡镇卫生院。

根据米内网统计数据显示,2011-2018年我国药品终端销售额逐年递增,2018年我国三大终端六大市场药品销售额实现17131亿元,同比增长7.3%。2019年上半年,我国三大终端六大市场药品销售额实现9087亿元,同比增长5.8%。

同药品终端销售额一样,2011-2018年我国网上药店药品销售额逐渐增加,且2011-2013年,增长幅度较大,2013年之后,增长率逐渐降低。2018年我国网上药店药品销售额达到99亿元,同比增长41.3%,2019上半年实现销售额70亿元,同比增长40.6%。

2、处方药销售成网上药店发展最大制约因素
1998年,上海第一医药开通了自己的网上商店,这是国内第一家“医药电商”,标志着我国药品电商开始起步。目前,我国医药电商的运营模式分为4种,B2B模式、B2C模式、B2B2B模式和B2B2C模式。

根据米内网的数据,2011年之后,我国网上药店药品销售额占零售药店终端零售百分比和占药品终端销售额的百分比都不断增加。网上药店占零售药店终端销售额百分比从2011年的0.06%增加到2019上半年的3.34%,占药品终端销售额的百分比从2011年的0.01%增长到2019上半年的0.77%。虽然网上药店的销售额和占比都不断增长,但从1998年至今,我国医药电商经历了20多年的发展,仍然不温不火,仍然没有出现爆发式的增长。其中一个重要的原因是处方药的销售限制。

根据《中华人民共和国药品管理法》关于药品的定义,按照药品的安全性、有效性原则,依其品种、规格、适应症、剂量及给药途径等的不同,将药品分为处方药和非处方药。根据IQIVA数据显示,2018年,我国处方药销售额达到1.13万亿元,占总药品销售额的66%。

从处方药的销售渠道来看,由于处方药的特殊性,医院长期占据我国处方药销售市场较大份额,形成“以药养医”的现象。根据IQIVA数据显示,2018年中国处方药销售额,医院的占比为72.2%,而零售药店的占比仅有12.2%,加上一直以来国家政策对医药电商销售处方药有着严格的政策限制,医药电商销售的主要商品为非处方药和医药器械,导致医药电商发展较为缓慢。

处方药的销售为医药电商上游销售的限制,从下游消费者渠道来看,也存在一些发展阻碍:
第一,药品具有特殊性,很多消费者怕在网上买到假药,同时一些网上渠道无法购买处方药,给消费者带来了不便。
第二,消费者往往生病时才会买药,考虑到送货的时效性问题,消费者往往更偏向于到附近的药店、诊所或者亿元去购买药品,同时还能得到医师或者药师的诊断和指导。
第三,对于药品来说,很大一部分消费者是老年群体,这些消费者对网购不是特别熟悉,很多老年人习惯在固定的药店买药,忠诚度较高。
第四,在支付方式方面,医药电商目前无法使用医保卡在线支付,对于大部分消费者来说,尽医院或者药店药品的价格要比医药电商高,但可以使用医保卡支付,他们还是会选择去药店或者医院购买。

3、政策暖风利好医药电商
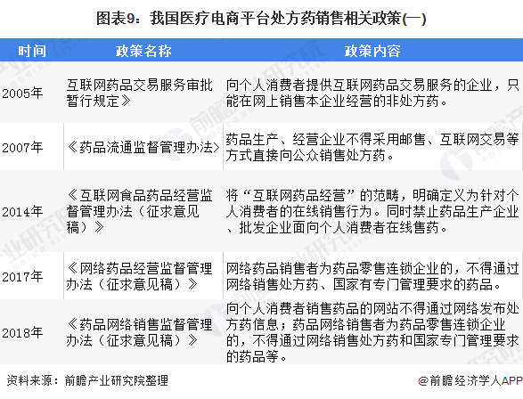
不同于其它类型电商平台,医药电商的发展一直受到政策的制约。2014年,国家食药监总局发布《互联网食品药品监管监督管理办法(征求意见稿)》,将“互联网药品经营”的范畴,明确定义为针对个人消费者的在线销售行为。同时禁止药品生产企业、批发企业面向个人消费者在线售药。
2017年,国家食药监总局发布《网络药品经营监督管理办法(征求意见稿)》,要求网络药品销售者为药品零售连锁企业的,不得通过网络销售处方药、国家有专门管理要求的药品。
不过从国务院办公厅2018年4月发布的《关于促进“互联网+医疗健康”发展的意见》来看,监管部门对处方药网售的口风已经发生了极大的变化。《意见》明确提出,对线上开具的常见病、慢性病处方,经药师审核后,医疗机构、药品经营企业可委托符合条件的第三方机构配送。探索医疗卫生机构处方信息与药品零售消费信息互联互通、实时共享,促进药品网络销售和医疗物流配送等规范发展。
2019年,第二次全面修订的《药品管理法》未像从前一样明确“禁止网络销售处方药”,这给医药电商的发展带来了新的风口。


更多数据及分析请参考于前瞻产业研究院《中国医药行业电子商务市场竞争与投资分析报告》,同时前瞻产业研究院提供产业大数据、产业规划、产业申报、产业园区规划、产业招商引资等解决方案。


雷达卡




京公网安备 11010802022788号







