云游戏于2009年正式面向市场,但近两年巨头才开始加快布局,主要是因为云游戏的运营硬件问题可以在5G时代被缓解。云游戏成为5G应用标杆后,也可以实现反哺5G应用场景的拓展和减少5G终端硬件开发成本。从总体来看,云游戏将成为游戏存量市场的新风口。
中国游戏市场发展速度快
2019年中国游戏产业整体保持稳中向好、稳中有升的良好态势。实际销售收入达2308.8亿元人民币,较2018年增长了164.4亿元人民币,游戏产业持续保持增长。2020年疫情爆发后游戏成为“宅经济”中增速最快的一员,前瞻预测2020年我国的游戏市场规模将达到2586亿元左右。

根据中国音数协游戏工委的数据,2019年移动游戏市场实际销售收入1581.1亿元,占比68.5%;客户端游戏市场实际收入615.1亿元,占比26.6%;网页游戏市场实际销售收入98.7亿元,占比4.3%;移动游戏收入占据游戏市场主要份额。前瞻预测2020年初的疫情将进一步提高移动游戏市场的占比,预计超过70%。

云游戏十年发展历程 近两年各大巨头纷纷布局
云游戏是以云计算为基础的游戏方式,在云游戏的运行模式下,所有游戏都在服务器端运行,并将渲染完毕后的游戏画面压缩后通过网络传送给用户。在客户端,用户的游戏设备不需要任何高端处理器和显卡,只需要基本的视频解压能力即刻。云游戏摆脱了对硬件的依赖。
对服务器来说,仅仅需要提高服务器性能而不需要研发新主机;对用户来说,可以得到更高的画质而不用购买高性能的计算机。具体可理解成远程超强服务器中拥有众多虚拟电脑,玩家可在其中一个子电脑中进行游戏,其中游戏的画面与声音通过网络传输至终端(PC、移动终端、机顶盒等),玩家可通过输入设备(鼠标、键盘、手柄等)对游 戏进行实时操作。

AMD在2009年初的CES上就展示过游戏远程渲染技术,它的基本原理是由搭载高端处理器高档显卡的服务器来进行游戏画面渲染和运算。最近几年,作为主机平台的另外几家厂家,任天堂和微软也在2018年纷纷入局,《生化危机7》云版本已于2018年5月24日登陆Switch平台。微软也于2018年10月公布了自家的云游戏项目Project xCloud于2019年测试。
2019年3月,腾讯START云游戏开始测试,从2019年10月开始,腾讯WeGame已经整合了START for Windows组件,并支持云游戏与本地游戏账号互通,为多个地区的用户提供云游戏服务。首批游戏包括堡垒之夜、NBA2K Online2、剑灵、流放之路等数款游戏。这些地区包括北京、天津、河北、上海、江苏、安徽、广东。

5G云游戏生态系统包括游戏内容提供商、云计算提供商、服务分发/渠道商、终端设备商等各个业务生态体系,网络服务商(电信运营商)提供的5G网络服务体系及云计算服务商提供的云端软硬件设备与服务体系等。

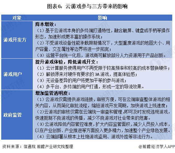
云游戏市场三方共赢局面初步成立
云游戏市场对开发方带来的主要是降本增效的作用,对游戏用户是提高游戏体验感的同时降低开支,对监管层面则是增加行业透明度,多方共赢的局面将对行业的发展形成巨大的推动力。

云游戏的发展制约主要是硬件问题
云游戏发展的核心制约因素是硬件,即云游戏服务器对运行速度的要求使得现有的硬件设备无法高效运转,从而出现延迟和网络不稳定的现象并影响用户的游戏体验。

5G和云游戏形成双向促进的关系
从设备角度来看,5G的处理速度是4G的5倍,5G相关设备的发展可以化解云游戏的硬件问题,缩短用户操作反应时间;从技术角度分析,5G的边缘+切片技术可以提高游戏运行状态中的稳定性,减少延迟状况的频繁出现;从应用场景分析,5G可以结合物联网实现M2M(machine to machine)的运作模式,辅以云计算技术将更多开发更多地游戏场景。

除了5G能解决云游戏的硬件问题,云游戏以成为5G的应用标杆来反哺5G在应用场景上的拓展。同时,游戏运行速度已经成为检验现代手机的一个核心标准,大型游戏对5G手机硬件的要求越来越高。当云游戏在移动端得以应用时,将在一定程度上缓解5G手机硬件的开发成本。

云游戏将成为现有游戏存量市场的新风口
综合上述分析,前瞻总结出随着5G的发展,云游戏的硬件问题得以解决,同时在提高用户游戏体验感的前提下,云游戏将成为现有游戏存量市场的新风口。根据艾瑞咨询数据库的分析,到2024年我国的云游戏市场收入规模将达到420亿元左右。

以上数据来源于前瞻产业研究院《中国移动游戏行业市场前瞻与投资战略规划分析报告》,同时前瞻产业研究院提供产业大数据、产业规划、产业申报、产业园区规划、产业招商引资等解决方案。


雷达卡



京公网安备 11010802022788号







