1995年,安利进入中国,保健品行业蓬勃发展,同时也伴随着乱象丛生;2000-2008年,我国保健品行业进入发展试行阶段,2005年7月,国家食品药监局制定新的《保健食品注册管理办法》,保健食品批准文号终身制不再存在;2019年,权健事件发生,“百日行动”监管加强,停止直销牌照发放。

保健食品在我国是指声称具有特定保健功能或者补充维生素、矿物质为目的的食品,即适宜于特定人群食用,具有调节机体功能,不以治疗疾病为目的,并且对人体不产生任何急性、亚急性或者慢性危害的食品。保健品行业产业链上游为原材料制造商,中游为生产制造商,产业链下游为零售商、药店、电商等。

随着人均可支配收入的提升以及健康意识的提高,消费群体更加关注自身健康,保健品市场需求进一步增长。2010-2019年,我国保健品市场规模逐渐扩大,统计数据显示,2019年,我国保健品市场规模约为1785亿元。

从我国保健品行业的渠道结构来看,直销渠道占比最大,约占总销售额的44%,其次为线上渠道,约占30%,专营店、药店销售额约占销售总额的22%,大众零售仅占3%。

我国保健品行业的头部企业主要包括无极限、安利、汤臣倍健、完美、东阿阿胶等。从市场份额来看,无极限约占我国保健品市场的10.3%,安利约占6.8%,汤臣倍健约占6.1%,完美约占5.7%,东阿阿胶约占5.1%,其他企业的市场份额相对较小。

目前,我国保健品行业的销售渠道主要为直销、电商和药店。由于保健品行业历史相对较短,消费者对于品牌的认知度有限,保健品企业渠道的选择成为了企业竞争的核心。汤臣倍健以电商和药店为主,康宝莱、安利、无极限等企业以直销为主,脑白金以大型商超为主,合生元则将重点放在了母婴店。

维生素和膳食补剂为主要销售产品
保健食品在宣传时不能使用成功率、有效率等相关字眼。所有符合保健品的国内产品都会有一个蓝帽子的标识,蓝帽产品是由国家食品药品监督管理局批准的保健食品标志,申请了保健食品的产品可以标示出产品的保健功效。

从保健品行业产品占比情况来看,我国保健品行业产品中比重较大的为维生素和膳食补剂,约占我国保健品市场的91%;其次为注重体重管理功效和健康方面的保健品,约占8%,运动营养类保健品约占1%左右。

分产品来看,2019年,我国保健品行业骨健康产品市场规模约为248.9亿元,补钙类产品市场规模约为232.9亿元,保健维生素市场规模约为245.7亿元,胶原蛋白约为25.7亿元,益生菌补充剂约为44.6亿元,(运动)蛋白粉约为24.8亿元。

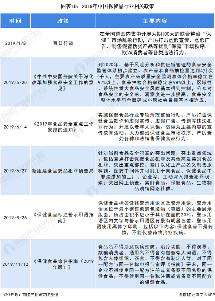
近年来,受多起保健品违规事件影响,我国出台了一系列政策加强了对保健品行业监管,2019年1月,在全国范围内集中开展为期100天的联合整治“保健”市场乱象行动,严厉打击虚假宣传、虚假广告、制售假冒伪劣产品等扰乱"保健"市场秩序、欺诈消费者等各类违法行为。前瞻分析认为,我国保健品行业未来监管将更加严格化、行业发展更为规范化,生产、销售不规范的小型企业将逐渐被淘汰,行业的市场份额将持续向行业龙头集中。

以上数据来源于前瞻产业研究院《中国营养保健品行业市场前瞻与投资规划分析报告》,同时,前瞻产业研究院提供产业大数据、产业规划、产业申报、产业园区规划、产业招商引资等解决方案。


雷达卡





京公网安备 11010802022788号







