疫情当前,各大实体行业受到冲击,化妆品行业也不例外。但在危机面前,化妆品行业未来面临的是机还是继续危呢?前瞻认为,化妆品行业在疫情期间受到的是短期冲击,长期仍不改化妆品行业的发展势头。
1、中国化妆品行业发展现状分析
——行业快速发展,2019年中国化妆品限额以上单位零售接近3000亿元
近年来,我国化妆品市场快速发展,成为了全球最大的化妆品新兴市场,也是全球第二大化妆品消费国。根据国家统计局数据显示,2013-2019年我国化妆品限额以上单位零售额逐年增长,2019年达到2992亿元,同比增长12.6%。

注:“限额以上企业”指年销售额2000万元及以上的批发企业;年销售额500万元及以上的零售企业。
——中国化妆品行业渠道大翻转,电商渠道有望成为老大
纵观我国化妆品渠道变迁史,过去的化妆品销售主要以实体渠道为主,商超及百货渠道强势。伴随着电商平台的发展,化妆品在电商渠道的份额迅速攀升,销售额占比从2010年的2.6%飙升至2018年的27.4%,并于2018年超过KA渠道成为第一大销售渠道;KA、百货等传统渠道景气度下滑严重,CS渠道占比稳中有升。

2、疫情面前中国化妆品据发展挑战分析
——线下渠道冲击大,企业压力重重
在疫情下,大家都选择隔离在家被迫享受“宅经济”,实体零售客流量大幅下降,化妆品零售线下渠道终端面临销售下降的局面,库存积压压力上涨。另一方面,国家政策宣布延迟办公,化妆品零售线下终端渠道关门,企业面临店铺押金压力的同时,也要应对支付员工工资的现金流问题。
——化妆品企业股价遭受“春劫”
新兴冠状病毒感染的肺炎疫情的爆发也给化妆品企业带来一场股市上的“春劫”。上海家化、珀莱雅、完美股份、壹网壹创等化妆品公司在疫情爆发前期均遭遇到大幅度的下跌。其中,2020年2月3日出现下跌幅度均在10%上下,珀莱雅下跌幅度最高,达到10.50%。

3、企业自救,其他行业救助
——企业支援抗击疫情,提升品牌形象
面对疫情的压力,化妆品企业表现得更加主动,向疫情严重的地区捐赠物资送上温暖,如珀莱雅设立了1500万慈善公益资金并且成立疫情应对专项领导小组,为医护前线“全球找货”,从欧洲采购了价值28万欧元等医疗物资等,很好地为企业做了一波宣传,使其拔高了社会形象和强化品牌美誉度,为品牌长远发展奠定基础。

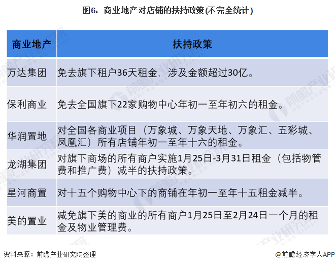
——电商平台、房地产大亨雪中送碳
电商平台也纷纷针对处在疫情困局的商家上线扶持政策,帮助商家在“宅经济”的催化下提高产品的销售量,从而减少疫情的冲击,如淘宝对所有天猫商家免去2020年上半年的平台服务费用,全国所有线下商户均可零门槛免费入驻淘宝直播等,而化妆品企业也从中收益。
作为金钱大亨的房地产商们也为品牌商们出一份力,主动降租减免租金,与品牌商们共渡难关,如万达集团免去旗下租户36天的租金,涉及金额超过30亿元。这些措施均减轻了化妆品企业CS店铺、单品店铺的押金压力。


4、疫情过后中国化妆品行业机遇
——压抑情绪释放,购买欲上涨
化妆品在消费类中具有较强的消费韧性,同时在疫情时期积累的压抑情绪会推动“宅们”在疫情过后大肆释放,通过“买买买”和“美美美”来向全世界展示“我最美我最有钱”。而这一现象在2003年4-8月的非典时期也得到了很好的表现,我国化妆品零售额同比增速并无大幅度的下降,反而呈现出上涨的趋势。
2003年4月和5月,化妆品零售额分别同比增长20.3%和14.6%;在8月非典得到有效控制后,化妆品零售额同比增长达到20.7%;全年化妆品零售额达到206.9亿元,同比增长17.9%,超过前两年的增速。相信在疫情得到有效控制后,Z世代将会成为化妆品购买欲最强的消费群体,化妆品零售销售额也会大幅上涨。

注: “限额以上企业”指年销售额2000万元及以上的批发企业;年销售额500万元及以上的零售企业。

注:“限额以上企业”指年销售额2000万元及以上的批发企业;年销售额500万元及以上的零售企业。
——行业或将迎来洗牌
1)直播电商将会得到更广泛的推广
疫情期间短视频、直播等线上娱乐消费需求绽放的光彩让化妆品大佬们更加确信直播电商销售模式的加速布局势在必行。在2月10日的复工首日,“口红一哥”李佳琦直播间就迎来了1600万的观众,头部主播薇娅的直播观看量也达到1901万。根据CNNIC数据统计,截至2018年12月底,我国网络直播用户规模达3.97亿人,网民使用率为47.9%;而在2019年我国网络直播用户规模达到5.01亿人,我国在线直播市场规模也已经达到507.3亿元,增速超过30%。

2)上游产业链突显重要性,新锐品牌或将重视产业链整合
在疫情尚未缓和的情况下,各地政府实施企业复工政策以及对复工企业所需达到的要求均较为严格,企业复工难成为问题,即使企业成功复工也面临着原材料供应等问题。而在这一背景下,拥有上游产业链的化妆品企业便凸显了优势,如上海家化有自建的制造工厂,产品自产比例在90%以上,同时为当地的税收和就业做出了重大贡献,符合了国家优先复工标准,率先进行复工。
而全国90%的化妆品企业均为中小型企业,且没有自己的上游制造产业链,即使它们在疫情期间通过线上销售获得大量订单,产品的制造与供货成为了它们的问题,这一难题将会推动它们往上游产业链布局的思考。

以上数据来源及分析请参考于前瞻产业研究院《中国化妆品行业市场需求预测与投资战略规划分析报告》,同时前瞻产业研究院提供产业大数据、产业规划、产业申报、产业园区规划、产业招商引资等解决方案。


雷达卡




京公网安备 11010802022788号







