根据智慧健康养老产业发展行动计划(2017-2020年)提出,智慧健康养老是利用物联网、云计算、大数据、智能硬件等新一代信息技术产品,能够实现个人、家庭、社区、机构与健康养老资源的有效对接和优化配置,推动健康养老服务智慧化升级,提升健康养老服务质量效率水平。
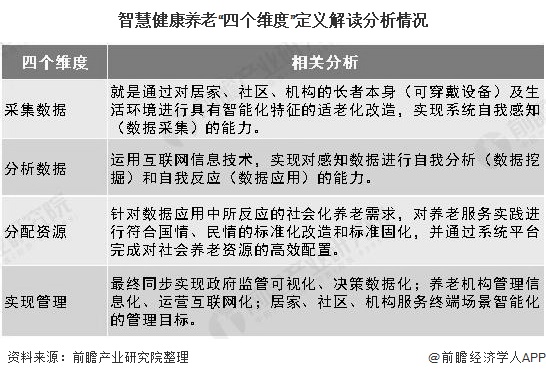
目前可以从四个维度来定义智慧健康养老:采集数据→分析数据→分配资源→实现管理。

培育期:根据目前的技术和经济状况判断,2017年及以前都可以归纳为智慧养老服务产业的培育期。在此期间,适应养老服务产业的法规、政策、标准和创新体系及可信交易环境将逐步建立,众多智慧养老服务企业将不断推陈出新。
成长期:2018-2020年左右将是智慧养老服务产业的成长期。
成熟期:2020年以后,基于网络的无形市场规模会逐渐接近传统的有形市场规模,预计智慧养老服务产业在此时进入成熟期。
2、多重因素加速智慧健康养老行业发展
——政策力推行业发展
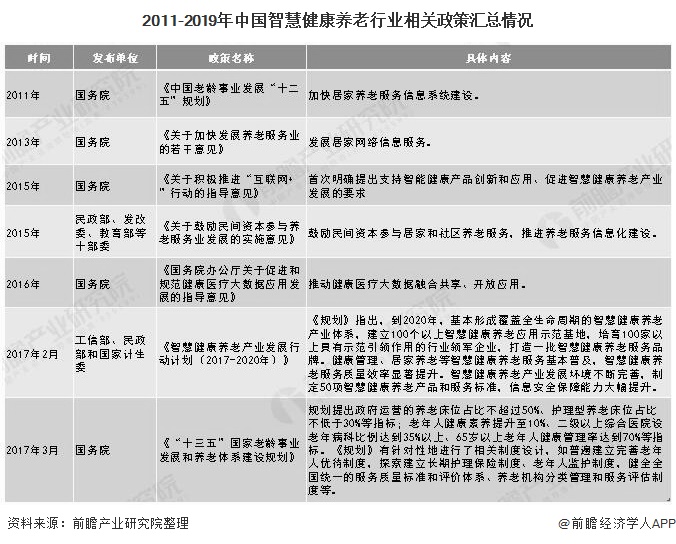
2015年,国家发布文件首次明确提出支持智能健康产品创新和应用、促进智慧健康养老产业发展的要求;到2017年三部委发布《智慧健康养老产业发展行动计划(2017-2020年)》,对的智能养老产业发展做出了规划部署。这些利好政策与信息,意味着智慧健康养老已开始上升至国家战略层面,不断推动行业发展。


——人口老龄化加速行业需求增加
近十年来,我国人口老龄化程度快速上升。据国家统计局发布的《2019年国民经济和社会发展统计公报》显示,截至2019年底,全国60周岁及以上老年人口25388万人,占总人口的18.1%,其中65周岁及以上老年人口17603万人,占总人口的12.6%。人口老龄化程度的逐年增加,使得养老产业快速布局,而伴随着人工智能以及互联网等科技的发展,智慧健康养老的市场需求也开始逐渐增加。

3、2020年中国智慧健康养老产业规模将突破4万亿元
在国家政策以及人口老龄化的推动下,智慧健康养老产业也得到快速发展。2020年1月,工信部、民政部、国家卫健委联合主办2019智慧健康养老产业发展大会,大会发布2019年我国智慧健康养老产业规模近3.2万亿元,近三年复合增长率超过18%,预计到2020年产业规模将突破4万亿元。

更多数据及分析请参考于前瞻产业研究院《中国智能养老行业商业模式创新与投资机会深度研究报告》,同时前瞻产业研究院提供产业大数据、产业规划、产业申报、产业园区规划、产业招商引资等解决方案。


雷达卡




京公网安备 11010802022788号







